一、光模組中的MCU(微控制單元)具有以下核心特點
1. 高精度模擬功能整合
集成多通道ADC(模數轉換器)和DAC(數模轉換器),用於即時監測溫度、電壓、電流、光功率等模擬信號,並控制雷射驅動器等模擬器件。
2. 高效能處理能力
採用高主頻CPU(如Arm Cortex-M4內核,主頻達80MHz)和硬體加速單元(如DSP、FPU),支援複雜通訊協議和即時控制演算法。
3. 豐富的外接介面
提供 I2C、SPI、UART、CAN 等介面,用於與溫度感測器、功率監測器等裝置進行通訊,並支援遠端管理和診斷功能。
4. 高整合度與小型化設計
採用QFN、WLCSP、BGA等小尺寸封裝(如3mm×3mm),適應光模組緊湊空間需求,同時整合存儲、通信模組等。
5. 高可靠性與低功耗
工業級抗干擾設計,支援低功耗模式(如STOP模式),延長光模組使用壽命。
6. 專用化功能支援
支持數位診斷監控(DDM)、電光轉換控制(如TOSA/ROSA驅動)及高速信號處理。
二、本方案正是要探討光模組中MCU裸片燒錄與測試的問題。
1. 光模組中的MCU體積小。
2. 光模組中的MCU都是BGA封裝,無法手動焊接。
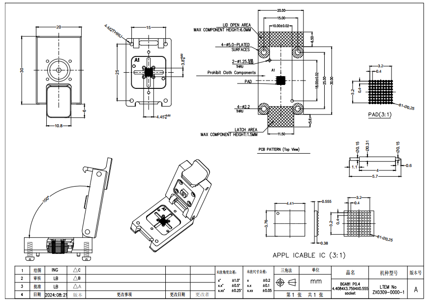
3. 特別針對光模組中的MCU,STM32L476MGY6,WLCS81封裝,由於其管腳間距小,必須至少使用4層板以上才能引出所有管腳,而4層板的PCB投板費用較高,一般小公司無法承受這樣較高的費用。
4. 光模組中的MCU,如果測試必須要定制Adapter才能進行裸片的測試與燒錄。
5. 原廠一般不提供 BGA、WLCSP 類型的晶片作為 Demo 板,這導致測試與燒錄非常不便,而本方案正好彌補了原廠 Demo 板產品的不足。



三.Demo 連接目標晶片測試圖

使用STM32 ST-LINK Utility連接示意圖:

四.Adapter 連接原理圖

五.轉接器規格參數

六.原理圖














►場景應用圖

►產品實體圖

►展示板照片


►方案方塊圖

►核心技術優勢
板載ST-LINK V2 作為意法半導體推出的經典調試編程器,在介面相容性、傳輸性能、調試功能、使用便利性等多個方面都具備顯著技術優勢,是 STM8 和 STM32 系列微控制器開發的核心工具之一,具體優勢如下: 1. 跨系列多介面相容,適配性強 覆蓋多晶片系列:它同時支援 STM8 和 STM32 兩大主流微控制器系列,涵蓋 STM32F1、STM32F4、STM8S、STM8A 等從入門到高性能的眾多型號,開發者無需為不同晶片更換工具,降低開發成本。 多通信介面適配:整合 SWIM、JTAG、SWD 三種核心介面。其中 SWIM 介面適配 STM8 晶片,支援 1.65V - 5.5V 寬電壓;JTAG/SWD 介面適配 STM32 晶片,SWD 介面僅需 SWDIO、SWCLK、GND 三條線就能完成調試,適配空間受限的電路板設計場景,且 JTAG 介面相容標準 20 針 2.54mm 間距連接器,通用性強。 2. 傳輸與編程高效,縮短開發週期 高速數據傳輸:採用 USB2.0 全速介面與電腦通信,SWIM 介面在低速模式下編程速率達 9.7KB/s,高速模式下可達 12.8KB/s,搭配 SWD 高速調試模式,大幅減少程式燒錄和調試時的數據傳輸等待時間。 支援韌體直更:具備直接韌體更新(DFU)功能,可快速完成自身韌體及目標晶片韌體的更新升級,無需複雜流程,同時能自動完成晶片擦除與程式燒錄,進一步提升編程效率。 3. 調試功能完善,助力問題定位 基礎調試全覆蓋:支援單步執行、斷點設置、暫存器與記憶體數據即時查看等基礎功能,開發者可即時監測程式運行狀態,快速定位邏輯錯誤、時序問題等程式漏洞。 進階調試有保障:支援串行線查看器(SWV)通信功能,能實現程式執行路徑追蹤、函數調用時序記錄等進階操作,還可通過配套軟體進行性能分析,識別程式中的性能瓶頸,為程式優化提供數據支撐。 4. 使用便利且穩定,降低使用門檻 軟體適配性廣:可無縫對接 STM32CubeIDE、ST-LINK Utility 等官方軟體,同時相容 Keil MDK、IAR Embedded Workbench 等主流第三方整合開發環境,在 IDE 中即可直接完成調試燒錄,流程簡潔。 穩定且具保護機制:採用成熟的硬體設計和優質元件,工作溫度範圍 0°C - 50°C,在長時間工作和複雜電磁環境下均能穩定運行;部分衍生型號如 ST-LINK/V2-ISOL 具備 1000Vrms 高壓隔離能力,且整體設計包含過流、過壓保護,能避免調試時損壞工具和目標晶片。 供電與操作便利:通過 USB 介面獲取 5V 電源,還可向目標開發板供電,省去額外電源適配器;搭配的軟體介面直觀,新手也能快速上手,且通信時設有狀態指示燈,方便開發者判斷連接狀態。 STM32L476MGY6 屬於 STM32L476 系列微控制器,繼承了該系列高性能、超低功耗的核心特質,同時在存儲配置、周邊設備整合、安全保障等方面具備諸多技術優勢,適配物聯網、醫療設備、工業控制等多種場景,具體如下: 1. 超低功耗,適配長續航場景 該晶片搭載 FlexPowerControl 技術,能靈活管理功耗模式並降低總體能耗,還支援 7 種主要低功耗模式及多個子模式,適配不同低功耗需求。其中待機模式功耗低至 150nA,停止模式下靜態功耗僅 380nA。此外,其供電電壓範圍寬至 1.71 - 3.6V,支援電池備份域維持 RTC 運行和 32 個 32 位備份暫存器的數據保存,即便主電源掉電也能保留關鍵參數,特別適合電池供電的便攜式設備。 2. 高性能內核,算力滿足複雜任務 它基於 ARM Cortex - M4 內核,工作主頻最高可達 80MHz,在該頻率下能實現 100 DMIPS 的性能,且整合 ART Accelerator™,在保障算力的同時減少動態功耗。內核還內建單精度浮點運算單元(FPU),可高效處理高精度數學計算;支援 DSP 指令集與單週期乘法、硬體除法操作,能輕鬆應對音訊處理、馬達控制等數值密集型任務,適配各類需要複雜演算法的場景。 3. 存儲配置合理,適配多樣程式需求 晶片配備 1MB 閃存用於存儲程式碼和關鍵數據,搭配 128KB SRAM 來存儲運行時的數據和堆疊,充足的存儲容量可滿足多數嵌入式應用的程式存儲與數據處理需求。同時,其閃存支援讀寫保護、專有程式碼防讀取等保護機制,能有效避免程式被篡改或竊取,提升程式碼安全性。另外還支援外部靜態存儲器擴展,適配更複雜的存儲擴展場景。 4. 周邊設備豐富全面,適配多場景互動 模擬周邊設備強大:整合 3 個 12 位高速 ADC,採樣速率達 5Msps,支援多通道採樣,搭配 2 個 DAC 通道、2 個運算放大器和 2 個比較器,能精準完成模擬信號的採集、轉換與處理,適配醫療設備的生理信號採集等場景。 通信介面完備:涵蓋 3 個 I2C、3 個 SPI、3 個 USART、2 個 UART、1 個低功耗 UART,還有 USB OTG 全速介面、CAN 介面等,可靈活對接各類感測器、顯示器、通信模組等外部設備,適配工業控制中的數據傳輸、智慧家居的設備互聯等場景。 其他實用周邊設備:擁有多個定時器,包括高級定時器、通用定時器和低功耗定時器,適配 PWM 輸出、精準定時等需求;還支援 24 路電容感應通道,整合 8x40 或 4x44 規格的 LCD 驅動器且帶內部升壓轉換器,可直接驅動顯示面板,適配觸控控制類設備。 5. 安全與可靠性高,保障系統穩定運行 晶片內建多種安全防護機制,包括 CRC 校驗、隨機數生成器,能對數據進行完整性校驗和安全加密相關操作。同時具備時鐘安全系統(CSS)和時鐘恢復系統(CRS),可避免因時鐘異常導致系統故障,增強在惡劣環境下的穩定性。此外,其工作溫度範圍覆蓋 - 40°C 至 125°C,能適配工業、戶外等複雜溫度環境,提升設備在不同場景下的可靠性。 6. 開發調試便利,降低開發門檻 它支援 SWD 和 JTAG 標準調試介面,可搭配 ST - LINK/V2 等常用調試器進行程式燒錄與調試。同時能無縫適配 STM32CubeIDE、STM32CubeMX 等官方工具,後者可快速生成初始化程式碼,搭配 HAL 函式庫能大幅簡化開發流程。此外還相容 Keil MDK 等第三方開發環境,無論是新手還是資深開發者都能快速上手,縮短專案開發週期。
►方案規格
基於STM32L476MGY6微控制器的開發板,主要規格如下: 1. 核心參數 • MCU型號:STM32L476MGY6,採用WLCSP81封裝 • 內核:Arm® Cortex®-M4 32位RISC,帶FPU • 時鐘:8MHz HSE晶體振盪器 2. 板載資源 • LED/按鈕:2個用戶LED(PA5)、1個用戶按鈕和1個重置按鈕 3. 擴展介面 • 擴展引腳接頭(全面訪問STM32 I/O) • 電源選項:ST-LINK、USB VBUS或外部電源 4. 開發支持 • 調試器:集成ST-LINK/V2-1,支持USB重新枚舉(大容量存儲、虛擬COM端口、調試端口) • 軟體支持:兼容IAR™、Keil®和基於GCC的IDE,提供STM32Cube MCU軟體包