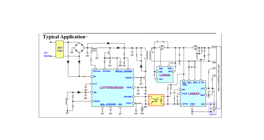
本方案以USB PD3.1 Type-C應用的140W電源適配器為例,主要控制器採用通嘉半導體LD7797 PFC+PWM Combo IC,並搭配二次側同步整流LD8526GL與LD6617來實現本案的高效能、低空載待機功耗PD充電器來充電/供電。本案會採用LD7797+LD8526GL+LD6617主要它是一款_ PFC+PWM Combo QR+SR+PD,可大幅簡化PWM與SR周邊元件,PWM QR適合在140W以下的應用場合,讓設計者能將它調整成適合各領域的產品應用。Leadtrend半導體LD7797是Multi-Mode PFC+PWM Combo Controller IC,它結合QR_Flyback (Quasi-Resonant_Flyback) 與CCM控制器在SOP-16包裝裡,在QR_Flyback部分,它是屬於谷底切換的操作(Valley Switching Operation),此功能能有效降低 MOSFET切換損失,使用LD7797高效能集成(GAN)驅動控制器IC以提升整體效率,該裝置可將部件數量降至最低節省電路空間,並降低了電路的總體材料成本。
電動自行車或筆記型電腦等系統配備功能越來越多,系統設備就需要大功率的 Power Delivery,PD是 USB 協會想要透過 USB Type C 來統一連接頭而發展出的統一供電協議,理想中只要裝置支援PD,不管你是筆電、平板還是手機或是其他產品都可以透過一根 USB Type C 線與 PD 充電器來充電/供電,並可以使用在支援快充上,那以筆電來說,較為高性能的電競筆電與系統可能就需要140W的電源提供,那麼透過 PD 協議,電競筆電與系統就可以向電源申請 28V/ 5A 的 profile,那麼電源就會提供筆電 28V,最高 5A 的電源給筆電與系統設備。
LD7797方案具有高壓啟動、休眠模式、綠色模式節能運行,內部斜率補償、軟啟動功能,可將降低功率損耗並提高系統性能。具有完整的保護功能,如OPP(過功率保護),OVP(過電壓保護),OCP(過壓電流保護)和輸入/輸出低電壓護,LD7797可防止電路在工作中損壞異常的情况。此外LD7797具有頻率特性交換和軟驅動功能,可以減少噪音改善傳導干擾與幅射干擾。有內置 OSCP(輸出短路保護), CS引腳上的外部有OTP(過溫保護功能)以及SDSP(二次二極管短路保護功能)等保護功能齊全。
LD8526GL是一款二次側同步整流 (SR) 驅動器 IC。它適用於CCM、DCM和QR模式下的反激式電路架構,可使用在低側負端輸出和高側正端輸出位置的同步整流,LD8526GL可用於CCM和DCM操作在輕負載條件下,LD8526GL可以進入節能模式,透過停止 SR MOSFET 驅動功能來降低工作電流。可以透過低輸出電壓在負端輸出或正端輸出位置的整流應用產生自己的電源電壓維持運作不需要另外提供電源給IC運行,可以自行供電,無需輔助繞組,可以減少許多系統電路周邊零件與控制電路組件數量與電路空間,並降低電源應用的材料成本。可支援具有峰值負載功能的應用(最高頻率可到130kHz),也適用於PD應用輸出電壓範圍為3V至21V,可編程設定IC關斷的準位。
LD6617 是一款高度整合的 USB PD 控制器,支援 USB PD 3.1 SPR 和 EPR 28V/36V 規格,實現高效、纖薄外形尺寸離線AC-DC設計。8位MCU是嵌入處理PD協議、策略引擎和設備具有內置雙相標記編碼 (BMC) 的策略管理器用於USB PD通信或其他專有協議(例如QC2.0/QC3.0)。為了最大限度地減少外部元件,它集成了分流器調節器、電壓和電流監測和控制電路阻斷N-MOSFET。
LD6617整合了優化的 BMC PHY、N-MOSFET 驅動器、電壓/電流監視器和控制器。 3.3V 至 45V 的寬工作電壓範圍使 LD6617 能夠支援 USB PD 3.1 SPR和 EPR 28V/36V 規範。
►場景應用圖

►展示板照片


►方案方塊圖

►核心技術優勢
1. IC包含QR_Flyback與CCM多模式控制器 2. 整合 PFC 升壓和 QR 反激控制器,內部軟啟動功能與PFC開/關控制 3. Brown in/out保護和X-cap放電功能 4. 可調式OTP(過溫保護)SDSP(二次二極管短路保護功能) 5. SR低輸出電壓和/或高邊整流運行自供電,無需輔助繞組 6. 150V VIN 最大額定值,適用於寬 VOUT 範圍應用 7. 可編程設定關斷電平準位, OCP(逐週期限流) 8. 智慧穩定係統,高效率穩定USB-PD應用,OVP(過壓保護) 9. 崁入式 MCU with 16kbyte OTP and 256+384bytes SRAM 10.可編程設定輸出線損補償功能,內部OTP功能與外部鎖定保護 11. (GAN)驅動控制器IC
►方案規格
1. 全電壓輸入範圍: 90Vac ~ 264Vac 2. 最大輸出功率: (28V/5A) 140W 3. 輸出電壓範圍: 5A/3A , 9V/3A , 15V/3A ,20V/ 5A ,28V/ 5A 4. 四點平均效率 > 88% @(25%, 50%, 75% ,100%)Efficiency Meet CoC Tier 2 5. 空載待機功耗小於75mW, EMI meet EN55032 Class B 6. 具有OCP/OVP/OTP/OPP/OSCP等保護功能齊全 7. 適用於 CCM、DCM 和 QR模式 8. 適用於具有峰值負載功能的應用(最高頻率200kHz) 9. 展示板PCB尺寸LxWxH=67mm x 67mm x 25mm 10.支援USB PD3.1 SPR和 EPR 28V/36V 規範