電動自行車的配備功能越來越多,就需要大功率的 Power Supply,其他產品都可以透過Adapter充電器來充電/供電,並可以使用在較為高電壓24V的電動自行車就需要120W的電源提供,那麼透過Adapter充電器電源就會提供電動自行車 24V,最高 5A 的電源給電動自行車。
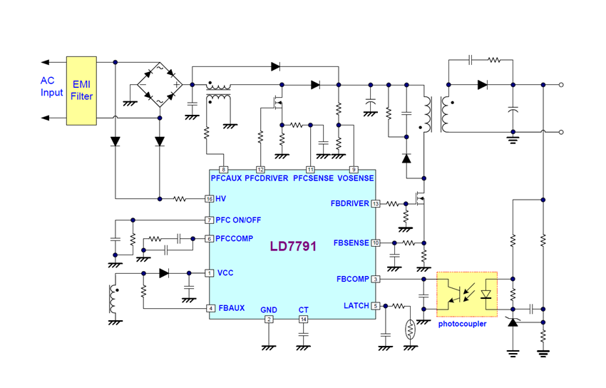
因此本方案以電動自行車應用的120W電源適配器為例,主要控制器採用通嘉半導體LD7791 PFC+PWM Combo IC,來實現本案的高效能電動自行車充電器來充電/供電。本案會採用LD7791主要它是一款_ PFC+PWM Combo QR Flyback,可大幅簡化PWM周邊元件,PWM QR適合在120W左右的應用場合,讓設計者能將它調整成適合各領域的產品應用。Leadtrend半導體LD7791是Multi-Mode PFC+PWM Combo Controller IC,它結合QR_Flyback (Quasi-Resonant_Flyback) 與CCM控制器在SOP-16包裝裡,在QR_Flyback部分,它是屬於谷底切換的操作(Valley Switching Operation),此功能能有效降低 MOSFET切換損失,以提升整體效率,該裝置可將部件數量降至最低節省電路空間,並降低了電路的總體材料成本。
LD7791具有高壓啟動、休眠模式、綠色模式節能運行,內部斜率補償、軟啟動功能,可將降低功率損耗並提高系統性能。具有完整的保護功能,如OPP(過功率保護),OVP(過電壓保護),OCP(過壓電流保護)和輸入/輸出低電壓護,LD7798可防止電路在工作中損壞異常的情况。此外LD7791具有頻率特性交換和軟驅動功能,可以減少噪音改善傳導干擾與幅射干擾。有內置 OSCP(輸出短路保護), CS引腳上的外部有OTP(過溫保護功能)以及SDSP(二次二極管短路保護功能)等保護功能齊全。
►場景應用圖

►展示板照片


►方案方塊圖

►核心技術優勢
1. IC整合 PFC 升壓和 QR 反激控制器 2. 內建Brown in/out保護和X-cap放電功能 3. 內部軟啟動功能 4. 反激式準諧振工作模式,SDSP(二次二極管短路保護功能) 5. PFC 輕載關斷控制 6. OVP(過壓保護) 7. OCP(逐週期限流) 8. 500mA/-1200mA 驅動能力 9. 內建 OTP 功能
►方案規格
1. 全電壓輸入範圍: 90Vac ~ 264Vac 2. 最大輸出功率: 120W 3. 輸出電壓範圍: (24V/5A) 4. 四點平均效率 > 89% @(25%, 50%, 75% ,100%)Efficiency Meet CoC Tier 2 5. 空載待機功耗小於150mW, EMI meet EN55032 Class B 6. 具有OCP/OVP/OTP/OPP/OSCP等保護功能齊全 7. 適用於 CCM、DCM 和 QR模式