隨著服務器和人工智慧應用的發展,CPU/GPU的功率越來越高,為了降低傳輸損耗,傳統供電架構已經從12V升級到48V。受限於服務器內的空間尺寸,需要高功率密度的電源幫助實現從48V到12V的供電轉換。
英諾賽科針對48V架構開發了兩款行業領先的降壓電源方案(四相2kW交錯降壓電源方案),為更高效、節能的數據中心賦能。
英諾賽科此次推出的兩款降壓電源方案利用氮化鎵高頻高效的優勢和四相交錯Buck拓撲結構,實現了高功率密度的緊湊設計,內置超小體積氮化鎵半橋驅動 IC INS2002 和雙面散熱低壓氮化鎵 INN100EA035A,效率高達98%,功率部分面積68mmx30mm,僅為智慧型手機(iphone 15)的1/5大小。
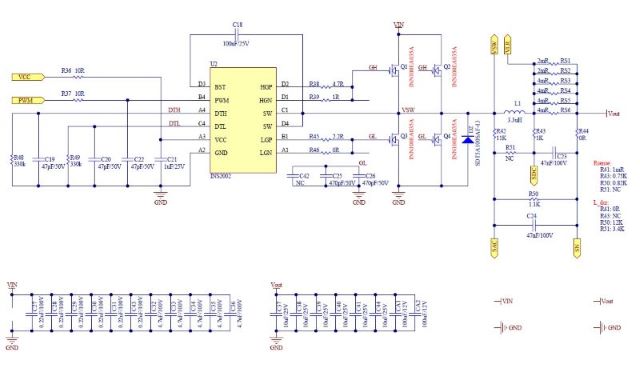
InnoGaN+Driver IC:小體積、低損耗的關鍵:與Si MOS相比,GaN具備更優越的開關特性和更低的開關損耗, 可以帶來更高的轉換效率,更高的開關頻率,更小的磁性器件尺寸和濾波電容的體積,以及更高的功率密度。此次發布的兩款2kW 四相交錯降壓電源方案均採用4顆英諾賽科100V氮化鎵半橋驅動 IC(INS2002FQ)和16顆100V雙面散熱的低壓氮化鎵功率電晶體(INN100EA035A)。
INS2002FQ 採用英諾自研的 FCQFN 3mmx3mm 封裝,專為驅動GaN打造,十分適合高功率和高頻率應用。該產品具備如下特點:
1):內置自舉電路BST鉗位電路,能夠保護GaN柵極在安全的驅動電壓範圍內工作;
2):單獨的驅動上拉和下拉輸出引腳,可分別調節開通和關斷速度;
3):支持3態PWM輸入,可以通過調節外部配置電阻靈活調節死區時間;
4):和競品驅動相比,驅動能力更強,傳播延遲更低。
100V 氮化鎵增強型功率電晶體INN100EA035A,採用En-FCLGA3.3x3.3封裝,具備超低的導通電阻和雙面散熱特性,可以使能量損耗大幅降低的同時提升散熱能力,是實現高功率密度方案的關鍵。
四相交錯 Buck,提升系統效率:
英諾賽科2kW四相交錯降壓電源方案採用四相交錯Buck拓撲,每相使用1顆INS2002FQ和4顆INN100EA035A實現功率傳輸。
兩款方案分別採用雙耦合/四耦合電感,將傳統Buck方案中的分立電感替換為低耦合係數的耦合電感,有效降低了電感紋波電流,同時降低電感和電容體積,有助於提升系統功率密度,同時具有十分靈活的拓展功能。在輸入40Vdc-60Vdc,輸出12V/167A的條件下,兩款方案的最大輸出功率2000W。其中採用雙耦合電感的峰值效率為98%@1200W,滿載效率為97.6%@2000W;採用四耦合電感的峰值效率為98.1%@1000W,滿載效率為97.7%@2000W。功率級尺寸均為68*30*18mm。峰值效率和滿載效率均比市面上最好性能的Si MOSFET高1%以上。
英諾賽科此次開發的兩款降壓電源方案可應用於數據中心領域的服務器48V供電系統、新能源汽車48V供電架構,以及工業和通信的電源模塊,藉助氮化鎵的性能降低系統損耗,大幅提升效率,幫助實現低碳、節能發展。
FAQ:
1:氮化鎵INN100EA035A最大內阻是多少?
INN100EA035A在環溫25度情况下,最大內阻為3.5毫歐。
2:採用氮化鎵這個2KW四相交錯降壓電源方案,效率能做到多少?
該方案:輸入40Vdc-60Vdc,輸出12V/170A,峰值效率為97.92%@1.2kW,滿載效率為97.62%@2kW。
3:該方案,有一些什麼保護功能?
該方案採用LTC7872,可以實現CC/CV控制,並具有輸入欠壓/過壓保護,輸出過壓/過流保護,輸出短路保護等保護功能。
4:該方案中,INS2002FQ是做什麼用的?
INS2002FQ是一款直驅GaN的晶片,內部有針對上管自舉電路BST的鉗比特電路,可以保護GaN的柵極,確保工作在安全的驅動電壓範圍內,同時晶片具有VCC和BST欠壓鎖定、VCC過壓鎖定和過熱保護等功能。
5:該方案中,GaN的應用優勢有什以?
BUCK拓撲是典型的硬開關拓撲,電路中功率器件的開關損耗較大,GaN作為第三代半導體材料,具有優异的特性,在相同的導通電阻Ron下,具有更小的Qoss和Qg,這就帶來了更低的開關損耗; 此外GaN HEMT沒有反向恢復電荷Qrr,也就沒有反向恢復損耗。 以上特性都帶來一個巨大優勢,BUCK電路可以選擇更高的開關頻率開關頻率提高後,可以降低電感和電容的體積,提升功率密度。
►場景應用圖

►產品實體圖

►展示板照片


►方案方塊圖

►測試指導

►測試指導2

►原理圖

►原理圖2

►核心技術優勢
1):四相交錯 Buck 拓撲,生態成熟,拓展性靈活; 2):效率超98%,峰值效率和滿載效率均比最優的Si MOSFET高1%以上; 3):高開關頻率、高功率密度,且大幅降低能耗,滿載無風條件下器件熱點溫度比最優的Si MOSFET低15度以上。
►方案規格
1):輸入電壓:48V 2):輸入欠壓保護:39V 3):輸入過壓保護:63V 4):輸出電壓:12V 5):輸出過壓保護:15V 6):輸出限流:200A 7):輸出功率:2000W 8):開關頻率:250KHz 9):滿載效率:97.62%