此方案使用大聯大世平集團代理的 NXP JN518x 系列 ZigBee 2.4 G 無線射頻晶片,對比市場同類產品,JN5189 擁有更高的性能,更低的功耗,更低的價格,更完善的技術開發資料,以及大聯大世平集團提供的更好的應用開發技術支持。NXP 作為浸潤 ZigBee 領域多年的晶片廠商,其JN系列 ZigBee 晶片一直受到業界的歡迎,主流的 JN5169 系列一直是許多大型智能設備廠商的首選。
本方案採用的是 NXP 最新推出的 JN518x 系列晶片,對比前代產品 JN5169,無論是性能還是功耗都有著很大的改善,配合 NXP 穩定的 ZigBee 底層協議棧和完善的應用層架構,讓客戶只需簡單地應用層開發便可快速完成一個 ZigBee 項目,極大地縮短項目研發周期。本方案是基於 JN5189 的一個具有中繼功能的路由器,作為中繼路由的同時,它還能作為智慧彩燈,為智能家居增色添彩。配合大聯大世平集團自研的大樹雲和手機 APP,就能遠程控制開燈關燈,控制連接在中繼路由上的其他智能家居設備,無論你的智能家居設備是不是在你家的角落,都能完全覆蓋,讓你享受打開家門,就是溫暖燈光的照耀。
- 本方案解決的傳輸技術問題
隨著消費水平的提高,越來越多人開始使用智能家居設備,越來越多的我們熟知的廠商開始進入智能家居領域。為了管理每個家庭少則 2-3 個,多則 100 – 200 個的智能家居設備,就需要一個龐大的數據傳輸網絡,把每個設備的信息都及時傳輸到用戶的手機APP進行管理。
目前主流的無線傳輸技術:ZigBee、BLE、Wifi,在智能家居領域都有使用到,但是 BLE和Wifi在智能家居的應用上或多或少都有它先天的缺陷。BLE 只支持點對點傳輸,無法同時傳輸如此龐大的多節點數據,只適合一些功能複雜,需要直接連接到手機使用的應用,傳輸距離短,不能拓撲延展。Wifi 在功耗上明顯地超越了 BLE 和 ZigBee 技術,在傳輸大流量的應用上有優勢,但是不適合數據流量少,耗電量需求小,一顆電池需要使用一年的智能設備。但是,ZigBee技術自誕生以來,低功耗,自組網,拓撲延展,就是它的優勢所在。採用本方案的中繼路由應用,輕鬆將延伸幾百米,覆蓋家居的每個角落,同時作為智慧彩燈,通過手機 APP控制,點亮家中的每一處黑暗。
- 使用場景
本中繼路由方案是為了給一些距離家庭網關距離較遠的智能設備提供一個中繼節點,使這些智能設備能夠順利鏈接到家庭網關,讓用戶能夠穩定地使用智能設備。
大致的應用場景如下: 一個3層的別墅,家庭網關一般放置在一層,用戶的一個智能燈A放置的三層的房間中,因為傳輸環境受到牆壁和距離的影響,智能燈A可能很難鏈接到家庭網關。用戶想要遠程開燈會出現失敗的情況。此時在二層放置一個本方案的路由中繼器,就能讓智能燈A鏈接到中繼器,中繼器鏈接到家庭網關,來轉發控制信息,讓用戶能成功開燈。同時,路由中繼上的彩燈也能被用戶控制,讓二層也能有燈光開啟。
- 開發環境介紹
NXP JN5189 使用 NXP 提供的免費 IDE MCUXpresso 作為基礎開發環境,MCUXpresso 是一款基於開源開發平台 Eclipse 進行定製優化的方便易用的IDE,受到眾多 NXP 晶片開發者的好評。
MCUXpresso 可以從 NXP 官網下載:
https://www.nxp.com/design/software/development-software/mcuxpresso-software-and-tools/mcuxpresso-integrated-development-environment-ide:MCUXpresso-IDE

- 測試軟體工具CMET
NXP 提供了 Customer Module Evaluation Tool(CMET),CMET提供了 14 種測試模式:
- 發射功率測試(正弦波模式)(Transmit Power Test(CW Mode))
- 發射功率測試(調製波模式)(Transmit Power Test(Modulated Mode))
- 接收測試(Receive Test)
- 晶振頻率測試(Oscillator Frequency Test)
- 電流測試(Current Measurement Tests)
- 射頻功率測量(RF Power Measurement)
- 觸發包測試(Trigger Packet Test)
- 接收包測試(Receive Packets Test)
- 發送包測試(Transmit Packets Test)
- 誤包率測試(Connectionless Packet Error Rate Test)
- 乾淨信道評估(Clear Channel Assesment Test)
- 鏈路質量指示(Link Quality Indicator(LQI))
- 周轉測試(Turnaround Tests)
- NFC標籤測試(NTAG Tests)
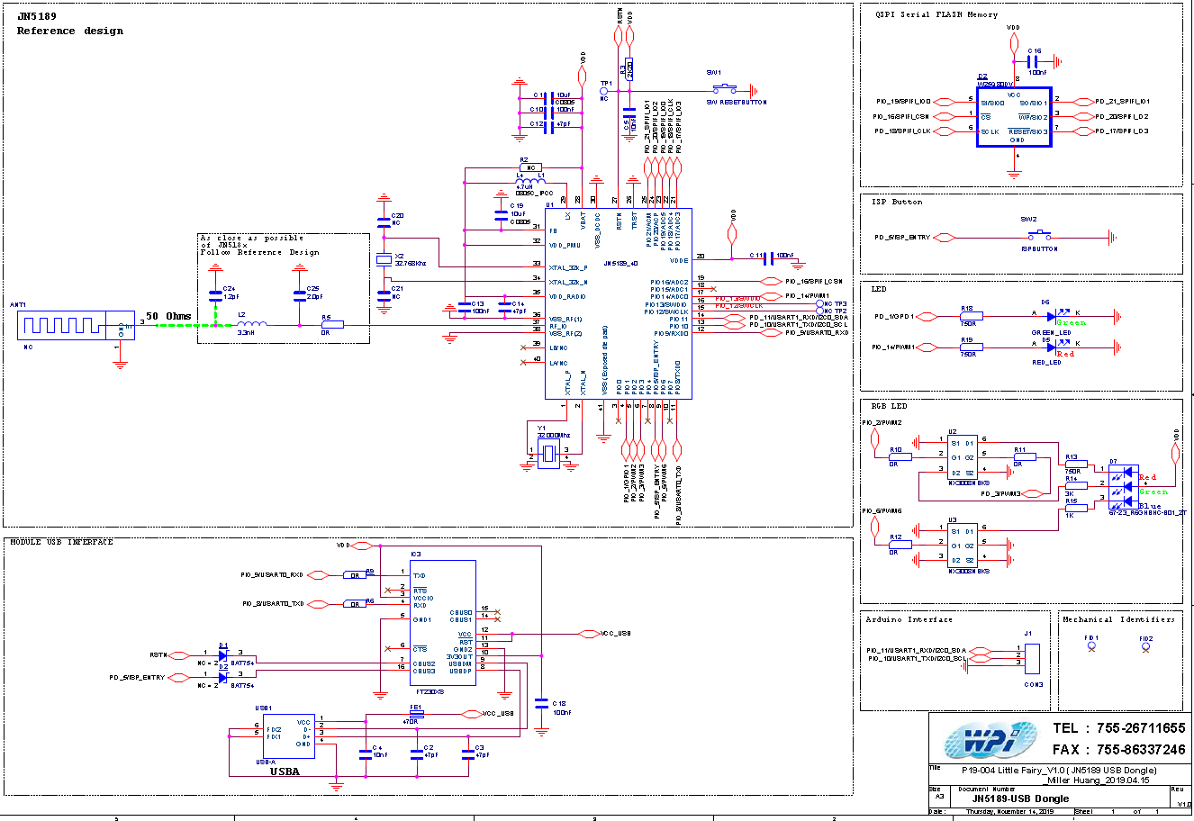
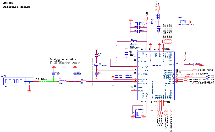
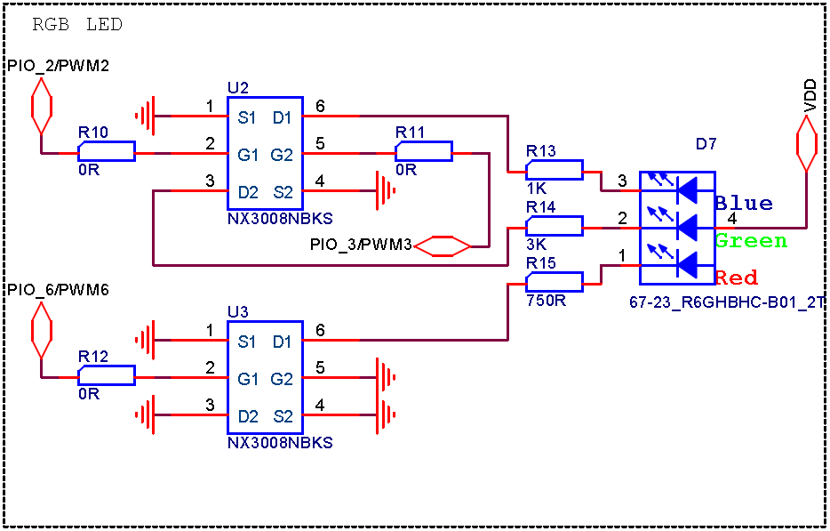
- 方案原理圖
總覽:
JN5189 最小系統:
串口下載調試電路:
通過FT230XS實現USB to UART。支持對JN5189下載程序,支持串口列印調試。
外設電路
由 QSPI Flash,LEDs,Buttons組成。



- 方案 PCB 電路圖

►場景應用圖

►展示板照片

►方案方塊圖

►Demo 上電圖

►APP 界面

►核心技術優勢
1. JN518x系列是NXP最新推出的超低功耗、高性能、Cortex-M4無線微控制器。 2. 32-bit核心,最高48 MHz主頻。 3. 支持ZigBee 3.0,IEEE802.15.4協議棧。 4. 包含2.4 GHz IEEE802.15.4無線收發器和豐富的通用數字模擬外設。 5. 擁有超低電流功耗的無線收發模式。 6. JN5189/JN5189T擁有640 KB Flash和152 KB RAM。 7. JN5188/JN5188T擁有320 KB Flash和88 KB RAM。 8. JN5188T/JN5189T內部集成NFC tag,外接NFC天線即可實現NTAG應用。
►方案規格
1. 晶片:NXP ZigBee JN5189 2. 頻率:2.405 GHz ~ 2.480 GHz 3. 發射功率:10 dBm(Max) 4. 接收靈敏度:-100 dBm 5. 工作電壓:1.9 V ~ 3.6 V 6. 傳輸距離:200 m(Max) 7. 工作溫度:-40 ℃ ~ 125 ℃ 8. 電流功耗:發射 20.3 mA(+10 dbm),接收 4.3 mA,睡眠 350 nA 9. 封裝:QFN40-0.5mm