USB電源轉接器是基於STCH03離線PWM控制器,用於低待機電源轉接器。 控制器可以使用主要傳感反饋提供恆定輸出電流(CC)調節。
1. 該器件在同一封裝中集成了高性能低壓PWM控制器芯片和650 V HV啟動單元。
2. 它還具有極低的靜態電流和突發模式管理。 這些功能有助於在空載條件下將殘餘輸入功耗降至最低15 mW以下。
3. 該器件提供輸出過壓保護(OVP)和過溫保護(OTP)。
4. 它還為變壓器飽和或次級二極管短路時提供保護,並提供輸出UVP保護,限制輸出短路時的平均輸出電流。
5. 符合節能建議(EuCoC rev.5 - Tier 2和DOE USA的EPS)和EN55022-Class-B傳導噪聲發射規範。
6. 小巧的外形和輸出USB連接器使該設計適用於移動電話,平板電腦和其他手持設備的小型USB充電器和適配器。
►場景應用圖

►產品實體圖

►展示板照片


►方案方塊圖

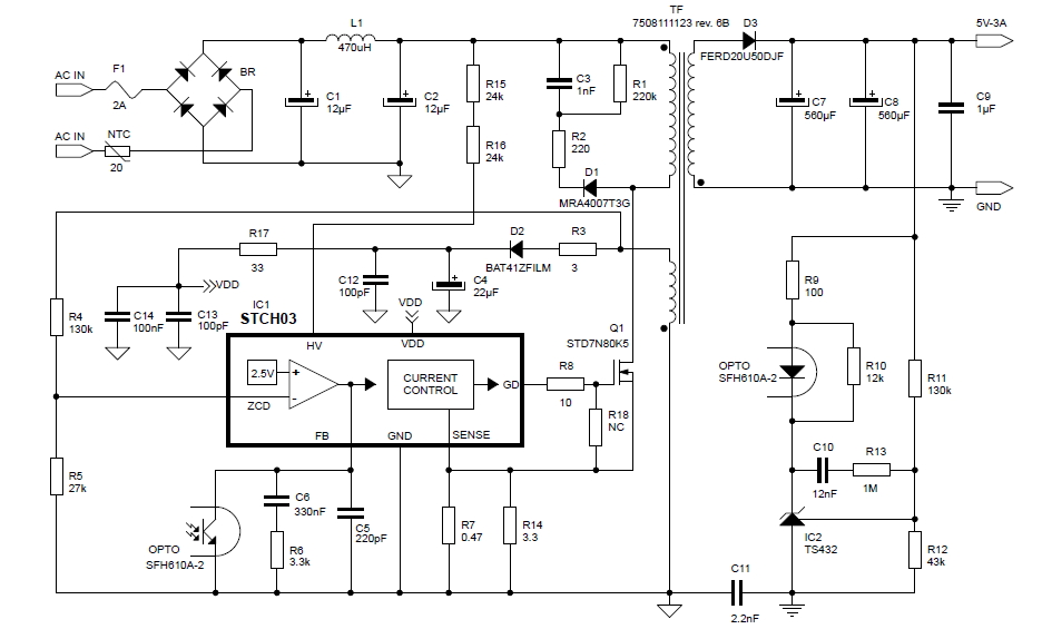
►線路圖

►核心技術優勢
1, 整合度高:STCH03開關控制器將高性能低壓PWM控制器芯片與650 V HV啟動單元相結合 2, 感應反饋提供恆定輸出電流(CC)調節,無需專用電流基準IC或電流傳感器 3, 高功率密度,高效率,低待機功率(低於15 mW)和最佳EMI性能。 集成保護功能包括OTP保護,可顯著提高最終產品的安全性,可靠性。 4, 符合嚴格的能源法規, thermal test, Burst immunity test (IEC 61000-4-4), Surge immunity test (IEC 61000-4-5), ESD Immunity test (IEC 61000-4-2), EN55022 (Class B),EuCoC rev.5 - Tier 2和DOE USA的EPS.
►方案規格
1. 通用交流主輸入電壓範圍:90 VAC至264 VAC 2. 輸出範圍:5 V-3A連續運行 3. CC初級感應的恆定電壓(CV)和恆定電流(CC)操作 4. 輸出過壓和短路保護 5. 230 VAC時待機輸入功率<15 mW 6. 智能電源管理可在整個輸出功率範圍內實現最高效率 7. 符合嚴格的能源法規 8. EMI:根據EN55022-Class-B 9. 外形小巧:44x35x15 mm 。