該方案採用安森美半導體的LLC-NCP1399,同步整流驅動晶片NCP4305,而NCP1399是業界首款採用電流控制模式的LLC AC-DC控制IC。輸入85-260VAC輸出DC19.5V7A,主要驅動器件應用600V門極驅動器簡化佈局並減少外部元件數,採用跳週期模式提升輕載能效,並集成一系列保護特性以提升系統可靠性,用於大螢幕電視、一體化電腦、工業及醫療等大功率電源系統應用,可顯著實現輕載和滿載時的高能效及超低待機能耗。
►場景應用圖

►展示板照片


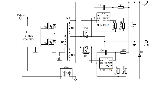
►方案方塊圖

►核心技術優勢
Onsmei 業界首款LLC電流模式控制器NCP1399.解決了LLC控制器單純的電壓變頻模式的不足。 •從20 kHz到750 kHz的高頻操作 •電流模式控制方案 •具有最大死區時間夾的自動死區時間 •快速共振罐穩定的專用啟動順序 •改善輕載效率的跳過模式操作 •非常低空載功耗的脫模操作 •鎖定或自動恢復超載保護 •鎖存或自動恢復輸出短路保護 •嚴重故障條件的鎖存輸入,例如 OVP或OTP •超出共振切換保護 •打開反饋回路保護 •精確的欠壓保護 •根據負載條件進行PFC級運行控制 •具有極低洩漏電流的啟動電流源 •在離模或故障模式下的動態自供電(DSS)操作 •引腳相鄰引腳/打開引腳故障安全
►方案規格
1、正常情況下空載功耗小於130mW 2、在輸入85Vac - 260Vac的情況下輸出帶電壓19.5V電流 3--7A的負載下,紋波小與150MV 3、在輸入110Vac - 230Vac的情況下帶電壓19.5V電流大於2A的負載下,效率可以達到94% 4、自帶X電容放電功能,OCP. OVP. OTP功能 5、LLC晶片自帶PFC供電功能,更好的防止開機瞬間帶來的過沖問題!