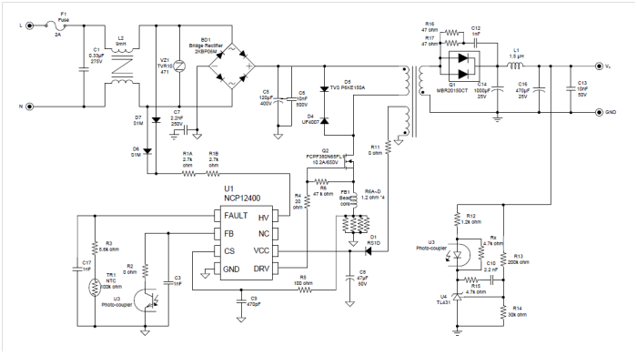
世平集團推出的65W 高效小型化AC-DC解決方案,是採用安森美(ON Semi) 半導體新一代定頻高效能NCP12400 反馳式( Fly-back)PWM IC. 此一IC採用電流模式操作,加上內建高壓啟動電路與X2電容放電迴路,適用於20W~65W電源適配器(Adapter) 與系統輔助電源的應用。
►場景應用圖

►展示板照片


►方案方塊圖

►核心技術優勢
空載待機電源 < 30mW。 內建高壓啟動電路與X2電容放電迴路。 支援Quiet Skip mode。 計時式過載保護(with Latched Or Auto-recovery)保護 。 基於主要電壓的可調式過電力保護機制。 內建錯誤保護。(Overvoltage and Over Temperature)
►方案規格
VCC操作電壓達到28 V, 並具有過電壓偵測功能。 具有頻率調節機制緩和EMI 信號. Frequency Foldback and Skip Mode達到輕載最大效能. 平均效率符合 CoC Tier 2 Compliance 無鉛無鹵素及符合歐盟有害物質管制標準