作者 : onsemi 官方微信
出處 : https://mp.weixin.qq.com/s/qwhnbMobBAmpdNOkh4Y7cg
前線芯思路 | 雙管反激240W USB PD3.1 EPR設計『全流程』,一文掌握
“使用高頻QR控制器NCP1345設計雙管反激240W USB PD3.1 EPR方案”繼續更新,第一篇文章介紹了變壓器匝比要求、PFC在不同的輸入電壓下的開通和關斷要求、變壓器設計等。本文將繼續介紹初級輔助VCC電源設計、次級輔助VCC電源設計、初級輸出高低邊驅動、除PFC外的整體電路設計等設計問題,以及PCB Layout、方案中的其他器件選擇等。
初級輔助VCC電源設計
由於輸出電壓的範圍很寬幾乎達到10倍,所以常規的用反激繞組供電變得非常困難,如果通過穩壓電路給IC供電,由於輸出電壓範圍非常寬那麼又面臨著較大的穩壓電路的功率損耗。
所以在設計時部分考慮用正向繞組電壓給VCC供電,由於PFC的最高輸出電壓為400V,而5V至12V輸出時PFC停止工作,90VAC整流濾波後的最低直流電壓大約120V, 所以最高電壓與最低電壓的比值約為3.33倍,遠小於輸出電壓的變化範圍,所以用正向電壓繞組供電穩壓電路上的損耗遠小於反激繞組供電的損耗。由於輸入電壓是變化的所以正向繞組整流後的電壓要經過穩壓後才能給IC供電。
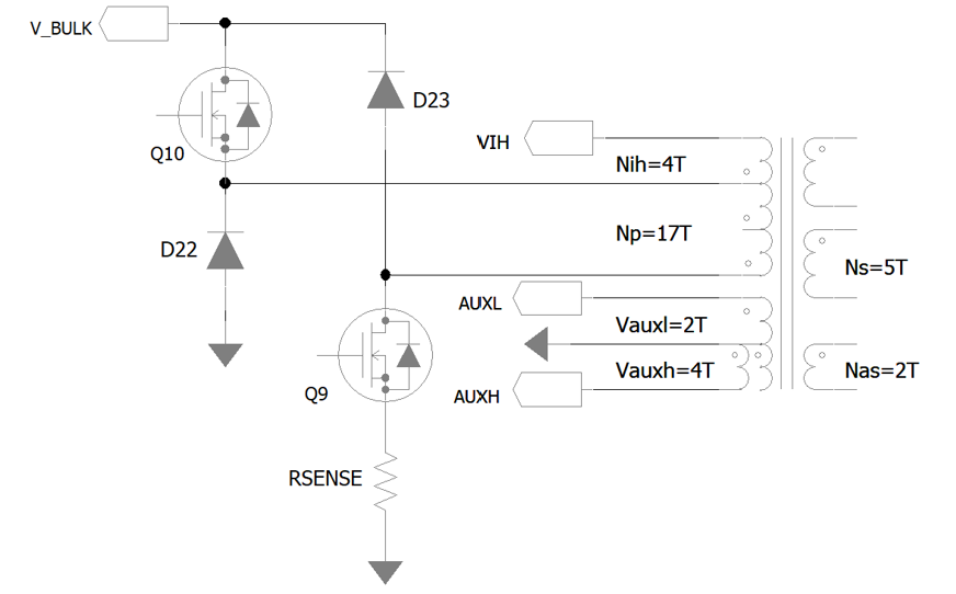
初級共設計有三個供電繞組,見圖下:
1.低邊低壓反激繞組auxl,用作ZCD檢測及OVP用,同時在高壓輸出時給VCC供電。這個電壓是給NCP1345之間供電所以不能超過NCP1345的VCCL端子的OVP值及GaN的VCC電壓。輸出48V共5T,那麼取這個繞組2T,所以得到下列VCCL的電壓:

2.低邊高壓正向繞組Nauxh,當最低120VDC輸入電壓時這個正向繞組電壓要有足夠的電壓給Vcch供電。這個電壓選擇設計14V左右。
Vmin=120V
Vcch=14V
3.高邊浮動的電壓給半橋驅動的高邊供電,這個也是用正向繞組設計,當最低120VDC輸入電壓時這個正向繞組電壓Vih要有足夠的電壓給半橋高邊供電。同樣地,這個電壓選擇14V, 那麼得到高邊浮動正向繞組ih的匝數:


圖 4. 變壓器輔助繞組電路示意圖
次級輔助VCC電源設計
次級最高輸出電壓48V,一般的同步整流控制器沒有這麼高的電壓定額,有兩種供電方法:一是把48V通過穩壓電路降低電壓給IC供電;二是另加一個低壓反激繞組給IC供電,通過電路使輸出電壓和輔助的繞組電壓並聯工作作電壓切換,當輸出高電壓時由輔助繞組供電,當低輸出電壓時由輸出電壓供電,這樣的好處是為了降低驅動損耗並效率最優。
所以次級輔助繞組設計為2T(見圖4), 對應48V輸出時的電壓約為18.6V, 而兩個電壓的切換點對應的輸出電壓約為25V左右。
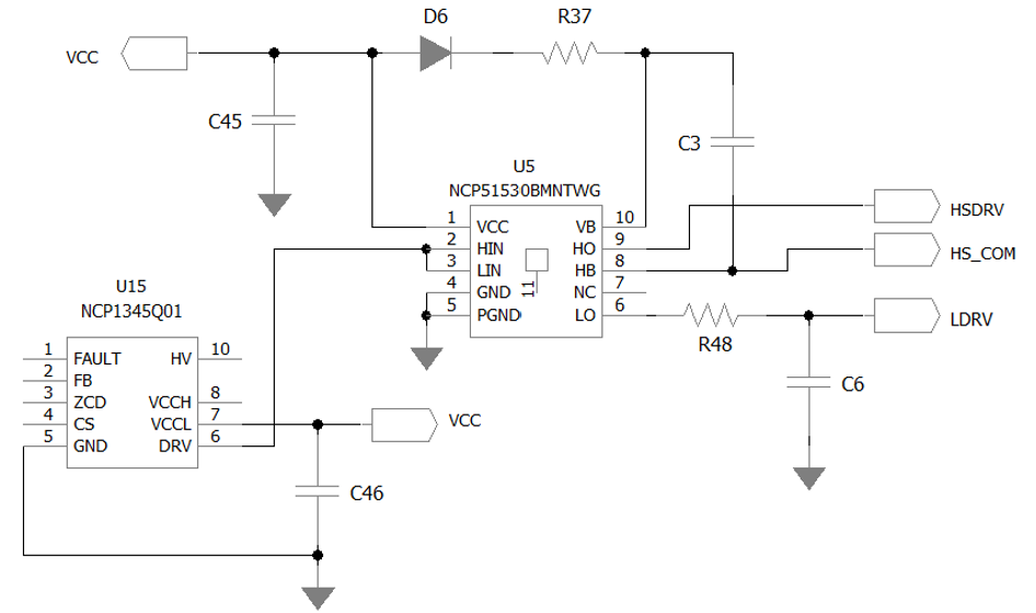
初級輸出高低邊驅動
雙管Flyback需要額外的高邊驅動,高邊驅動可以用隔離變壓器也可以用半橋驅動器。這裡使用ONSEMI的NCP51530B半橋驅動器,高頻低損耗且具有25nS的高邊驅動延遲。為了使高低邊的驅動延遲儘量一致,低邊的驅動信號也經過驅動器並在驅動器的輸出加一RC延遲電路使得高低邊管導通時間儘量一致,見圖5。
圖5. 半橋驅動電路示意圖
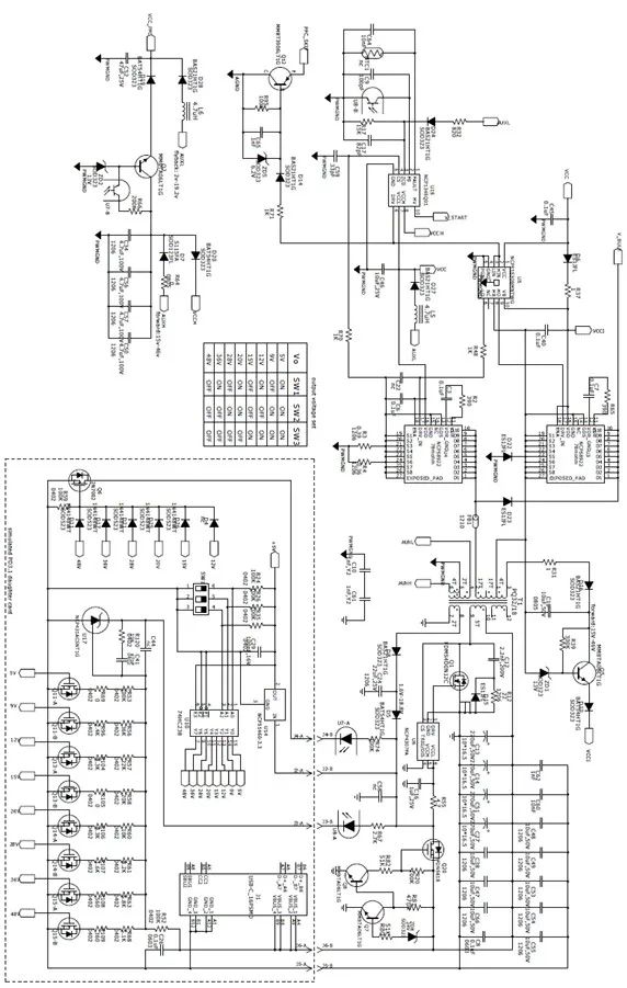
除PFC外的整體電路設計
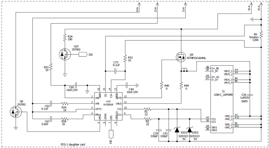
PD部分是單獨設計一塊子卡,本方案設計時由於沒有適合的48V PD協議控制器,所以用分立器件設計了一塊仿真控制卡來模擬PDO輸出。控制子板具有標準的PD子卡接口信號,當有適合的PD協議控制器時很容易設計一塊標準的PD卡。除PFC部分外完整的電路如圖6所示.
圖6. 除PFC部分外完整的電路圖
PFC強制SKIP待機
為了達到更高的效率,PFC部分使用了onsemi的圖騰柱PFC NCP1680。NCP1680具有外部信號強制待機功能,當PIN2或PIN4腳加上一個超過50us寬的低電平脈衝後會讓NCP1680進入強制SKIP模式,使得PFC的輸出電壓在94%-100%之間波動。具體來說就是檢測到強制待機信號後,輸出關斷,BULK電容下降,當下降到額定輸出的94%後PFC開始工作,BULK電壓又開始上升,當上升到額定輸出後PFC又關斷,往復循環直至強制待機信號消失,通過上述操作強制增大PFC的輸出紋波電壓來減少PFC的開關時間以便獲得更好的輕載效率,更詳細的描述請參考NCP1680技術資料。為了能讓PFC能進入強制待機模式,設計了一個外加電路,根據NCP1345的SKIP模式下的驅動波形包絡線產生對應的脈衝信號輸入到PFC的PIN4腳SKIP腳,當PWM進入SKIP模式時就會讓PFC也進入強制待機模式。電路圖上R71,R95,D14,ZD5,C65,Q12組成這一電路。如果用其它PFC則可省略這部分電路。
分立器件模擬PD0輸出的PD卡
本方案設計之時還沒有合適的48V PD協議控制器發布,為了更好的評估雙管Flyback DC/DC部分的效率特地設計了一款仿真PD0輸出的模擬子卡,它只能輸出PD0電壓不能輸出AVS電壓。這個子卡可以通過其上的三位DIP開關設置8個不同的輸出電壓,同時可以根據不同的輸出電壓值輸出PFC ON/OFF信號通過光耦來控制PFC的開關。3位DIP開關的8個組合設定8個不同的輸出電壓,輸出信號經3-8譯碼器後控制431的參考電壓產生8個輸出電壓。同時對應輸出的控制信號產生PFC ON/OFF給光耦控制PFC的VCC電壓。DIP開關位置對應的輸出電壓及輸出電壓對應PFC ON/OFF狀態如圖7所示。
圖7.3位DIP開關對應的PDO輸出電壓及PFC狀態
仿真PD0輸出控制電路帶來的幾個問題
1.雙管反激變換器要求Vin_min>N*Vo, 所以當電源在90VAC開機後,在滿載的情況下從5V轉換到高壓,比如48V,但PD子卡在輸出電壓變化的同時PFC ON信號發出開通PFC,在PFC輸出電壓上升緩慢,在BULK電壓還沒上升到N*48V時,輸入電壓是小於N*48V的,這時候反射電壓被鉗位,輸出電壓會下跌占空比增大峰值電流升高直至OLP過載保護,所以電源在低壓輸入時輸出從低壓(PFC處於OFF的輸出電壓)轉高壓是不成功的。測試樣板臨時解決方案:設置輸入電壓整流後的電壓高於N*Vo,那麼從低壓轉高壓時的Vin_min是大於N*Vo的,這樣電壓轉換就能順利進行不會觸發保護。最終解決方案:PD協議控制器可以設置先送出PFC ON信號然後延遲一定的時間再轉換輸出參考電壓,確保這個延遲時間大於PFC在90VAC和滿載時BULK電壓的最大上升時間即可,這樣在BULK電壓上升到額定值後才會轉換輸出電壓,保證任何時候BULK電壓大於N*Vo.
2.仿真PD卡和同步整流的供電電壓由輸出和輸出輔助繞組電壓在不同的輸出電壓下自動切換,這個切換點大約在輸出25V左右。當輸出電壓切換跨過這個電壓值時,比如從9V到28V切換,輸出電壓參考和反饋光耦的供電電壓同時瞬變,環路根本無法調節兩種電壓的突變,所以會造成輸出電壓較大的過沖,輸出電壓變化只要不跨過這個值就不會有輸出過沖。最終解決方案:PD協議控制器的參考電壓變化都是一步步經過一定的時間才改變完成的,這個時間一般有數十毫秒,所以反饋環路有充足的時間來調整輸出不會有任何過沖。
3.同步IC和反饋光耦的供電在28V輸出時是由輔助繞組供電的,但輸出輔助繞組電壓在28V時時是最低電壓,所以當輸出在較大的負載下從9V切換28V或48V切換到28V時,由於仿真PD卡的輸出參考是突變的,會造成反饋光耦供電電壓跌落較大,低於正常工作電壓造成反饋環路工作不正常,輸出電壓不能正常切換。測試樣板臨時解決方案:可把輸出負載設置空載或非常小的負載,那麼電壓切換時反饋光耦供電電壓就不會跌落較多,電路就可以正常工作最終解決方案:PD協議控制器的輸出電壓參考緩慢逐漸變化使得反饋調整正常,這個電壓就不會跌落較多而保持反饋環路正常工作。
結論:根據上面的分析,只要設計一款PD協議控制卡並且按上面的要求更改控制器的部分時序就能滿足要求。協議控制器的電壓參考轉換一直就是逐步變化的,不需要特別修改。
方案中的其它幾個關鍵器件選擇
1.主開關管:使用了onsemi的內置驅動的GaN NCP58922,NCP58922是onsemi NCP5892X系列Drive GaN中的一種,DFN8*8封裝,75mohm的內阻,可以提供5V參考輸出,可通過輸出極的RC供電網絡設置開關速度,有使能控制端。在這個設計里也可以改用為150mohm的NCP58920來降低成本。
2.同步整流控制器:使用了onsemi的最新一代的同步整流控制器NCP4307,具有高低壓兩個VCC端子,可以分段供電,同時可以通過CS端子內部的LDO給VCC電容充電,最高35V的VCC範圍。同步管可以高邊也可以低邊放置,高達7A/2A的Sink/Source電流,DCM/QR/CCM/Forward/ACF/LLC模式下都可工作,高達1MHZ的工作頻率,CS端耐壓200V。
3.同步MOS選FDMS4D0N12C,120V4.4mΩ的管子。
評估指定輸入電壓下的開關頻率對負載曲線
根據頻率計算公式,用MathCAD繪製的頻率對輸出功率的曲線如下圖所示:

圖7. 低壓350VDC輸入時的頻率曲線

圖8. 正常電壓390VDC輸入時的頻率曲線
PCB Layout考慮
由於設計的最低的開關頻率都有133KHz,在正常輸入390VDC滿載情況下頻率接近150KHz,最高頻率超過200KHz,所以想要電流穩定可靠的工作Layout變得相當重要。考慮到PCB的成本,參考設計採用了雙層PCB,所以Layout中地線走線尤其重要,特別是PWM及後級同步整流部分的地線連接位置。
圖9,圖10顯示PWM部分Layout頂層和底層的PCB線路圖,並詳細描述了各部分的一些走線規則及帶來的好處。實際應用中每個設計的布局布線不可能完全相同,但有些規則是相同的,可能的情況下儘量滿足。
設計調試注意事項
1.空載Vcc是否足夠,因為考慮到損耗問題,所以初級的三個輔助Vcc繞組電壓大小設計的都比較臨界,在空載深度SKIP狀態下紋波比較大,所以濾波電容要足夠大才能小紋波維持足夠的Vcc電壓。必要情況下可以部分用肖特基二極體代替超快恢復管來提升Vcc電壓。
2.由於GaN的最高電壓只有20V,所以auxl繞組電壓上限有點臨界,兩路auxl繞組整流後給NCP1345 Vccl和PFC電路供電的整流迴路都加了電感來抑制漏感產生的高電壓,確保這兩個電壓不超過20V。3.目前通過ZCD腳設置的OVP值比較高約57V左右,原因是現在用的仿真PD卡在電壓切換時有較高的電壓過沖,防止觸發OVP所以設置的比較高。未來用了PD控制器就不會有過沖電壓,可以降低OVP的保護值,參考前面介紹。
4.整機的工作頻率比較高,所以在高頻功率迴路上用的二極體都是超快恢復二級管,25nS恢復時間,比如ES1JFA。高頻小信號迴路及部分小電流Vcc整流都是用高速開關二極體比如BAS21等。
5.控制PFC強制SKIP的電路在調試時要注意驅動信號整流濾波後的相位不能延遲太多,幅度要確保Q12既能開通又能截止,如果相位幅度偏差較大,可調整R71,C65,ZD5的值。
6.L6,D28是額外整流Vccl繞組給PFC供電的,在28V及以上輸出時PFC肯定是工作的,但如果由Q2穩壓來供電損耗比較大,而28V以上輸出時auxl整流後的電壓超過10V足夠PFC工作,所以才用auxl繞組來供電,如果覺得麻煩也可拿到這個整流電路。
7.Auxh繞組整流後一邊通過穩壓及次級PFC控制後供電PFC,一邊通過D20給NCP1345的Vcch供電,D20可以拿掉來提高空載時供給Vcch的電壓。
8.GaN的11,12腳的RC網絡可以調節GaN內部驅動的Vdd上升速度,因為低邊的驅動是通過NCP51530的所以NCP1345的自適應驅動來降低次級應力功能失效,所以只能通過調節下管這個RC網絡的電阻來降低次級應力。可以看出上下管的這個R的阻值不同,原因如此。
9.如果不是開通在谷底的最低點,請調整C17的容量大小。開通點在谷底偏後(Vds波形在谷底後上翹後才開通)就增大容量,如果偏前一點(沒到谷底)就減小容量使正好谷底開通。
10.由於輸出電壓變化範圍很大,所以有時候反饋環路在48V是穩定的,但在5V會有自激現象,遇到這種情況一般只要調整增大反饋光耦1腳上的電阻減少環路增益即可解決。
附慧能泰48V PD協議控制器配合本方案的PD子卡電路圖如圖11所示。

圖9. PWM部分頂層Layout圖及走線規則特

圖10. PWM部分底層Layout圖及走線規則特點

圖11. HUSB368 PD3.1子卡電路圖
結論
本文詳細介紹了用高頻QR控制器NCP1345來設計雙管反激變換器240W PD3.1 EPR參考設計的整個流程,包括BULK紋波電壓最低值的計算,匝比的條件約束,變壓器的參數及IC外圍主要端子的功能參數設計等。參考該設計流程也能容易地設計140W, 180W的PD EPR方案。給出了詳細的240W方案的原理圖,並介紹了關鍵的功能設計,最後給出了Layout的實例並詳細介紹了關鍵電路的Layout要求,也給出了設計調試過程中需要注意的問題。
有關QR Flyback的計算,也可下載MathCAD計算工具來進行,後台回復“工具”,即可下載。
由於本設計進行之時沒有合適的48V PD控制器發布,所以用分立器件來模擬部分PD功能,旨在測試DC/DC部分的關鍵效率指標,在有限空間的PCB子卡上不能完善所有要求的功能,這會給DEMO板的正常測試帶來一些問題,文中也給出了應急的測試方法。最後附上用慧能泰48V PD3.1協議控制器所做的PD子卡的原理圖,接口界面完全匹配原始的仿真PD卡接口。


