模擬信號鏈晶片及其解決方案提供商蘇州納芯微電子股份有限公司(以下簡稱“納芯微”)藉助基於CMOS工藝電晶體PN結溫度效應的高精度低功耗數字溫度傳感器NST112,進一步豐富了其溫度傳感器產品種類,滿足更多小尺寸低功耗應用場景需求。
NST112採用納芯微高性能、高可靠性CMOS測溫技術,能夠很好地兼容外商產品,無縫實現國產化替代。納芯微作為國產晶片提供商,能夠更好地保證供應可靠性,降低客戶供應鏈風險。NST112具有高輸出精度、高線性度、低功耗以及高集成度等特性,無需額外電路,可有效降低整體方案成本,是無源熱敏電阻的有效替代方案。除此以外,NST112具有強大的ESD保護能力以及豐富的封裝形式:其SOT563封裝適用於工控板卡測溫、服務器測溫、個人電腦測溫、SSD測溫、IoT溫度監測以及電池溫度監控等應用場景,更有DSBGA超小封裝適合各類便攜式穿戴設備測溫,如智能手環、智能手錶、無線藍牙耳機、智能眼鏡等。
主要特性:
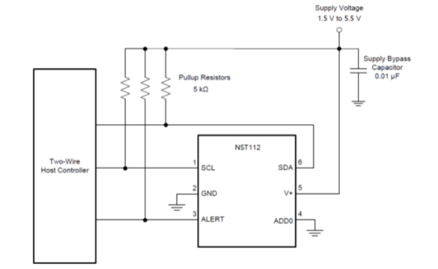
►兼容性強——NST112兼容I²C和SMBus的接口,具有可編程警報和SMBus重置功能,單路總線可最多支持4個器件,通信方式簡單便利,可移植性更高。
►精度高——NST112為高線性度數字輸出,無需校準。NST112具有0.0625℃的超高解析度,常溫下輸出精度高達± 0.1℃(typ),全溫範圍內輸出精度在± 1.5℃(max)以內。
►運行功耗低——NST112支持default模式選擇,功耗低至2.9μA@1Hz,測溫精準,自發熱小。
►ESD耐壓性能強——NST112具有±7KV 的超高HBM耐壓,更好地保護器件免受靜電破壞。
►封裝選擇多樣——NST112提供工業標準的SOT563封裝及0.75mm×0.75mm的DSBGA(4)超小封裝,可適合多種應用場景,幾乎不占布局空間。
應用場景
• 便攜式和電池供電類應用
• 電力系統監控器
• 通信基礎設施
• 通用系統熱管理
• 工業物聯網
• 計算機外圍熱保護
• 筆記本電腦
• 固態硬盤SSD等存儲設備
功能框圖
