
uPI推出雙通道電源管理控制器-uP7561QQKF

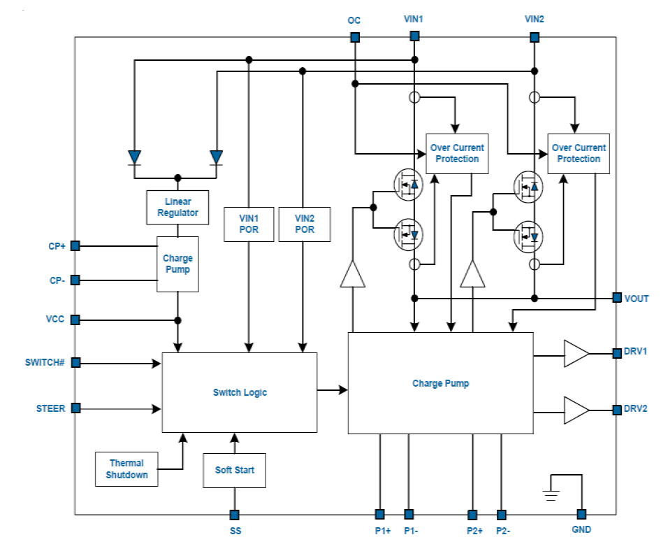
uP7561Q是兩通道輸入電源管理專門為動態輸入電源切換設計的控制器。它支援廣的輸入電壓從2.7V~13.2V的電壓範圍。
uP7561Q具有兩個嵌入式驅動器來驅動外部功率MOSFET,它還提供了兩個內部的MOSFET作為內部電源路徑具有應用的靈活性。
功能特點:
• 支持NVIDIA的Open VReg Type S1技術
• VIN範圍 :2.7V~13.2V
• 兩個嵌入式驅動器輸出提供外部MOSFET控制
• 可調整的過電流保護
• 可調整的Soft-Start
Functional Block Diagram:
應用電路:
