uPI推出支持NVIDIA Open VReg Type1技術的GPU I/O Supplies 與 CPU Core I/O Supplies Solution-uP9628

uP9628是一款高性能同步降壓轉換器,專門設計用於2.7V〜22V輸入電壓,並為微處理器和芯片組電源提供高質量的輸出電壓。
uP9628採用COT技術提供靈活的輸出LC濾波器選擇,以及對負載和線路調節的出色瞬態響應。
功能特點:
- 支持NVIDIA Open VReg Type1技術
- 支持可選工作頻率從300kHz至600kHz
- 過電壓保護/低電壓保護/過溫保護/過電流保護
- 擁有可調整軟啟動功能與支持軟關斷的輸出放電功能
Functional Block Diagram

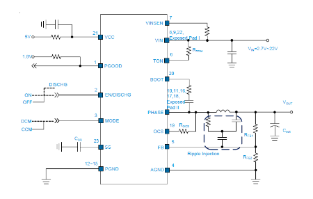
Typical Application Circuit
