一、簡介
二、應用環境
三、功能總覽與分類整理
四、功能亮點(Highlights)
五、方塊圖、模擬板、線路及GUI介面
六、與NCP81428的差異與整合使用
七、結論
一、簡介
NCP81418是一款僅從屬智能電子保險絲(Smart eFuse),專為高電流、高可靠性應用設計,特別適用於伺服器、資料中心、基站與工業電源系統。它需搭配NCP81428 主控電子保險絲使用,通過 TWI(雙線介面)進行通訊與控制。
二、應用環境
- 伺服器電源管理
- 資料儲存系統
- 基站
- 工業電源分配
三、功能總覽與分類整理
1. 電源特性
- 高電流處理能力(50A 持續 / 80A 峰值)
- 支援並聯操作以擴展電流容量
- 低 RDS(on) MOSFET 降低功耗
2. 控制特性
- 由 Master(NCP81428)通過 TWI 控制
- 支持軟啟動(Soft-start)與電流平衡
- 可編程 OCP(過電流保護)
3. 通訊與監控
- TWI(雙線介面)與主控器通信
- IMON 電流監控輸出(±2% 精度)
- VTEMP 溫度監控輸出
4. 保護機制
- 過電流、短路、過溫、FET 健康監控
- FAULT#_C / FAULT#_D 雙向故障通訊
- SOA(安全操作區)保護與軟啟動限流
四、功能亮點
1. 僅限 Slave 的架構需要搭配 NCP81428 Master 使用,以簡化系統設計。
2. 並聯操作支援 最多可並聯6顆NCP81418,以實現高電流應用
3. 精準電流監控 IMON 精度 ±2%,支援多顆並聯共用監控電阻
4. 溫度驅動 VTEMP 多顆並聯時,VTEMP 會反映最熱的元件溫度
5. 軟啟動同步 Master 通過 FAULT#_C 控制所有 Slave 同步啟動
6. 快速SCP保護:在2微秒內響應短路事件,確保系統安全。
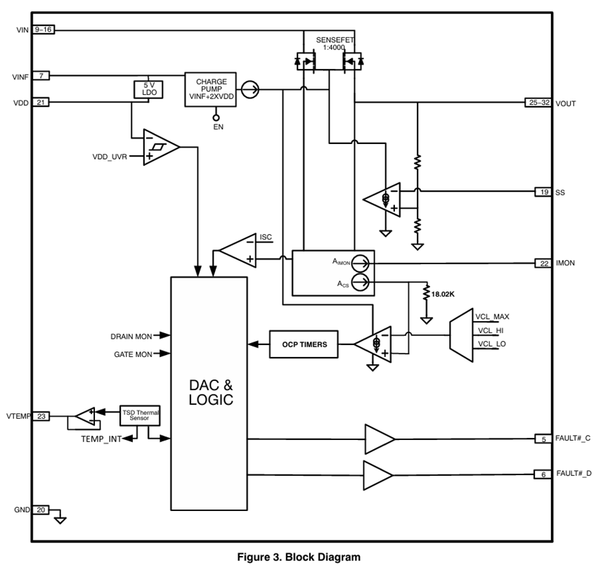
五、方塊圖、模擬板、線路及GUI介面







六、與NCP81428的差異與整合使用
專案NCP81418(從設備) NCP81428(主設備)
角色定位被控制的 eFuse 控制者,具備 PMBus
是否具備 NVM無 有,保存設定並傳送給從機
通信能力TWI 接收端 TWI 發送端,支援 PMBus
控制能力受控 可程式化 OCP、UVLO、OVP 等
啟動方式由Master控制FAULT#_C,自主或由系統控制
應用模式多顆並聯擴展電流,單顆或主控控制多顆從屬。
整合使用建議
- 架構1顆NCP81428搭配最多6顆NCP81418並聯。
- 優勢:
- 高電流擴展性(最多 300A)
- 單一 Master 控制所有 eFuse,簡化系統設計
- 故障同步關閉,提升安全性
- 可透過 PMBus 進行遠端監控與設定
七、結論
NCP81418 是一款高性能、僅支援從屬模式的智慧保險絲,專為高電流伺服器和工業應用設計。搭配 NCP81428 作為主控,可實現高電流並聯架構、精準監控與完整保護機制。此組合提供了靈活、可靠且可擴展的電源保護解決方案。
來源於onsemi NCP81418應用技術文檔編輯而成
參考來源