一、介紹
二、應用環境
三、功能總覽
四、重點分類整理
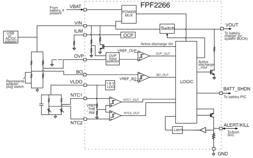
五、方塊圖
六、功能亮點(Highlights)
七、模擬版與路線檔案
八、結論
一、介紹
FPF2266 是一款高整合度的保護開關 IC,支援 4.5A 連續電流,專為 USB 充電埠與電池管理應用設計。具備多重保護機制,包括:
- 過電壓保護(OVP)
- 過電流保護(OCP)
- 過溫保護(OTP)
- 欠壓檢測(BO)
- 硬短路保護(Hard Short)
- 主動放電(Active Discharge)
- 雙通道 NTC 熱傳感器介面
其內建的 Power MUX 可在 VIN 與 VBAT 之間自動切換電源來源,並提供 ALERT/KILL 雙向通訊介面與 BATT_SHDN 電池斷接控制。
二、應用環境
FPF2266 適用於多種便攜式與嵌入式系統,包括:
- 📱 手機與平板
- 💻 筆記型電腦與媒體播放器
- 🔋 USB充電端口與電池管理模組
- 🔧 具備熱保護與電源切換需求的 SoC/MCU 系統
三、功能總覽
功能類別 | 說明 |
|---|---|
電源保護 | OVP(6V固定或外部設定)、OCP(外接電阻設定)、OTP(NTC熱感測) |
電源切換 | Power MUX 自動選擇 VIN 或 VBAT,支援 Kill Latch 重置機制 |
熱管理 | 雙通道 NTC 檢測、VLDO 供電、ALERT/KILL 通訊、TSD 熱關斷 |
電池控制 | BATT_SHDN 開漏輸出,通知電池管理 IC 進行斷接 |
啟動與放電控制 | 內建浪湧電流控制、主動放電路徑(VIN/VOUT)、啟動延遲與故障屏蔽 |
短路保護 | 當 VOUT < 2.35V 時啟動硬短路保護,30ms 自動重試 |
通信介面 | ALERT/KILL 雙向 GPIO,支援 SoC/MCU 控制與狀態回報 |
四、重點分類整理
1. 電氣規格
- 工作電壓:VIN 3.6–24V、VBAT 2.7–5.5V
- 最大輸入電壓:28V
- 連續電流:4.5A
- 導通電阻:典型值 15 mΩ
- 封裝:WLCSP16(4×4 球,0.4 毫米間距)
2. 保護機制
- OVP:固定6V或外部電阻設定
- OCP:外接電阻設定(RSET = 576 / ILIM)
- OTP:NTC熱敏電阻 + VLDO供電
- TSD:135°C 熱關斷,25°C 恢復
- BO:欠壓檢測與延遲恢復
- 短路保護:<5µs 反應 + 自動重試
3. 控制與通訊
- 警報/終止:GPIO 雙向通訊
- BATT_SHDN:電池斷接控制
- ILIM:設定 OCP 門檻
- VLDO:1.8V 熱感測供電
4. 啟動與放電
- 啟動延遲:20毫秒
- 浪涌限流:175mA(典型值)
- 主動放電:VIN/VOUT均支援,根據故障類型啟用
五、方塊圖及應用圖
由於未具備反向電流阻斷功能,適用於電流吸收(Power Sink)模式的應用


六、功能亮點(Highlights)
電流限制(Current Limit)取代 OCP 關斷
電流限制值由外部電阻設定,公式為:
I_LIM=576/R_SET
電流限制會持續作用,直到發生過溫保護(OTP)事件。當負載電流過大時,VOUT 會下降,導致功耗增加。
VIN/VOUT 主動放電(Active Discharge)在故障事件中啟用(除 OVP/TSD)
VIN 至 GND:10kΩ
VOUT 到 GND:300Ω
欠壓檢測功能
通過 BO 腳位檢測輸入電壓下降情況。
電源供應靈活性
設備可以由 VBAT 或 VIN 供電,具備內建的 Power MUX 切換機制。
SoC 控制的殺死功能
可由外部 SoC 發送 Kill 信號關閉內部開關並斷開電池。
雙通道 NTC 熱感測
提供 NTC1 / NTC2 引腳,可外接熱敏電阻進行溫度監控。
外部電阻可調整 OVP 閾值
使用外部電阻設定過電壓保護點,提升設計靈活性。
軟啟動期間限制湧入電流
啟動時湧入電流限制為175mA,有效保護系統。
硬短路保護(Hard Short Protection)
當 VOUT 因短路降至 2.35V 以下時,開關路徑會立即關閉,並於 30ms 後嘗試重新開啟。重新啟動時會重新應用軟啟動與電流限制機制。
七、模擬版與路線檔案
產品連結FPF2266

八、結論
FPF2266是一款高度整合的電源保護開關,專為USB充電端口、電池管理和便攜式設備設計,具備多重保護機制和靈活的系統介面。其設計兼顧安全性、可靠性和空間效率,特別適合SoC/MCU控制的電源架構。內建OVP、OCP、OTP、BO、TSD、硬短路保護等功能,無需外接多個元件。支援雙通道NTC熱感測與VLDO供電,可精準監控系統溫度。Power MUX可在VIN與VBAT之間自動切換,提升供電靈活性。WLCSP16封裝(1.56×1.56 mm),適合高密度PCB設計,通過AEC-Q100認證,可用於車載USB、電池模組等應用。
來源於onsemi FPF2266應用技術文檔編輯而成
參考來源