近年來,48V系統配件開始進入純電動車(BEV)市場。隨著48V的普及,車輛將同步採用12V、48V和高壓(400V/800V)混合供電系統。因應48V電源在車輛上的普及,傳統的12V配件也逐步遷移到48V系統上,由於實施門檻相對較低,汽車製造商只需在現有車輛平臺上進行一些改裝,即可將48V輕混系統作為新車型的標準配置推出,從而滿足全球消費者的巨大需求。輕混系統仍然是一種經濟高效的電動解決方案,使其成為極具吸引力的消費者選擇。全球輕混動力車(MHEV)市場一直保持穩定成長,儘管其成長速度不如純電動車(BEV)和插電式混合動力車(PHEV)市場。這一趨勢表明,消費者偏好正轉向可透過電網充電的車輛。儘管如此,由於成本較低且無需充電基礎設施,MHEV 在全球電動車市場仍佔據著相當大的份額。
48V 直流-直流轉換器:技術與架構簡介
早期的輕混車輛中,48V直流-直流轉換器通常以集成式的形式出現,功率最高可達3kW。如今,無論是混合動力車還是純電動車,製造商都在探索一種更分散的方案,用多個小型轉換器來取代集成式設備。這種分散式方案可以改善散熱管理,提高效率,並減輕線束的重量,進而提升續航里程。
DC-DC轉換器可以設計為單向或雙向,單向降壓功能是必需的。本系統解決方案介紹集中式雙向轉換器。功率範圍從1kW到3kW,其中3kW通常用於降壓模式,而1kW通常用於升壓模式。隔離式拓撲結構,例如雙主動橋、CLLC 等…..雖然可行,但由於設計複雜且對電壓要求較低,因此應用較不廣泛。

48V-12V 直流-直流轉換器 - 方框圖

此應用中常用的功率級結構是非隔離式同步降壓變換器。同步開關可實現雙向電流流動,從而支援升壓模式。從 48V 側觀察,此配置表現為同步降壓變換器;而從 12V 側來看,則轉變為同步升壓變換器。功率級可採用分離式 MOSFET 或整合式汽車功率模組APM來設計。安森美半導體提供多種元件,可依功率等級調整設計規模,並優化導通損耗和開關損耗之總和。選擇關鍵元件和互補元件,例如閘極驅動器、數位隔離器和輔助電源…….。
另外在升壓模式下。將功率分配到更多交錯的相位上也能降低輸出電壓漣波。雙向功能顯著影響被動元件的選擇。為了實現雙向工作,功率級內部的電容器會動態地改變其功能。被動元件的選擇需要在降低輸出電壓漣波、過衝和系統成本之間進行權衡。參考下圖: 多相雙向DC-DC變換器。

考慮一種採用多個交錯(並聯)功率級的多相雙向 DC-DC 轉換器。多相轉換器是高功率應用的理想選擇,與單相轉換器相比,它具有許多優勢,例如更低的輸出漣波、更小的電容以及更快的瞬態響應。此外還能縮小電感器尺寸,並改善 PCB 上的功率損耗分佈範圍。
功率級內部的 MOSFET 必須能夠承受高電流,並且對整個系統的效率有顯著影響。電晶體的功率損耗由導通損耗和開關損耗所構成。需要考慮的主要參數包括導通電阻 (RDS(ON))、閘極電荷量 (Qe) 和寄生元件,這些參數需要在導通損耗和開關損耗之間取得平衡。
理想的 MOSFET 選擇是安森美半導體 (onsemi) 的新型 T10 技術,該技術適用於低壓 (LV) 和中壓 (MV) MOSFET,採用遮罩柵極溝槽設計,具有超低 Qo 和 RDS(ON) < 1mΩ。 T10 技術憑藉著業界領先的軟恢復體二極體 (Qrr, Trr)特性,有效降低了振盪、過衝和噪聲等問題,在優異的性能和恢復特性之間實現了完美平衡。
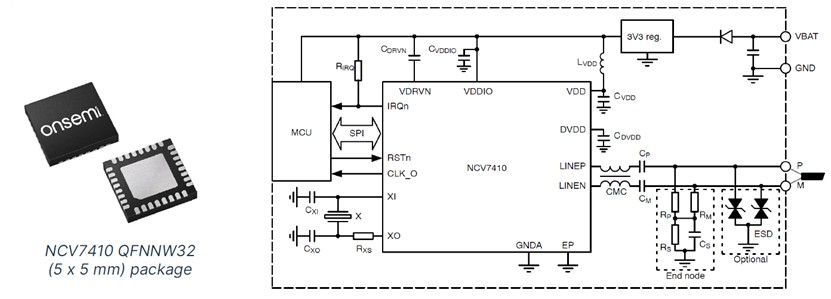
10BASE-T1S 乙太網路收發器和靜電放電防護
NCV7410 是一款符合 IEEE 802.3cg 標準的 10BASE-T1S 乙太網路收發器,整合了媒體存取控制器 (MAC-PHY)。它支援共用媒體網路(多點)上運行,單根雙絞線 (UTP/STP) 連接距離可達 25 公尺。

NCV7410 提供SPI 介面,可實現與標準主機 MCU 或 SoC 的引腳連接。上圖 7的原理圖展示了這種連接方式。它可以與連接到共用媒體 (UTP) 的多個節點以 10 Mbps 的速率進行通訊。如需 NCV7410 乙太網路收發器及其評估板的樣品。其中SZESD9901 和 SZESD9902 用在保護敏感的汽車電子元件免受靜電放電 (ESD)、浪湧和其他有害瞬態事件的影響。這些裝置符合 OPEN Alliance 10/100/1000 BASE-T1 乙太網路和其他高速資料網路標準。這些元件適用於收發器 PHY 連接器側的雙向 ESD 保護。
48V輕混動力汽車應用的整合式汽車電源模組 (APM)
安森美半導體提供多種系列的汽車級 MOSFET 模組,採用多種封裝,專為 48V 系統、輕混動力汽車 (MHEV) 和低壓牽引系統的功率應用而設計。 APM21 模組的發布進一步豐富了安森美半導體面向汽車應用的高性能、高可靠性注塑成型模組產品線。 APM 模組具有高度整合和緊湊的設計,同時降低了雜散電感並改善了電磁幹擾 (EMI)。高效的電流處理能力無需在 PCB 上使用高電流路徑。

NXV10V160ST1 APM21 整合了六個 100V MOSFET(3 個半橋),可處理 3 相,適用於 48 V 逆變器、電子壓縮機和其他高功率輔助設備等典型應用。
APM19 模組:FTC03V85A1 是一款 80V 低導通電阻 (RDS(ON)) 模組,採用三相 MOSFET 橋,專為建造 1.5kW 48V-12V 交錯式 DC-DC 轉換器而最佳化。兩個模組可組成一個六相 3kW 轉換器。
NXV08V110DB1 是一款 80 V 低 RDS (ON) APM19 模組,優化用作變速馬達驅動的三相逆變器橋。APM19 模組包括用於電流檢測的精密分流電阻、用於溫度檢測的 NTC 和 RC 緩衝電路。

適用於 80V 和 100V MOSFET 和功率模組的閘極驅動器
FAD3151MXA 和 FAD3171MXA 是 110V、2.5A 的單通道浮動式汽車閘極驅動器,適用於驅動高達 110V 的高速功率 MOSFET。這些驅動器採用 SOI 技術設計,非常適合需要抗噪音幹擾、能夠承受嚴重負瞬態幹擾和高達 -80V 接地偏移的應用。除了直流-直流轉換器外,它們還可以用於多種 48V 應用,例如電池開關、輔助設備(HVAC、e-Turbo)、PTC 加熱器、啟動發電機。

適用於直流-直流轉換的高側和低側驅動器
NCV51513 和 NCV51511 是汽車等級高側和低側閘極驅動器,具有高驅動電流能力和多種可選功能,專為 DC-DC 電源和逆變器應用而最佳化。這些驅動器設計用於驅動半橋或同步降壓配置中的 MOSFET。是一款 130V 半橋驅動器,具有高驅動電流能力。NCV51513 在高頻工作條件下提供同類最佳的傳播延遲、低靜態電流和低開關電流。
NCV51513 提供兩種傳播延遲版本:帶濾波器的版本典型傳播延遲為 50 ns,不含濾波器的版本典型傳播延遲為 20 ns。

總結:
對於汽車製造商來說,決定採用輕度混合動力技術應該比較簡單。根據拓撲的不同,它只需要增加30%的成本,就能提供全混合動力系統的70%的好處。此外輕度混合動力系統沒有由電動汽車引起的消費者所擔憂的那些問題,比如續航焦慮。從消費者的角度來看,轉向採用輕度混合動力技術除了低排放和明顯提高燃油效率的好處外,並沒有明顯的影響。
安森美半導體憑藉其針對汽車優化、廣泛的電源配置組合,其在滿足目前業界發展節能方案的需要上處於有利地位。業界對能效的關注延伸到MHEV技術,為實現MHEV提供汽車行業需要的方案,安森美半導體專注於汽車和電源解決方案,能夠滿足所有48 V MHEV應用的需求。包括系統設計的優化,電氣性能、DC-DC轉換中使用的元件的尺寸和重量的降低。安森美半導體可以提供小封裝,額定電壓在80 V以上的各類MOSFET,可以帶來一個更小體積的方案和更低的系統成本,並滿足汽車製造商所需要的高效的熱性能。
在這些應用中,電氣效率是一個關鍵的要求,它和開關電晶體的導通電阻直接相關,而導通電阻會影響系統中的導通損耗。其他關鍵的優點包括電晶體的開關速度,這也會影響整體的功率損耗。安森美半導體被公認為在這方面擁有行業領先的技術,並輔以其門極驅動方案。它們一起創造了一個優化的電力拓撲結構。
這些優點在安森美半導體生產的汽車電源模組(APM)中也得到了體現,它具有全橋和半橋配置或集成了三相逆變電路。APM採用直接鍵合的壓鑄模封裝,其具有低熱阻和高可靠性,可以承受車輛環境裡固有的振動和機械應力。由於這些模組是為汽車應用而設計的,它們使得實現MHEV系統變得更加簡單。
(#文章所有圖片引用onsemi 技術指引:https://www.onsemi.cn/download/system-solution-guide/pdf/ssg8205-d.pdf)
評論