LD6617 是一款高度整合的 USB PD 控制器,支援 USB PD 3.1 SPR 和 EPR 28V/36V 規格, LD6617這是一款專為 USB Type-C 電源應用(例如電源轉接器、壁式充電器、車用充電器等)設計的 IC。它內建一個 8 位元 MCU,用於處理 PD 協定和裝置管理器,並內建雙相標記編碼 (BMC) PHY,支援 USB PD 3.1 SPR 和 EPR 28V/36V 規範或其他專有協定(例如 QC2.0/QC3.0)。如預期的那樣,當裝置因支援 USB PD 3.1 而提供更高功率時,電源雜訊會增加, LD6617 具有最佳化的 BMC 物理層 (PHY),可透過差分訊號進行通信,從而有效降低電源雜訊。為了最大限度地減少外部元件,LD6617 整合了優化的 BMC PHY、N-MOSFET 驅動器、電壓/電流監視器和控制器。 3.3V 至 45V 的寬工作電壓範圍使 LD6617 能夠支援 USB PD 3.1 SPR和 EPR 28V/36V 規範。
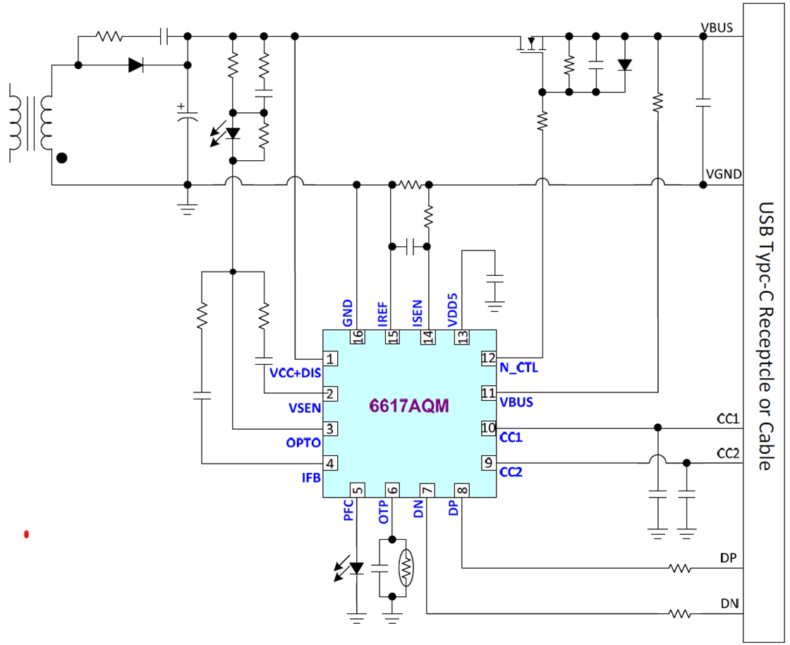
LD6617內部方塊線路圖:


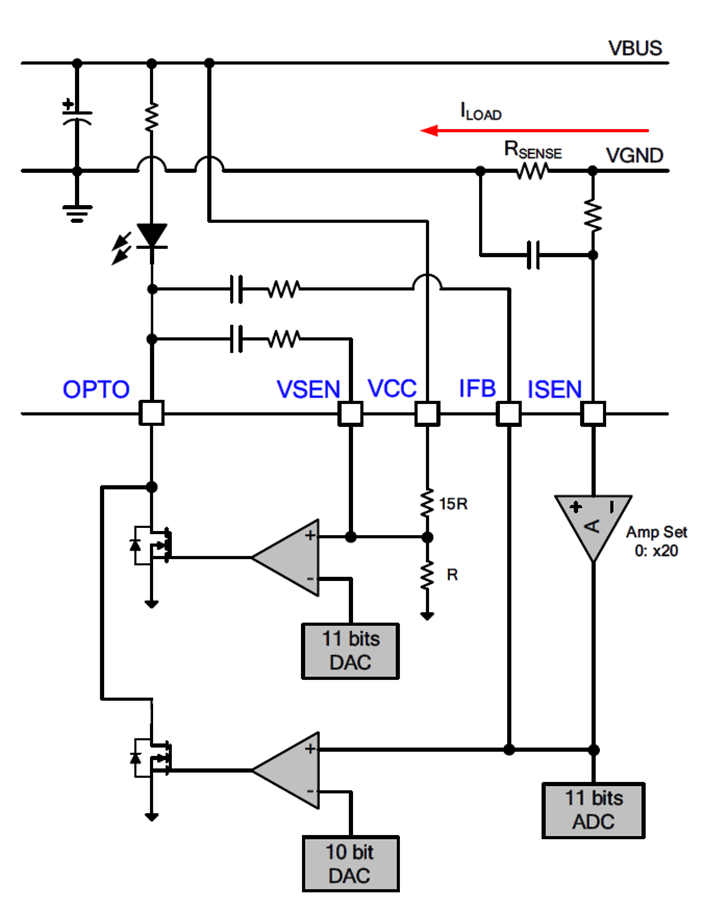
LD6617恆壓 (CV) 和恆定電流 (CC) 控制:
LD6617 提供恆壓 (CV) 和恆定電流 (CC) 控制。 CV 和 CC 控制分別有各自的補償器,如圖所示。 CV 調節是透過電阻分壓器檢測 VCC 引腳,並將其與內部參考電壓 VREF_CV 進行比較來實現的。
對於 CV 調節,VREF_CV 可透過 11 位元 DAC 調節至最高 2.56V。 VCC 電壓的調節精度為 20mV 或 25mV。輸出電壓由以下公式決定:VOUT = VREF_CV x RRFB
CC 調節是透過低側電流檢測放大器檢測 VBUS 電流,並將其與內部參考電壓 VREF_CC 進行比較來實現的。兩個補償器的輸出並聯,並連接到一個開漏輸出,即 OPTO 引腳。對於恆定電流調節,VBUS 電流由VREF_CC、偵測電阻 (RSENSE) 和電流偵測放大器 (GSENSE) 的增益決定。
VREF_CC 可透過10 位元 DAC 調節,最高可達 1.28V。輸出電流的確定公式為:
IOUT = VREF_CC / (GSENSE x RSENSE),GSENSE = 20

輸出部分的保護:
VCC 過壓保護: 如果VCC引腳電壓大於VCC的比率(VCC 的百分比,例如 130%),LD6617立即關閉阻塞 MOSFET 並讓 OPTO引腳下降,直到 VCC 返回到 5V 默認值過流保護輸出電流通過讀取 10 位 ADC 來捕獲。超過電流保護點和緩衝時間由軟體設置。
短路保護: VBUS 對地短路時,VCC 將跨過 3.6V和3.1V。 同時,輸出電流將使電流大於 FW 設定點且時間更長大於去抖時間,因此阻斷 N-MOSFET可以關閉以進行保護。
熱檢測和保護: 外部NTC熱敏電阻過溫保護 (OTP) 是通過以下方式實現的比較器和電流源。當前來源為選定的引腳提供恆定電流並感測外部 NTC 熱敏電阻上的電壓。當溫度高於 OTP 跳變
點時由MCU設置,N_CTL引腳關閉阻塞 MOSFET 並產生中斷單片機。 熱敏電阻上的電壓也可以讀取通過ADC。NTC熱敏電阻建議使用200Kohm或100Kohm 25℃值OTP 閾值電壓範圍為 0.2V 至 2.4V。 OTP 跳閘點是可選擇 95、105,115 和 125°C。芯片溫度傳感器過溫保護 (OTP) 是通過以下方式實現的芯片溫度傳感器。 ADC檢測電壓在芯片溫度傳感器上。 當溫度為高於 MCU 設置的 OTP 觸發點設置,N_CTL 引腳關閉阻塞 MOSFET 並對 MCU 產生中斷保護。
LD6617 USB Type-C控制器規格特性:
USB PD 3.1 SPR 和 EPR 28V/36V其他專有協議
嵌入式 MCU,配備 32kbyte OTP 和256+384bytes SRAM
內建 11 位元類比數位轉換器 (ADC)
CC 和 CV 控制
快速放電輸出電容
內建並聯穩壓器
可程式線損補償
寬工作電壓範圍:3.3V~45V
外部 N-MOSFET 控制
支援 E-marked 線材的 VCONN 電源
可程式過度保護 (OVP)
可程式欠壓保護 (UVP)
可程式過電流保護 (OCP)
可程式短路保護 (SCP)
過溫保護 (OTP)
PFC 開關控制
參考來源