1. 產品介紹
Vanchip 的 VC5768-11M 是專為 802.11AX/11BE 系統設計的整合前端模組 (FEM),小尺寸與整合匹配最大限度地減少了應用中的佈局面積。性能側重於針對 3.85V 電源電壓優化 PA,以節省功耗,同時保持最高線性輸出功率與前沿吞吐量。頻寬方面已完成,可在 UNII5-8 (5.1 - 7.1 GHz) 的所有頻道中即時運行,無需任何邏輯切換。
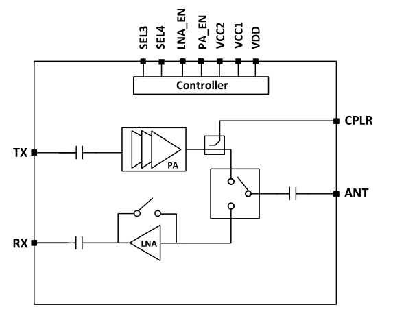
2. 功能設計框架

3. 產品特性
最小頻率(GHz) 5.150;
最大頻率(GHz) 7.125;
功能性 功率放大/開關/低噪放;
Wi-Fi 標準 WiFi 7
電壓(V) 3.85
發射增益(dB) 31;
接收增益(dB)14.5
4. 主要性能特徵

Q1: 寬頻可以支援6G頻段嗎?
A1: 頻率支援範圍:5.150-7.125G。
Q2:主要應用在哪些領域?
A2: 手機、平板、AP、PC卡、網路終端等。
Q3:供電標準電壓改變了嗎?
A3:標準3.3優化成3.85V,寬電壓還是3-5V。
Q4:支援802.11AX嗎?
A4:支援802.11AX/BE。
Q5:是否可以支援多種高速率?
A5:是WIFI7 FEM晶片,最高支援320M頻寬的高速率。
評論