SPI Flash是一種基於SPI(串列周邊介面)協議的快閃記憶體,廣泛應用於嵌入式系統中。以下是其核心特性與操作重點:
一、SPI Flash 基礎特性
通信協議
採用全雙工SPI總線,支援高速傳輸(可達百MHz級),顯著快於I²C等協議
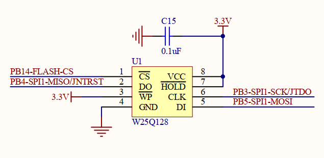
典型型號如華邦W25Q128(16MB容量),地址範圍0x000000~0xFFFFFF


儲存結構
以W25Q128為例,存儲空間劃分為256塊(Block)、4096扇區(Sector)、65536頁(Page),擦除的最小單位為扇區(4KB)。

寫入前需確保目標地址為 0xFF,否則需先擦除扇區
性能參數
資料保存時間約20年,擦寫次數約10萬次,低於EPROM的100萬次
二、SPI Flash操作流程
初始化設定
設定SPI模式(通常為模式0或模式3),配置時鐘分頻(例如8分頻)以及資料框格式(MSB優先)
關鍵指令
寫入使能:發送指令0x06,設定寫入使能鎖存器(WEL)
扇區擦除:指令 0x20 + 24 位地址,擦除 4KB 扇區
頁編程:指令0x02+地址+數據(每頁256字節)
讀取數據:指令0x03+地址+空字節觸發數據返回
狀態管理
透過讀取狀態暫存器(指令0x05)檢查忙碌標誌(WIP位)和寫保護狀態
三、典型應用場景
嵌入式儲存
用於存儲韌體、字庫等頻繁讀取的資料,取代傳統的EPROM。
支援XIP(片上執行),可直接從Flash執行程式碼(需配置記憶體映射模式)
擴展儲存
通過QSPI介面(四線模式)提升頻寬,例如STM32F7的QSPI周邊設備支援40Mb/s的傳輸速率
四、注意事項
時序匹配
主從設備需保持相同的CPOL/CPHA配置,否則通訊會失敗。
寫保護機制
在寫入之前必須檢查狀態暫存器的WEL位,以避免非法操作。
跨頁寫入
單頁寫入時需處理地址越界問題,防止資料覆蓋相鄰頁。
五、開發工具支援
STM32CubeMX:可圖形化配置SPI/QSPI周邊,生成HAL庫驅動程式碼
廠商SDK:如華邦提供W25Q系列專用指令集和參考程式碼
若需特定型號的指令集或程式碼範例,可參考華邦W25Q128手冊或STM32 HAL庫文件。
六、使用步驟
硬體連接將 SPI Flash 的 MOSI、MISO、SCLK 和 CS 腳位分別連接到微控制器的相應腳位,並確保電源和接地線連接正確。
初始化 SPI 介面在微控制器中配置 SPI 周邊,設定時鐘頻率、資料格式等參數,然後啟用 SPI 周邊。
傳送和接收資料使用 SPI 介面傳送指令和地址到 SPI Flash,進行讀取或寫入資料操作。
擦除、寫入和讀取操作SPI Flash 通常需要先擦除目標扇區或區塊才能寫入資料,接著發送寫入指令和地址,然後發送要寫入的資料。讀取時則需要發送讀取指令和地址,接著讀取返回的資料。
STM32F407ZGT6 是意法半導體(STMicroelectronics)基於 ARM Cortex-M4 核心的高性能 32 位微控制器,廣泛應用於工業控制、消費電子、物聯網等領域。以下是其核心特性及典型應用場景:

一、核心特性
處理器效能
採用ARM Cortex-M4F核心,主頻最高168MHz,支援單週期乘法器和硬體浮點單元(FPU),性能達210 DMIPS。
集成DSP指令集,適用於數位信號處理(如音訊、馬達控制)。


儲存設定
1MB Flash 存儲器和 192KB SRAM(含 64KB CCM RAM),支持高速數據訪問。

外部設備資源
通信介面:3個SPI(最高42Mbit/s)、3個I²C、6個USART、2個CAN、1個乙太網MAC及USB OTG。
定時器:14個通用定時器(包含高級定時器TIM1/TIM8),支援PWM輸出和編碼器介面。
模擬外設:3個12位ADC(24通道)、2個12位DAC,適用於感測器信號採集。
封裝與功耗
採用LQFP144封裝(20×20mm),工作電壓1.8V-3.6V,支援-40°C至+85°C工業級溫度範圍。
二、典型應用場景
工業控制
用於電機驅動(如BLDC、步進電機)、自動化設備控制,透過PWM和編碼器介面實現高精度位置/速度控制。
物聯網設備
結合乙太網或Wi-Fi模組,構建智慧閘道或遠端監控系統。
消費電子
支援音訊處理、圖形顯示(如 OLED 驅動)及觸控螢幕控制。
三、開發支援
開發工具:支援STM32CubeMX圖形化配置,HAL庫簡化周邊驅動開發。
調試介面:整合SWD/JTAG介面,兼容Keil、IAR等IDE。
若需更詳細的技術文件或資料手冊,可參考 ST 官網或百度文庫中的相關資源。
實驗Demo板:

STM32F407ZGT6 與 W25Q128 連接圖


原始碼,詳細的程式碼請參考附件:


測試結果:

評論