本文作者:林俊明
英飛凌科技消費、計算與通訊業務大中華區首席工程師
半橋功率級是電力電子系統中的基本開關單元,應用於電源轉換器、馬達驅動器以及D類功率放大器在電路設計中,本文介紹了一種系統化的方法,該方法利用預充電驅動電源方案以及欠壓鎖定(UVLO)機制的控制策略,確保半橋電路中高邊和低邊開關的同步性。
傳統基於自舉電源的半橋驅動存在固有的局限性,包括高邊和低邊驅動器之間電源的不對稱性,這會影響開關的同步性以及開關元件的工作特性。本文透過詳細的電路設計和SPICE模擬驗證了該方法在改善開關同步性和可靠性方面的有效性,特別是對於GaN和SiC晶體管這種對驅動電壓範圍要求較高的驅動更具應用意義。
1. 引言
半橋功率級常因高邊和低邊驅動器之間的不對稱切換而面臨挑戰。圖1展示了傳統的自舉電路驅動方式,該電路在低邊導通期間透過一個二極體為電容器(Cb)充電,從而為高邊驅動器提供電源。然而,Cb需要足夠的充電時間才能達到場效應晶體管(FET)的驅動電壓。表格顯示了不同FET所需的驅動電壓。

圖1:傳統的基於自舉的電源和FET的驅動電壓
如圖2所示,在Cb充電至正確電壓水平之前,高邊和低邊開關存在非對稱性,半橋功率級上的這種開關非對稱性會給系統帶來以下問題:
啟動不穩定性:由於高邊難以開啟,導致不確定的瞬態階段。
占空比限制:需要避免自舉電容過度放電。
開關頻率限制:自舉電容需要足夠的充電時間。

圖2:啟動期間的高邊和低邊開關非對稱性
問題範例包括D類功率放大器上的高直流偏置、DC/DC轉換器上的控制崩潰,甚至是採用磁場定向控制(FOC)方法的三相電機驅動器上的不穩定啟動。本文介紹了一種用於高邊驅動器的創新自供電方法,該方法獨立於高邊和低邊開關,以及一個可調的UVLO系統控制機制,以確保驅動器在不同的FET上以正確的電壓水平運作。
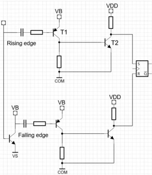
2. 創新方法
所提出的創新方法如圖3所示,包括兩個主要單元以實現高邊和低邊的同步開關。

圖3:開關對稱性的創新方法
1. 預充電單元

如紅線所示,當 Q2 導通時,電容器(CP)由 VDD 充電並儲存能量。隨後,Q2 關閉,Q1 導通,CP 放電並將其儲存的能量轉移到 CB。CP 和 CB 上的電壓可以通過方程進行檢測。

因此,CB上的電壓通過預充電單元持續上升,作為高邊驅動器的電源。同時,高邊和低邊驅動器在邏輯信號單元啟用之前保持非啟動狀態。
2. 邏輯控制單元

該單元可以啟用或停用預充電單元或高邊/低邊驅動器。一旦高邊/低邊驅動器開始運作,預充電電路就會被停用。控制機制透過監測高邊驅動器的電源,當電壓達到閾值水平(例如,對於Si FET為10V)時,比較器的輸出會從低電平轉為高電平。電平移位器將電平參考點從浮動參考點VS轉換為系統參考點COM,從而可以控制以系統COM為參考點的邏輯電路。這個電路就是典型的欠壓鎖定電路(UVLO)。在本文的系統設計中,該欠壓鎖定電路的控制信號會同時控制高邊/低邊驅動器以及預充電電路的啟用。控制高邊/低邊驅動器的信號與控制預充電電路的信號是互為反相的,以避免系統上電啟動後,預充電單元仍在運作。此外,閾值水平應具有遲滯範圍,因為VCB在充電和放電之間會存在紋波。遲滯範圍可確保邏輯控制單元進行可靠的控制。輸入脈衝來自功率控制器或微控制器,通常是具有某種拓撲結構的典型脈衝寬度調變(PWM)信號。預充電電路可以使用與驅動器相同的脈衝進行預充電工作,也可以使用獨立的脈衝進行充電,這在驅動器的PWM為高頻率且占空比不確定時,對充電尤為靈活。
VDD 是整個驅動器的電源,參考 COM,高邊和低邊驅動器的驅動電壓取決於它。可以調整VDD以適應Si、SiC、GaN甚至IGBT晶體管。此外,高邊UVLO閾值水平可以根據VDD靈活調整,以確保驅動器僅在固定於晶體管的正確電壓水平下運作。
整個系統的運作過程如下:
根據開關管特性提供適合的VDD。
設定適當的高邊側供電的UVLO閾值。
預充電單元運作。
上下管同步開關動作。

控制信號的電平移位器任務是將電平參考點從浮動點VS轉換到系統參考點COM。由於VB相對於COM參考點是較高的電壓,為了減少晶體管的功率損耗,設計的電平移位器讓晶體管僅在控制信號的上升沿或下降沿期間導通,其餘時間保持關閉。因此,控制信號的上升沿和下降沿被轉換為兩個短脈衝,這兩個短脈衝作為置位和復位信號來控制RS觸發器,觸發器輸出再現原始控制信號的電平狀態。
控制信號從低電平變為高電平。
2.T1導通會產生一個相對於COM的短脈衝。
3.T2導通產生一個穩定的電壓水平脈衝(置位信號)。
4.置位訊號觸發觸發器輸出高電位。
與上述過程相同,下方的晶體管電路處理控制信號從高電平變為低電平的狀態信號。
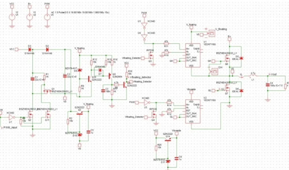
3. 模擬結果
圖4顯示了模擬電路和詳細波形。VB作為高邊驅動器的電源,設計用於驅動柵極電壓為5V的GaN晶體管。UVLO配置為在4.5V時觸發,並具有0.5V的滯後範圍。GL和GH分別代表高邊和低邊推挽驅動器的輸出,在驅動晶體管的正確電壓水平下實現對稱開關。


圖4:模擬與順序波形
3. 結論
在任何半橋功率級應用中,具有正確驅動器電壓水平的高邊和低邊同步開關對稱性至關重要。所提出的系統方法,結合了預充電和UVLO控制機制,成功地實現了這一目標。
句子: 👉點擊這裡了解更多關於英飛凌 D 類音頻放大器 IC 產品資訊。
參考文獻:
[1] R. Erickson,《電力電子學基礎》,第3版。
[2] 英飛凌 (Infineon),《600V GaN HEMT 驅動器設計指南》,AN-2021。
[3] IEEE Trans. Power Electron., 第35卷,第3期,2020年。
精彩內容摘要

掃描 QR Code,關注英飛凌官方微博尋找更多應用程式或產品資訊
評論