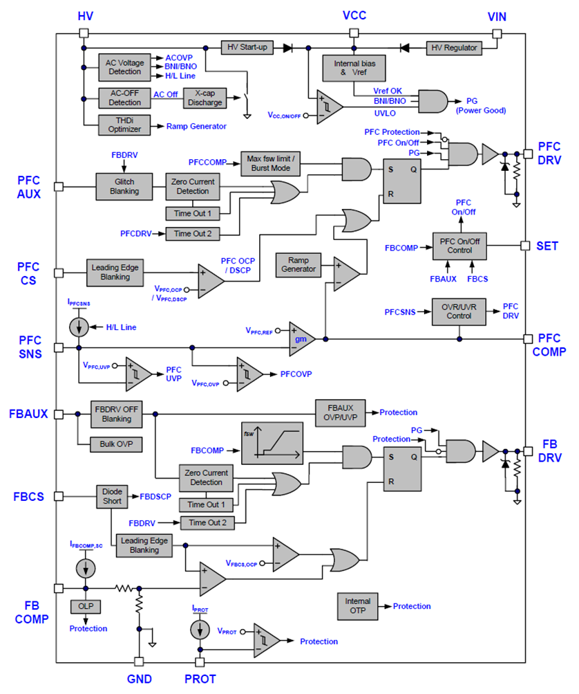
應用於切換式AC/DC適配器電源的LD7797是一款高壓多模式PFC+PWM高效能整合(GaN)驅動控制器IC,具有過渡模式功率因數校正 (PFC) 電壓模式控制器和準諧振 (QR) 電流模式控制器,適用於高功率應用。PFC和PWM接腳均採用低電壓驅動機制,適合驅動增強型GaN FET,以獲得更佳性能。
LD7797 可以進入節能模式,能有效減少許多系統電路周邊零件與控制電路組件的數量與電路空間,並降低電源應用的材料成本。該 IC 適用於適配器與 PD 應用,輸出電壓範圍約為 3V 至 21V,並可編程設定 IC 關斷的準位。此外,LD7797 還整合了多種保護功能,例如欠壓/欠壓保護 (BNI/BNO)、過載保護 (OLP)、過溫保護 (OTP)、PFC 過壓保護 (PFCOVP)、輸出過載保護 (FBAUXOVP)、具有高/低線電壓補償的過流保護 (OCP),以及用於自訂控制的鎖定引腳。因此,它能有效保護系統免受偶發故障造成的損壞。LD7797 採用 SOP-16 封裝。
LD7797 將邊界傳導模式 (BCM) 電壓模式功率因數校正 (PFC) 和電流模式準諧振 (QR) 反激式控制整合於單晶片中。此晶片引入低電壓驅動機制,用於驅動 PFC 和反激式級的增強型 GaN 場效應電晶體 (E-mode GaN FET)。為了適應供電 (PD) 應用中的寬輸出電壓範圍,晶片整合了一個高壓 (HV) 穩壓器。此穩壓器可在輸入 VIN 接腳上運作,最高可達 180V,並能將 VCC REG 穩壓至 VCC 接腳輸出。
PFC 級工作在零電流切換 (ZCS) 模式,需要輔助繞組。透過 PFCAUX 引腳檢測零電流訊號。此外,晶片還具備智慧 PFC 啟動機制,可改善 PFC 級的瞬態反應。反激式級採用準諧振 (QR) 工作模式,以達到高效率,輸出電壓由 FBAUX 引腳監控。輸出電流主要由來自 FBCS 和 FBAUX 引腳的訊號計算。
LD7797內部方塊圖:

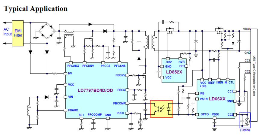
LD7797 一般的典型應用電路:

LD7797頻率限制的QR工作模式操作:
LD7797變換器採用QR工作模式以實現低壓開關,為了避免開關噪聲,在FBDRV下降沿後設定了空白時間(TOFF,FB,MIN),透過對VFBCOMP進行頻率限制,可以降低開關損耗。此外,頻率限制也與VFBAUX相關,而VFBAUX與輸出電壓VOUT有關。因此,不同的輸出電壓對應不同的開關頻率特性。如下圖所示為頻率限制曲線圖與QR工作模式特性曲線。


LD7797 PFC開關控制(SET腳位)的運作:
根據輸出電壓、電流和輸入電壓的高低狀態,IC晶片可實現不同的PFC開關控制。
透過在SET引腳上連接不同阻值的電阻,可以設定不同的預設值。PFC的開關特性如下所示。



LD7797多模式PFC+PWM IC控制器規格特性:
PFC 採用電壓模式控制
反激式變換器採用電流模式準諧振控制
最大輸入電壓為180V,適用於寬輸出電壓範圍的應用
智慧穩壓系統,適用於USB-PD應用,效率高
輸入/輸出欠壓保護與X電容放電功能
內部軟啟動功能與PFC開關控制
過壓保護(OVP)
逐週期電流限制(OCP)
內部過溫保護(OTP)與外部互鎖保護
PFC輸出端可提供15/-150mA的驅動電流
反激式變換器輸出端可提供15/-150mA的驅動電流
適用於CCM、DCM和QR模式
適用於PD應用,輸出電壓範圍為3V至21V
評論