安森美(onsemi)高壓開關器(High-Voltage Switcher)是一種將PWM控制器與高壓MOSFET整合在一個封裝中的功率元件。PWM控制器通常是固定開關頻率(fixed switching frequency)的反激式轉換器(flyback converter)或變頻的準諧振反激式轉換器控制器(quasi-resonant flyback converter, QR flyback)。高壓MOSFET一般使用600V至1000V的高壓MOSFET,RDS(ON)範圍在10歐姆至1歐姆之間。高壓開關器的封裝通常有DIP和SMD兩種,常見的DIP封裝包括DIP-8和DIP-7(如圖一所示),常見的SMD封裝包括SIOC-8、SIOC-7、SOT-223(如圖二所示)或TO-89等封裝。由於高壓開關器受限於封裝或散熱條件,通常輸出功率在50瓦以下,因此高壓開關器通常用於輔助電源(auxiliary power)或待機電源(standby power)。常見的應用場景包括白色家電(White Goods)、智慧電表(Smart Meter)、工業電源(industrial power)等輔助電源。

圖一、DIP-7封裝

圖二、SOT-223封裝
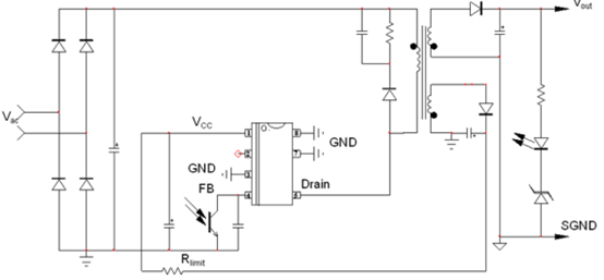
今天要介紹的主角是安森美NCP107x系列的高壓開關器,它是一款定頻電流模式的控制器,並將一顆700V MOSFET集成在同一封裝內的高壓開關器。這款產品適用於90Vac至264Vac輸入電壓的應用範圍。圖一展示了NCP107x的一個典型應用電路,其應用電路非常簡潔,適合用於輔助電源。此外,安森美NCP107x系列的高壓開關器還提供動態自我高壓啟動功能,無需額外的輔助電源即可輕鬆啟動控制器。NCP107x系列的高壓開關器在啟動方面還提供1ms軟啟動功能(soft start function),以減少開機時的應力(stress),同時還能有效降低輸出過衝問題(overshoot)。另外,NCP107x系列的高壓開關器還提供頻率抖動功能(frequency jittering function),透過這種方式可以將主要開關元件附近的能量分散,從而達到降低EMI的效果。
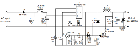
安森美NCP107x系列的高壓開關器,其應用電路簡潔(如圖三所示),並且提供了相當完善的功能: 1. 輸出短路保護(Output Short Circuit Protection):採用基於時間計數的自動恢復(Auto-Recovery with Timer Based Detection)保護機制。 2. 過電壓保護(Over Voltage Protection):透過輔助繞組實現過電壓保護的自動恢復保護機制。 3. 頻率抖動(Frequency Jittering)與頻率折返模式(Frequency Foldback Mode)功能:用於分散主要開關元件的EMI能量,並限制開關頻率的範圍以優化EMI表現。此外,頻率折返模式(Frequency Foldback Mode)功能還可以優化輕載時的效率表現。 4. 內部溫度關斷(Internal Temperature Shutdown)保護:當內部溫度高於150度時,NCP107x會關閉控制器以保護控制器和電路。 圖四展示了使用NCP1070實現高壓轉12Vo離線降壓轉換器(Off-Line Buck Converter)的電路圖,圖五則為輸出電壓與輸出負載的關係曲線。

圖三、NCP107x系列的典型應用電路圖註:來源onsemi官網

圖四、NCP1070用於高壓轉12V離線降壓轉換器的電路圖註:來源onsemi官網

圖五,為輸出電壓對輸出負載的曲線註:來源onsemi官網
評論