隨著2.4 GHz和5 GHz頻段中網路設備數量的增加,藍牙®和Wi-Fi訊號的擁擠與干擾已成為普遍問題。這種挑戰會對使用者體驗產生不利影響,並可能削弱生產力和降低生產效率。
在工業應用中,Wi-Fi 6(802.11ax)及其擴展版本Wi-Fi 6E是最相關的Wi-Fi規範。Wi-Fi 6支援2.4 GHz和5 GHz頻段,而Wi-Fi 6E則擴展至新開放的6 GHz頻段。6 GHz頻段的擁擠程度較低,並增加了多個不重疊的頻道,因此能提供更大的頻寬和更少的干擾。
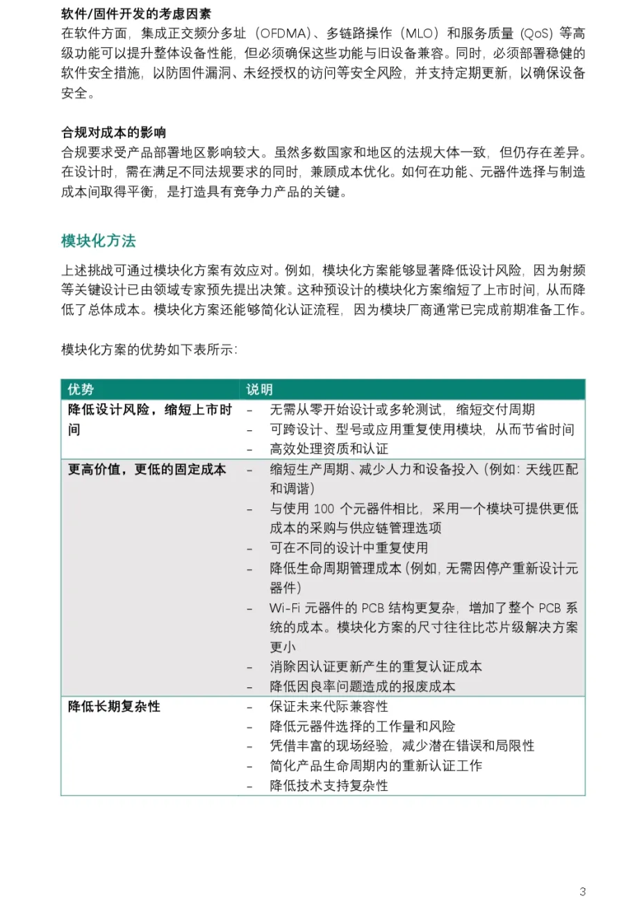
但是,設計先進的 Wi-Fi 設備需要克服多重挑戰,包括頻譜效率、頻寬管理、硬體設計、軟體/韌體開發、合規性以及成本優化等。模組化方案可以有效應對這些挑戰。
MAYA-W3模組和AIROC™ CYW55513解決方案
由u-blox開發的MAYA W3模組適用於工業、商用和消費類應用。這些主機型模組在設計、製造和測試過程中均符合工業級應用的高可靠性和高品質要求。MAYA-W3模組支援20 MHz頻寬的SISO Wi-Fi 6/6E和MU-MIMO,可有效緩解日益嚴重的訊號干擾。
MAYA-W3系列基於英飛凌AIROC™ CYW55513晶片。這款多功能三頻段Wi-Fi 6E和藍牙® Core 5.4單晶片組合方案整合了安全功能。性能超越 Wi-Fi 6/6E 無線標準。該裝置高效節能,在先進的Wi-Fi 6E和藍牙®/經典藍牙/低功耗藍牙®功能、性能與功耗之間實現了高性價比的平衡,充分滿足物聯網應用的多樣化連接需求。
精彩內容摘要



下載完整內容
了解如何使用模組化解決方案來應對網路壅塞的挑戰。掃碼下載完整內容,深入了解MAYA-W3模組和AIROC™ CYW55513解決方案的詳細資訊。
點擊這裡了解更多產品資訊。
掃描下方 QR Code,下載完整內容

掃描 QR Code,關注英飛凌官方微博尋找更多應用或產品資訊
評論