JX-F55 是一款高性能2.36MP 1/2.8 英寸 CMOS 圖像傳感器,採用 SOI 的 2.9 微米像素技術設計和製造。
可在全高清模式下以 60fps 的速度提供圖像。
JX-F55由主動像素傳器組成(APS)陣列與片上10位ADC,可編程增益對照(PGA).相關雙採樣correlated double sampling (CDS) & 幫助降低fixed pattern noise (FPN)。
此傳感器也有許多標準的可編程和自動功能。 同時具有符合行業標準的 DVP 並行端口和 MIPI CSI2 雙數據通道串行接口。
特點 :
自動功能 :
- ABLC – 自動黑電平校準
可编程控制 :
- 增益,曝光,幀率和分辨率
- 圖像鏡像和翻轉
- 窗口平移和裁剪輸出分辨率
- 支持 I2C協議
輸出格式 :
- DVP 並行接口
- MIPI CSI2(雙通道)
- 數據格式:
- 10 位 RAW RGB
- HDR 模式支持(交錯輸出)
其他 :
- 幀同步
- 註冊組寫能力
- 消除黑子
主要規格:
光學尺寸 | 1/2.8" |
解析度 (pixel) | 1928H x 1088V |
像素尺寸 (μm) | 2.9*2.9 |
最高幀率 | FHD: 1920x1080 @60fps(MIPI) 1920x1080 @30fps(DVP) HDR: 1920x1080@30fps(MIPI) 2 frames staggered output |
輸出格式 | RAW10 |
介面 | DVP(Parallel), MIPI |
封裝 | CSP - 51 |
應用範例 :
安防監控 / 家庭物聯網/無人機攝像頭 / 行車記錄儀 / 智能車載攝像頭
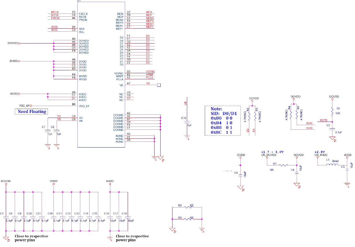
參考線路:

評論