應用於切換式AC/DC適配器和電池充電器與開放式框架開關電源的LD8528U1GL是一款二次側同步整流 (SR) 驅動器 IC。它適用於CCM、DCM和QR模式下的反激式電路架構,可使用在低側負端輸出和高側正端輸出位置的同步整流,LD8528U1GL可用於CCM和DCM操作在輕負載條件下,LD8528U1GL可以進入節能模式,透過停止 SR MOSFET 驅動功能來降低工作電流。可以透過低輸出電壓在負端輸出或正端輸出位置的整流應用產生自己的電源電壓維持運作不需要另外提供電源給IC運行,可以自行供電,無需輔助繞組,可以減少許多系統電路周邊零件與控制電路組件數量與電路空間,並降低電源應用的材料成本。可支援具有峰值負載功能的應用(最高頻率可到130kHz),適用於適配器與PD應用輸出電壓範圍為3V至21V左右,可編程設定IC關斷的準位。
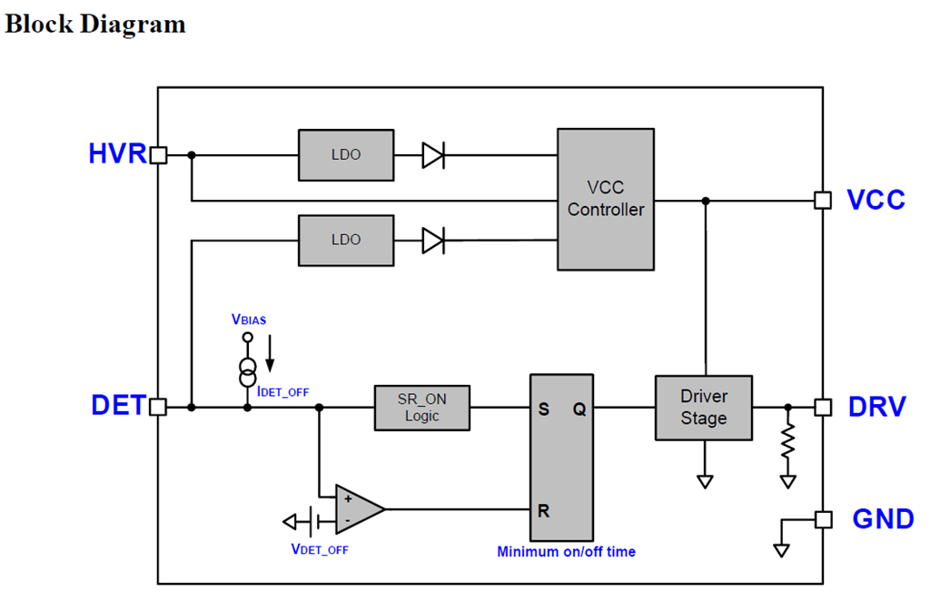
LD8528U1GL內部方塊圖:

LD8528U1GL 一般的典型的應用電路:

LD8528U1GL節能模式操作:
LD8528U1GL為了提高輕負載條件下的效率,停止 SR MOSFET 驅動功能以降低工作電流如下圖所示。DET 引腳檢測系統行為和內部邏輯電路將 DRV 設置為高或低,因此LD8528U1GL可以正常進入或退出綠色節能模式,即使在動態負載下。
開啟階段與關斷階段的運作:
LD8528U1GL在檢測到負電壓(-300 mV 典型值)後DET 引腳,驅動器輸出電壓(Int. DRV)被製成高電平,內部MOSFET為切換到開啟階段,SR MOSFET導通後,輸入DET引腳上的信號消隱1.5μs這個將消除由於高頻振鈴而導致的錯誤關閉在二次沖程開始時。DET引腳具有準時檢測閘門以進行預測閘門預下降方法(TON x 0.5 = TPREDICT),並調整VDS 將柵極驅動器電壓降至 4V(典型值)。一旦 DET 電壓高於 VDET_OFF,驅動器輸出被拉到地。為了避免 SR 被在 CCM 中來不及關閉,必須滿足電子的效應和寄生電感成分條件如下圖所示。

LD8528U1GL同步整流IC控制器規格特性:
適用於 CCM、DCM 和 QR模式下的低側和高側反激式同步整流
低輸出電壓和/或高邊整流運行自供電,無需輔助繞組。
適用於具有峰值負載功能的應用(最高頻率130kHz)
適用於PD應用,輸出電壓範圍為3V至21V,VCC範圍為3V至9V。
可編程設定關斷電平準位
快速關斷總延遲30ns
閘極拉電流/灌電流能力:1A/-3A
參考來源