驅動電路設計是功率半導體應用的難點,涉及到功率半導體的動態程序控制及器件的保護,實踐性很強。為了方便實現可靠的驅動設計,英飛淩的驅動積體電路自帶了一些重要的功能,本系列文章講詳細講解如何正確理解和應用這些功能。
自舉電路在電平位移驅動電路應用很廣泛,電路非常簡單,成本低,而且有很多實際案例可以抄作業。不過,由於系統往往存在特殊或極端工況,如設計不當調製頻率或占空比不足以刷新自舉電容器上電荷,電容上的電壓不夠,低於低電壓關閉值UVLO,這時候就出現了系統故障,嚴重時會損壞系統。上一篇《驅動電路設計(四)---驅動器的自舉電源綜述》是基於書本知識的綜述,已經提到這些問題,接下來會參考英飛淩的資料手冊和應用指南進行深入討論。本文為了簡化問題,分析固定占空比下,即針對一個PWM週期內的設計。
自舉電路原理
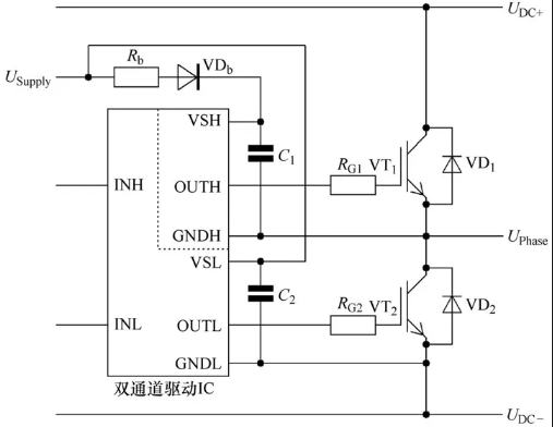
圖1中為柵極驅動器的高壓側提供非隔離電源的方式是自舉拓撲,其由簡單的一個自舉二極體和一個自舉電容器組成。當下橋IGBT導通時給自舉電容充電到VBS,而在下橋關斷上橋工作時這個電容給上橋提供電源。電容在上下橋交互開關的過程中實現充放電。在實際驅動器產品中,有時電平位移驅動電路已經把二極體集成在IC中,只要外接一個電容即可。

圖1. 自舉電路
這種自舉電路具有簡單、成本低的優點。電路設計目標是輸出電壓穩定,如果自舉電容上的電壓不夠,低於低電壓關閉值UVLO,這時候就出現了系統故障,嚴重時會損壞系統。
自舉電容器(VBS)的最大電壓取決於圖1所示的自舉電路的幾個元器件:
電阻RBOOT上的壓降;
自舉二極體的VF、低邊側開關上的壓降(VCEON或VFP,取決於流經開關的電流方向);
以及低邊側開關發射極和直流母線之間的分流取樣電阻(圖1中未顯示)上的壓降(如果存在)。
自舉電路分析
在研究半橋拓撲中使用的自舉電路元器件取值大小細節之前,需要瞭解一些基礎知識,為此我們引入簡化等效電路有助於分析加深理解(見圖2)。電容Cboot左邊是補充電荷的電路,而右邊部分是會消耗掉電荷的電路。

圖2. 自舉電路的等效電路
自舉等效電路(如圖2所示)簡化了VBS特性作為調製開關S1開關狀態函數的計算,也簡化其與占空比D、柵極電荷QG、漏電流Ileak以及自舉電阻Rboot和自舉電容Cboot的計算。
VBS: 自舉電容器Cboot上的電壓
VBSMAX: 代表電源電壓(圖1中的VCC)加上或減去自舉電路的靜態電壓降
D=占空比=T(ON)/T
"穩態"過程計算:
即一個PWM週期內的VBS行為
在本文討論中,開關S1的占空比假定為已達到穩定狀態,並將保持恒定。後續的文章章節再進一步討論空間向量調製下,占空比隨時間變化時要考慮的一些因素。
自舉電容器Cboot上產生的電壓VBS一般由兩個部分組成(如圖2所示)。第一個是理想開關(也是半橋電路中的下橋臂)(S1)接通(TON)期間自舉電阻上產生的壓降。第二個是疊加紋波,是系統開關特性的特徵。
交流紋波的大小主要由自舉電容器的容量決定,可以在S1關斷(TOFF)時計算。
在下面討論的其餘部分,VBSMAX被定義為VBS的可能的最大值,圖2中的電壓源就取最大值VBSMAX。
自舉電阻
驅動電源是否足夠大用電荷來描述比功率更直接,因為負載是MOS型器件的柵極電荷,在開關期間 (TS)電源(VBSMAX)向電路提供的總電荷量QTOT如下公式所示。

這裡變數QG*被定義為功率器件柵極QG和柵極驅動器電平位移QLS所需的總電荷量,而Ileak是指向柵極驅動器高壓側電路提供的直流電流High-side floating well offset supply leakage。
比如2ED2198S06F的QLS=1nC,而一個10A 600V的IGBT3 IKA10N60T大約為62nC,實際計算中可以忽略。
而其Ileak=12.5uA,如果Ts=0.1ms的話,Ileak*TS=1.25nC,也是一個非常小的量。(文末的案例Ileak高達200uA,可能就不應該忽略)
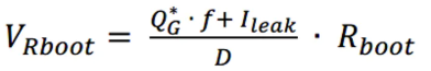
S1由PWM波形驅動,且僅在TON時間內通過自舉電阻提供電荷,則流經自舉電阻的平均電流按如下公式計算。

其中:

所以RBOOT兩端的平均壓降由下列公式確定:

如果電平位移的驅動器的QLS和Ileak相對於驅動物件足夠小,那公式可以簡化為:

在設計中,是否可以忽略內部電平位移電路所需的電荷和柵極驅動器高壓側電路提供的直流電流,建議查一下英飛淩的資料手冊,或向廠商諮詢。
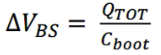
自舉電容
自舉電容器向高壓側電路提供的總電荷可通過下列公式計算得出:

VBS的紋波振幅為:

上式說明自舉電壓的紋波只與總電荷和自舉電容有關,總電荷也要考慮內部電平位移電路所需的電荷QLS和在關斷時柵極驅動器高壓側電路提供的直流電流,可能兩者可以忽略。
自舉電壓的跌落
半橋電路上管用自舉供電,其電壓一定會低於晶片供電電壓,也低於下管的驅動電壓,這一問題值得仔細研究,最終目的是探討最小占空比問題。
VBS的波形如圖所示,圖中對各種貢獻進行了區分。Vdrop表示VBS從其可達到的最大(VBSMAX)下降的幅度(VB紋波最低谷的值)。
VBSMAX在實際系統中也就是驅動晶片供電電壓VCC。
第一種工況
當自舉電阻Rboot和自舉電容Cboot決定的時間常數比較大。

圖3:Vdrop波形:條件為占空比小於4倍的自舉電阻和電容的時間常數/Ts
如上圖,Vdrop的幅值為:

上面這種工況是占空比比較低,如以下公式那樣實際充電時間小於4倍RC常數。充電不足,電壓跌落較大。使VRboot大於∆VBS/2。

第二種工況
當占空比很大,充電時間遠大於自舉電阻Rboot和自舉電容Cboot決定的時間。
那麼Vdrop=VRboot+∆VBS/2不再成立,而變成Vdrop=∆VBS,波形見圖4。

這時:

這樣自舉電壓的跌落就比較小,而且可以忽略自舉電阻上的壓降,只與自舉電容決定的紋波有關。

圖4:Vdrop波形:條件占空比遠大於4倍的自舉電阻和電容的時間常數/Ts
最小占空比
上面的分析是為最小占空比設計做鋪墊,現在步入主題:
VBS紋波∆VBS僅取決於自舉電容器Cboot,而當自舉電容用得比較大,變成第一種工況,VBS也會有明顯的跌落,這時的跌落Vdrop取決於自舉電阻Rroot。
我們前面討論電壓跌落與占空比與自舉電路的時間常數的關聯性,目的是要設計自舉電阻滿足最小的占空比。
下式是在忽略∆VBS作用時的最小占空比DMIN,式子中Vdrop是電源可接受的最大壓降。

我們來看自舉電源模擬案例:
在設計中,我們目標是自舉電壓,電壓降Vdrop結果參考圖5。
模擬條件:
當QG=40nC,f=1/TS=20kHz,Ileak=200μA,Rboot=220Ω,
且預充電到VBSMAX=15V。
分別在Cboot=47nF和1uF,占空比為10%和30%。
圖5的類比結果中,綠色和黃色曲線表示使用47nF自舉電容器在兩種占空比下的 VBS。紫色和紅色曲線表示使用1µF自舉電容在兩種占空比下的VBS。可以看自舉電壓值得大小受占空比影響,而電壓得紋波受自舉電容大小影響。

圖5:不同自舉電容和占空比條件下的模擬結果
按照前面的公式:
當QG*=40nC,f=20kHz,Ileak=200μA,Rboot=220Ω,如果允許的Vdrop=2V (VBS=VCC-Vdrop=13V)時,算出最小可接受的占空比DMIN=11%。要是占空比只有10%的話,電壓跌落會超過預期。
結論
1. 驅動功率取決於被驅動的功率柵極電荷QG和柵極驅動器電平位移QLS,並且要包括各種漏電流。
2. 自舉電路設計核心問題是自舉電阻Rroot和自舉電容Cboot選取,電阻決定平均電壓,電容影響紋波。
3. 自舉電源的電壓會比驅動電路的供電電源電壓VCC要低,其電壓降取決於自舉電阻的壓降和自舉電容上的紋波。按照可能的最小占空比正確選擇電阻和電容值是關鍵,以保證上下管的驅動電壓在設計值內。
系列文章
參考資料
1.《IGBT模組:技術、驅動和應用》機械工業出版社
2. 微信文章:自舉電路工作原理和自舉電阻和電容的選取
3. 微信文章: 新品 | 帶有集成自舉二極體和OCP的1200V半橋柵極驅動器2ED132xS12x系列
4. AN-1123 Bootstrap Network Analysis: Focusing on the Integrated Bootstrap Functionality
掃描二維碼,關注英飛淩工業半導體尋找更多應用或產品資訊
評論
David Su
6 個月前