前言
CSA 定義:
Current Sense Amplifiers (CSA) 是專門設計用於檢測並放大流經分流電阻的小電壓差的放大器。
電流感測放大器(Current Sense Amplifiers),例如 NCS21xR 和 NCS199AxR 系列,也被稱為電流分流監測器或電流分流放大器。它們是一種具有內部精密電阻,可產生完全差分輸入的放大器。電流感測放大器還具有零漂移架構或低偏移電壓,以及在溫度範圍內維持低偏移漂移的特性
這些裝置用於測量流經分流電阻上的微小電壓降。它們能夠精確地放大來自該分流電阻的 1 mV 至 10 mV 的訊號,並且根據所選裝置,提供高達 500 的增益。
適用於電流監測和控制,例如電池管理、馬達驅動、功率管理模組。
輸出電壓與流經分流電阻的輸入電流之間的關係可以用以下公式表示:
VOUT = ISENSE * Gain * RSENSE
其中:
- ISENSE 是流經分流電阻的電流。
- VOUT 是輸出電壓。
- Gain 是放大器的固定內部增益。
- RSENSE 是感測電阻(或分流電阻)。
常見架構與挑戰
問題 1:感測架構的選擇
高側感測:將負載的高側連接到分流電阻的一端,而負載的低側直接連接到接地。
共模電壓通常較高,例如 20 V、40 V 甚至 80 V
優點:能夠檢測負載短路,並且在負載的接地路徑中沒有電阻。
缺點:需要處理較高的共模電壓。

低側感測:
將負載的低側連接到分流電阻的一端,而分流電阻的另一端連接到接地,共模電壓接近 0 V
優點:易於實現且成本較低。
缺點:無法檢測負載高側的短路,並且接地路徑會受到干擾,因為負載的低側是通過感測電阻連接到接地的。

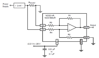
單向電流感測:僅當需要感測在一個方向(流入負載)流動的電流時才使用單向感測。
放大器的輸出僅在一個方向上擺動。REF 引腳連接到接地,此接地連接將設備配置為單向電流感測

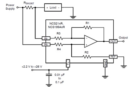
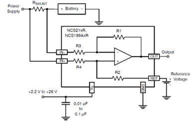
雙向電流感測:當感測在兩個方向上流動的電流時,使用雙向感測。
REF 引腳連接到高於接地的電壓。此電壓使放大器的輸出可以在正負兩個方向上擺動。因此,可以在兩個方向上感測電流。

問題 2:偏移電壓 (VOS) 對準確度的影響
- 描述:
- 偏移電壓會限制電流電壓的最小測量範圍,因為放大器的輸入偏移電壓 (VOS) 會與電流電壓相疊加,造成測量誤差。
- 例如,當電流電壓非常小(如 1 mV)時,如果 VOS 高達 1 mV,將導致 100% 的測量誤差,而偏移電壓僅為 35 μV 時,誤差僅為 3.5%。
- 此外,偏移電壓越低,電流電壓的測量範圍越寬,這對於需要高精度的低電流感測應用至關重要。
- 解決方案:
- 使用低偏移電壓的放大器(如 NCS213R)。
問題 3:溫度漂移的挑戰
- 描述:
- 偏移電壓與增益隨溫度改變會對測量準確性產生影響。
- 偏移漂移可能導致測量基準的偏移,尤其在極端溫度條件下影響低電流的測量。
- 增益漂移則會改變放大器的輸出比例,進而影響整體測量結果的線性度與準確性。
- 解決方案:
- 輸入偏移電壓可以從系統中校準出來,但偏移隨溫度的漂移無法校準出來,因此需選擇低漂移放大器(如 NCS199AxR,漂移僅 0.5 μV/°C)。:
優化策略
- 選擇具有低輸入偏移電壓的電流感測放大器,以減少測量誤差,提高系統效率,並可以使用更小、更經濟的偵測電阻。
- 選擇具有低偏移漂移的電流感測放大器,因為偏移隨溫度的漂移無法校準。
- 選擇具有低增益誤差的電流感測放大器,以確保在整個動態範圍內測量的準確性。
- 選擇具有低增益誤差漂移的電流感測放大器,因為增益隨溫度的漂移無法校準。
- 遵循分流電阻製造商的建議來連接到分流電阻,以確保電流感測放大器可以準確地感測電流。
結論與建議
電流感測放大器在各種應用中都非常有用,但要獲得準確可靠的測量結果,需要仔細考慮各種因素。選擇合適的器件、優化電路配置、並注意關鍵參數(如偏移電壓、偏移漂移、增益誤差和增益誤差漂移)至關重要。
可採用onsemi的高性能 CSA 產品系列(如 NCS213R、NCS199AxR)做設計。
若要獲取更多關於電流感測放大器的資訊,可以參考onsemi的電流感測放大器。您也可以訪問 onsemi的網站。
參考文檔
https://www.onsemi.com/download/application-notes/pdf/and9750-d.pdf
參考來源