電流檢測放大器(Current Sense OPA) 常用於在電子電路上,看似簡單的放大器卻有很多在設計上要注意的參數,本文提供電子工程師在應用Current Sense OPA時上常見的問題及解答,讀者可以在選用Current Sense OPA時參考。
Q1: 什麼是電流檢測放大器?
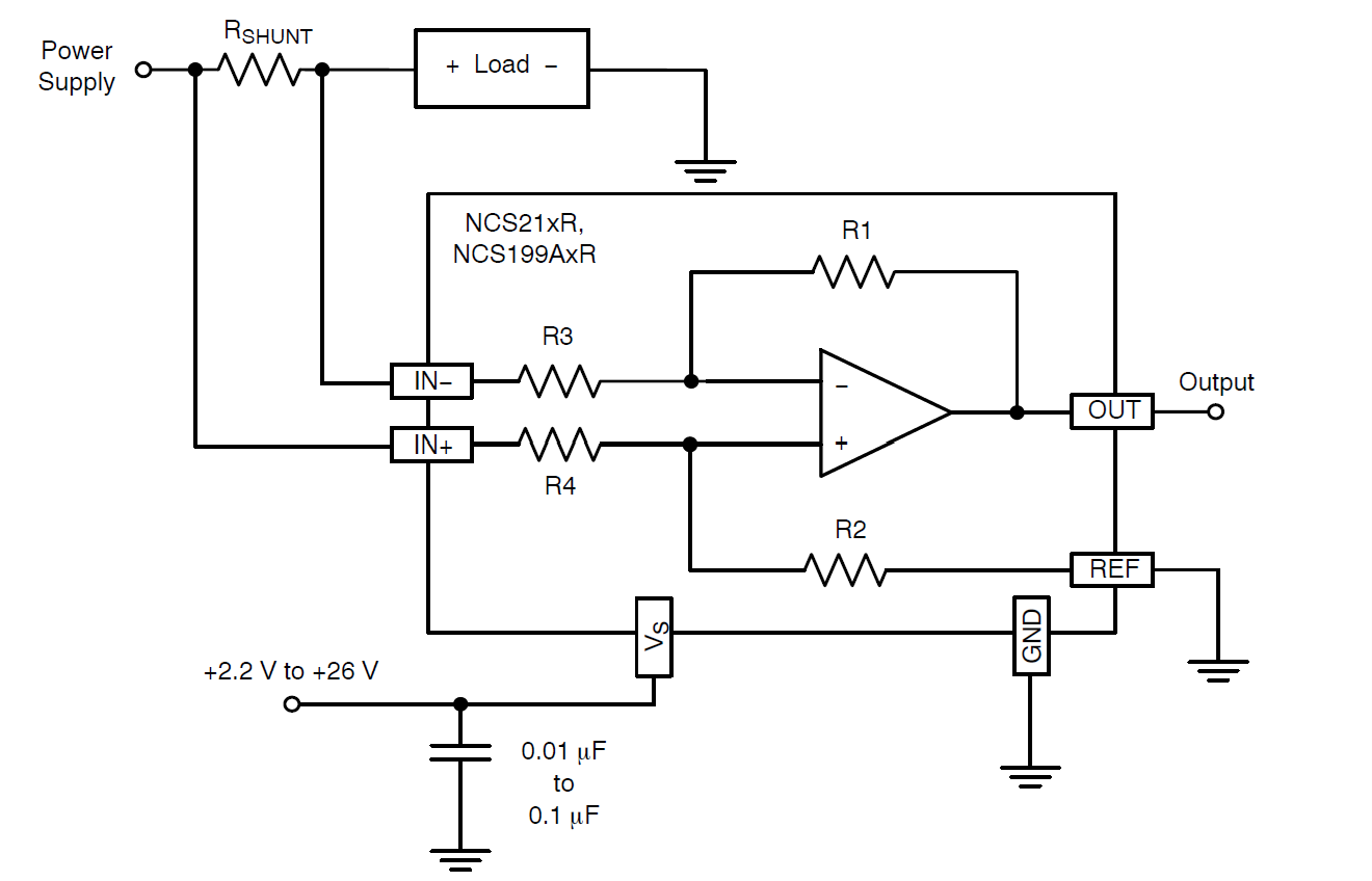
電流檢測放大器(以onsemi的 NCS21xR 和 NCS199AxR 系列元件為例,亦稱為電流分流監控器或電流分流放大器)是具有內部精密電阻以創建全差分 輸入的放大器。電流檢測放大器還具有零漂移架構或低offset電壓和低offset漂移。這些設備測量連接
到輸入端的分流電阻器上的小電壓降。這些 設備可精確放大來自分流器的 1mV 至 10mV 訊號 ,增益取決於所選的產品不同, 最高可達 500。
輸出電壓與分流電阻上的輸入電流的關係為:
其中 ISENSE 是流過分流電阻的電流,VOUT 是輸出電壓,Gain 是放大器的固定內部增益,RSENSE 是檢測(也稱為分流)電阻。
Q2: 常見的電流偵測電路架構有哪些?
常見的電流感應電路架構有:
- 低壓側檢測 Low-Side sensing,
- 高壓側檢測 High-Side sensing,
- 單向電流檢測Unidirectional sensing,
- 雙向電流檢測Bidirectional sensing。
onsemi NCS21xR 和 NCS199AxR 系列產品可以實現上述所有電路架構。
Q3:什麼是低壓電流檢測?
低壓電流偵測將負載的低側 置於分流器或偵測電阻的一端,偵測電阻的另一端 連接到接地。低壓感測的共模電壓將接近 0V。低側 具有易於實施且 價格低廉的優勢。然而,它的缺點是無法偵測負載高端短路,而且由於負載的低端透過偵測電阻連接到接地,所以接地路徑受到干擾,電路請參閱下圖 1 (留意Load 位置)。
圖1 : 低壓電流檢測電路範例
Q4:什麼是高壓電流檢測?
高壓電流偵測將負載的高階置於分流器或偵測電阻的一端,而負載的低端則直接接地。共模電壓通常相當高:20 V、40V 甚至 80 V。過去,高壓感測的實現更加困難且成本更高。然而,電流檢測放大器已經提供了一種經濟且易於使用的解決方案。請參
閱下圖 2(並留意Load位置)
圖2 : 高壓電流檢測電路範例
Q5: 什麼是單向電流感應?
僅當需要感測單向(流入負載)的電流時才使用單向感測。放大器的輸出只會朝一個方向擺動。請注意,在圖 3中,REF 引腳連接到接地,此接地連接將設備配置為單向電流感應。

圖3 : 單向電流檢測電路範例
Q6:什麼是雙向電流感應?
感測雙向流動的電流時,請使用雙向感測。例如,當系統為電池充電時,監控一個方向的電流,然後在電池充電器電源斷開後,監控電池放電時另一個方向的電流,這樣的應用將使用雙向電流感應。請注意,在圖 4中,REF 接腳連接到 某個高於接地電位的電壓。此電壓電位 可使放大器的輸出在正負兩個方向上擺動。因此,可以雙向感測電流。
圖4 : 雙向電流檢測電路範例
Q7: 低輸入offset電壓(Voffset)為何重要?
電路設計中最佳的條件是將分流壓降保持在盡可能低的水平,而輸入offset電壓是設定可感測低極限的關鍵參數。低offset電壓和由此產生的低壓降將使得分流器更小、更省元件,並提高了系統效率。例如,測量具有 1mV 偏移電壓的放大器上的 10mV 分流壓降,將由於 1mV 偏移電壓而導致 10% 的誤差。相較之下,onsemi NCS213R 的最大offset電壓規格為 100 uV,這意味著在分流壓降同樣為 10mV 的情況下,誤差僅為 1%。 而NCS210R 的最大失調電壓僅 35 uV。在這種情況下,10mV 分流壓降的誤差僅為 0.35%。
Q8:為什麼低輸入offset電壓與溫度的關係或offset漂移很重要?
實務上可調校系統中的輸入offset電壓, 但無法校準溫度範圍內的offset漂移, 因此,此參數的規格應盡可能低。onsemi NCS21xR 和 NCS199AxR 系列電流偵測放大器在 −40°C 至 +125°C 的整個溫度範圍內提供 0.5 V/°C 的最大offset漂移。
Q9:低增益誤差為何重要?
增益誤差定義了整個動態範圍內測量的準確度,電流測量不準確會因功率損失而降低系統效率。
Q10:為什麼低增益誤差與溫度或增益誤差漂移很重要?
增益誤差可以透過校準消除,但增益誤差隨溫度漂移無法透過校準消除,因此,此參數的規格應盡可能低。 onsemi NCS21xR 和 NCS199AxR 在 −40°C 至 +125°C 的整個溫度範圍內提供低 10 ppm/°C 最大增益誤差漂移。
Q11:分流電阻的連接有多重要?
分流電阻器務必遵循製造商關於連接分流電阻器的建議,以便電流檢測放大器能夠準確檢測電流。
結語:
評論