簡介
世平集團基於 onsemi 的 NFVA23512NP2T 做了一個 800V 車載電空調壓縮機方案。onsemi 的 NFVA23512NP2T 是一顆汽車級 IPM 模塊,該模塊內置的 IGBT 柵極驅動優化了 EMI 和損耗,為汽車電機應用提供了一個全功能、高性能的逆變器。
一、特性
- 集成了(1200V/35A)IGBT 與高性能的柵極驅動器以減小電磁干擾
- 最大支持 20Khz 的 PWM,死區最小時間為 2us
- 提供多個模塊保護功能,包括欠電壓鎖定、過電流鎖定、驅動與集成電路的溫度監測和故障報告
- 兼容 3.3V 和 5V 的 MCU 的接口
- 控制電源電壓 15V
- 內置自舉二極體以簡化 PCB 布局
- 內置 3 個高速半橋高壓柵極驅動電路,只需要一個電源電壓,即可將輸入邏輯電平轉換為高電壓、高電流的 IGBT 驅動信號,每一相都有一個獨立的負直流端,其電流可以分別單獨檢測,以支持不同的的控制算法。
- 封裝體採用 DBC 設計,熱阻極低
- 絕緣級別:2500Vrms/min
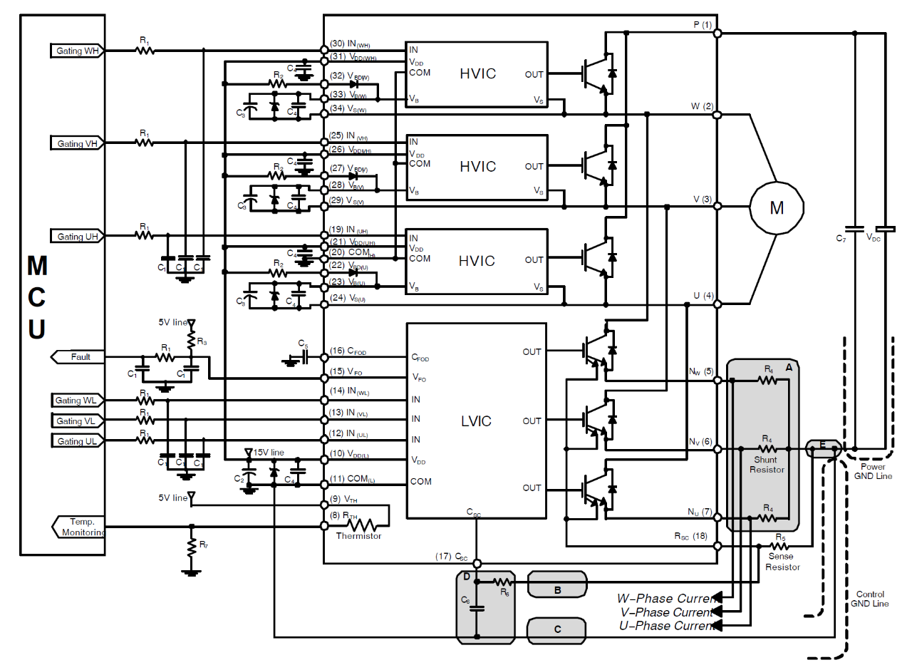
二、原理圖設計

▲ 圖 1 安森美NFVA23512NP2T DataSheet
簡要原理圖設計注意事項:
1、MCU 的 PWM 輸出信號經 RC 耦合後到達 IPM 的輸入信號端,來防止高頻信號串擾至 IPM 。 推薦阻值: R1=100Ω , C1=1nF。實際使用中每個輸入端子的 RC 耦合的值,要根據 PWM 控制策略及 PCB 的走線阻抗而改變。IPM 的輸入端有 5K 的下拉電阻,使用外部濾波電阻的時候需注意輸入信號在輸入端的電壓降。
2、VFO 故障引腳為開漏輸出,需外接電阻上拉到 MCU_VDD 電源,推薦阻值 R3 < MCU_VDD / 2mA。
3、VFO 故障輸出脈寬時間由 C5 決定,計算方法為 t = 0.8*10^6*C5。
4、檢流電阻 R4 應選用儘量小的寄生電感電阻,整個功率迴路在 Layout 時儘可能的短。
5、Cs 電流檢測引腳,過電流保護點為 0.5V ,R6、C6 的耦合時間常數建議在 1-2us 內。
6、每個柵極驅動電路的 VDD 引腳需要放置一個 100nF 的電容器(C4)。
7、每個自舉電容旁應放置一個穩壓二極體來防止浪涌電壓破壞控制電源端。推薦參數 22V/1W。
8、R2 防止在自舉電路工作時產生浪涌電流來破壞控制電源端。推薦參數 10 Ω。
9、自舉電容 C3 的選取參見下圖:
▲ 圖 2安森美: AN9075 IPM 應用參考手冊
10、控制電源端 C2 的取值應大於 C3 容值的 7 倍。
11、PN 間的 C7 的建議使用高頻非感性平緩電容,取值在 0.1~0.22uF 之間。
三、PCB 布線設計

▲ 圖 3安森美: AN9075 IPM應用參考手冊
簡要 PCB 設計注意事項:
1、PN 電源間的電容器 C7 應儘可能的靠近 IPM 的引腳擺放,整個功率環路儘可能的短並進行鋪銅處理。
2、高壓電源端與低壓電源端之間應保持足夠的隔離距離以加強絕緣,隔離距離受限時,PCB 開槽處理。
3、控制電源端與功率電源端的 GND 網絡應單點接地。
4、Csc 電流採樣引腳走線儘可能的短,RC 耦合網絡應靠近 Csc 引腳放置。
5、自舉電容擺放應儘可能的靠近 VB & VS 引腳,注意 VBD 腳與 VB 腳的 PCB 走線間距。
6、IPM 需要增加外置散熱片解決散熱問題,IPM 在工作時有一下三種狀態,導通、續流和開關損耗。
四、世平電空調壓縮機方案 PCB 布局
方案上採用三電阻電流採樣,高低壓側電源隔離,採樣傳輸信號隔離方式的架構。IPM 模塊在背面與散熱片貼合進行散熱,主輸入濾波採用兩個 1200V/3uF 的 CBB 電容靠近 P、N 端子。
▲ 圖 4世平: P24-004 電空調方案 Demo Board TOP
五、總結
本文介紹了onsemi 的 NFVA23512NP2T 該顆 IPM 的 SCH & PCB 設計參考,不同的設計應用 & PCB 空間布局限制,用戶應實際調整以達到最優的應用目的。
六、參考文獻
(1) NFVA23512NP2T Datasheet
(2) AN9075 Reference Design
歡迎在博文下方留言評論,我們會及時回復您的問題。
如有更多需求,歡迎聯繫大聯大世平集團 ATU 部門:atu.sh@wpi-group.com 作者:Memory
更多資訊,請掃碼關注我們!
評論