簡介
世平集團基於 Onsemi 的柵極驅動器和 SiC 技術,開發了一款適用於 800V 車用電空調壓縮機的解決方案。在本文中,我將以世平集團的 800V e-Compressor SiC 方案為例,深入解析其中採用的安森美(Onsemi)柵極驅動器 NCV57100 的核心特性及其應用。
一、柵極驅動器NCV57100 特徵與參數
安森美(Onsemi)的柵極驅動器 NCV57100 是一款隔離型單通道 IGBT/SiC 驅動器,專為高性能應用設計。該驅動器集成了多項先進功能,包括互補輸入、主動米勒鉗位、過壓與欠壓保護、Desat 過流保護,以及 Fault 輸出和 Ready 輸出。此外,它還為 SiC 器件提供了獨立的高電平(OUTH)和低電平(OUTL)分立輸出功能,進一步提升了驅動的靈活性和可靠性。
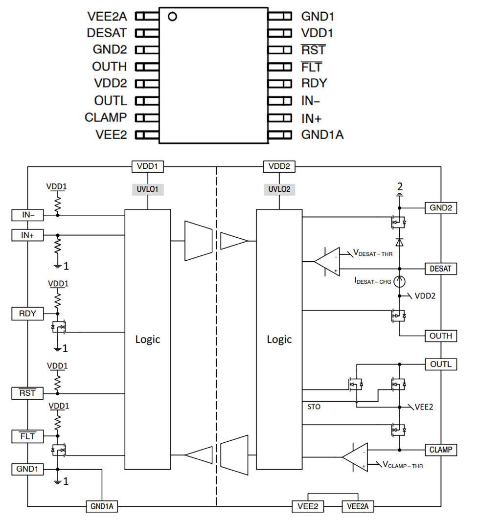
1.1 引腳定義 & 參數

▲ 圖 1.1
- VEE2A & VEE2 副邊電源的負電壓引腳,它們在晶片內部是連接在一起的。
- DESAT 檢測 SiC 退飽和現象,當發生 Desat 響應時,IN±將進入無響應狀態(5us),並進行 OUTL 軟關斷,防止 SiC 過壓擊穿。
- GND2 副邊電源的 0V 參考點,與 VEE2、VDD2 的退耦電容選型應 100nF + 至少10uF 電容器並聯。
- OUTH 提供 VDD2 電源至 SiC 的柵極,最大灌電流 7A。
- VDD2 副邊電源的正電壓引腳。
- OUTL 提供 VEE2 電源至 SiC 的柵極,最大拉電流 7A。
- CLAMP 米勒鉗位引腳,在 SiC 關斷期間,當柵極超過 VEE2+Vclamp-THR(2V) 時,CLAMP 引腳開始動作(內部 N mos 打開),回流路經不再經過 OUTL ,在 Layout 時此引腳應短而粗。
- GND1 & GND1A 原邊電源的參考地,它們在晶片內部是連接在一起的。
- IN+ PWM 信號邏輯輸入正,內部下拉 50KΩ 電阻。
- IN- PWM 信號邏輯輸入負,內部上拉 50kΩ 電阻,IN+、IN- 需提供一對互補 PWM 信號。
- RDY VDD1&VDD2 電源良好的指示引腳,內部開漏並上拉50 kΩ電阻,當發生過欠壓時 RDY 將輸出低,在三相半橋設計中可用邏輯與門將6路信號轉為1路輸出至 MCU。
- FLT 故障輸出引腳,內部開漏並上拉 50kΩ 電阻,當 Deast 發生響應時,FLT 引腳拉低,在三相半橋設計中可用邏輯或門將6路信號轉為1路輸出至 MCU。
- RST 有兩種功能,第一種,用於使能(拉高)該器件開始工作。第二種,用於測試 Desat 引腳響應功能。
- VDD1 原邊電源的正電壓引腳(3V 或 5V), 退耦電容選型應 100nF + 至少 1uF 電容器並聯。
二、世平 E-compressor SiC方案Onsemi NCV57100柵極驅動器關鍵特性應用
2.1 VCLAMP米勒鉗位功能 & 原理
米勒鉗位的主要原理是防止功率管的誤導通。以半橋電路為例,下圖2.1 展示了無米勒鉗位和帶米勒鉗位情況下的柵極電壓變化示意圖。
當上橋功率管(HS)導通時,由於電路中存在雜散電感,下橋功率管會受到一定的尖峰電壓過沖影響(序號 ①,dv/dt 斜率越大,尖峰電壓越高)。這種現象通過功率管的米勒電容(Cmiller,序號 ②)產生米勒電流,並流經下橋功率管的柵極。
在沒有米勒鉗位功能的柵極驅動器中,米勒電流的放電路徑是通過柵極電阻(RG)到 OUTL(序號 ③)。這一過程中,米勒電流(Imiller)與柵極電阻(RG)相乘,會在柵極上形成一定的電壓積累,可能導致下橋功率管的誤導通(序號 ④)。
相比之下,帶有 VCLAMP 米勒鉗位功能的柵極驅動器(如 NCV57100)能夠在下橋功率管關斷時實時監測柵極電壓。當檢測到柵極電壓超過設定閾值(VEE + Vclamp_THR)時,CLAMP 引腳會主動拉低電壓,改變米勒電容的放電路徑,從而將柵極電壓鉗位在一定範圍內(序號④)。這種設計有效避免了因米勒效應引起的誤導通問題,提高了電路的可靠性。

▲ 圖 2.1
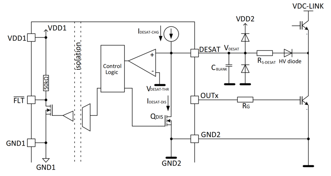
2.2 DESAT 退保和檢測功能 & 原理
用作當外部發生短路(例如相與相短路)時,為了保護功率管免於因過流而燒毀的保護功能。如圖2.2 所示,當 OUTX 為高電平時,恆流源 IDESAT_CHG(500μA)開始工作,通過 SiC 形成迴路,此時 Cblank 的電荷不會積累。此時,Cblank 的電壓由以下部分組成:HV 二極體的導通電壓 + (IDESAT_CHG × Rs_DESAT) + (流經功率管的 IDS × Rdson)。
當 SiC 發生過流短路時,DS 之間的電壓會迅速升高,恆流源開始對 Cblank 進行充電。當 Cblank 的電壓達到 DESAT 閾值電壓時,OUTX 進入軟關斷模式(關斷電流為 50mA),此時 OUTX 的電壓會緩慢下降(因為雜散電感的存在,高 di/dt 可能導致 SiC 過壓擊穿)。
▲ 圖 2.2
同時,我們還可以通過調節 Rs-DESAT 的阻值來實現對 SiC 管的提前關斷保護。例如,在世平 e-Compressor SiC 方案的測試案例中,通過利用 DESAT 引腳實現對 SiC 管 70A 峰值電流的保護,如圖2.3所示。

▲ 圖 2.3
三、總結
在本文中,我們介紹了 Onsemi NCV5100 這款柵極驅動器的特徵與參數,並結合世平 800V e-Compressor SiC 方案應用場景,幫助工程師在設計 SiC 方案時選擇最優的解決方案,以滿足不同應用需求並提升系統性能。
四、參考文獻
(1) Onsemi NCV57100 Datasheet.pdf
歡迎在博文下方留言評論,我們會及時回復您的問題。
如有更多需求,歡迎聯繫大聯大世平集團 ATU 部門:atu.sh@wpi-group.com 作者:Memory
更多資訊,請掃碼關注我們! 
評論