1.概述
NCP81295和NCP81296是50A的電子可重置直通保險絲,適用於12V高電流應用,如伺服器、存儲和基站。這些保險絲集成了低電阻的MOSFET和高精度電流傳感器,用於監控和過載保護。
2.特性
電源特性:
- 共封裝電源開關、熱插拔控制器和電流傳感器
- 峰值電流輸出可達60A,連續電流輸出50A
- 輸入電壓範圍:4.5V至18V
- 低至0.65mΩ的內部MOSFET
控制特性:
- 啟用輸入
- 可選的禁用時輸出下拉
- 可編程的軟啟動
- 可編程的多級電流限制
報告特性:
- 精確的模擬負載電流監控
- 可編程的過電流警報輸出
- 模擬溫度輸出
- 狀態故障OK輸出
其他特性:
- 5mm x 5mm QFN32封裝
- 工作溫度範圍:-40°C至125°C
- 可並聯以應對更高電流應用
- 內置插入延遲
- NCP81295:保護後鎖定
- NCP81296:保護後自動重試
3.應用
文件中提供了多種應用電路圖,包括單一保險絲應用、並聯保險絲應用以及帶控制器的應用電路。
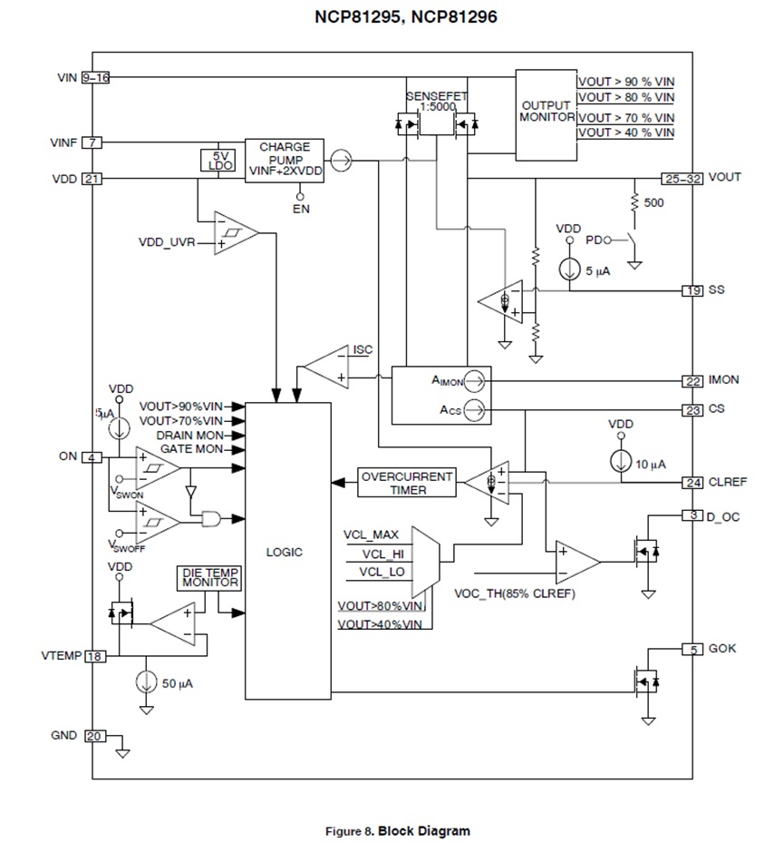
4.內部架構圖
5.並聯個數軟啟動時間與允許最大電容負載的關係

6.保護特性
過電流保護:當電流超過設定值時,保險絲會限制電流並在必要時關閉。
短路保護:快速響應以防止短路損壞。
過溫保護:當溫度超過設定值時,保險絲會關閉以防止過熱損壞。
7.出開關斷態漏電流與溫度的關係 與 功率損耗與負載電流關係

8.總結
NCP81295及NCP81296 是一款高效能的熱插拔智能保險絲,專為4.4~18V電壓輸入的高電流輸出保護的應用設計。 它支持並聯使用以達到客戶大電流的應用如各種伺服器及存儲交換系統,並具有 過電流、短路偵測、過溫、軟啟動持續時間過長、閘極漏電保護,有助於整體輸入的保護作用。其5mm x 5mm LQFN32 封裝對於額定50安培來說還是相對較小及普遍 ,最常使用於12V輸入應用環境。此外,NCP81295是保護後鎖住狀態 ,而NCP81296是保護後自動重試 ,因應不同設計需求而選擇不同的功能。
參考來源