美國的保險商實驗室(UL)認證在電動滑板車和電動自行車的充電中變得越來越重要。政府部門強調,UL 認證的產品對於提電動車類設備在家庭應用中的充電安全什麼是 UL 認證?為什麼它在創造更安全的用戶體驗中變得如此關鍵?
UL 認證
保險商實驗室是美國的一個獨立組織,負責制定各種產品的安全標準。這些標準涵蓋廣泛的項目,從用於電器接線的原材料,到水處理等過程,再到節日燈等成品。
UL 不是政府機構,也無權強制任何公司或行業執行其標準。然而,由於在制定這些標準過程中涉及的嚴格測試,它們被相關行業和產品視為最佳實踐。例如,建築規範中經常引用相關的 UL 標準。最近,紐約市議會要求電動移動設備充電器必須符合 UL 標準。
Power Integrations應用在電動車類設備家庭使用中的充電安全

如果產品造成傷害,公司可能會因為損害而被起訴。在訴訟過程中,公司可以解釋問題出在哪裡,以及為什麼他們認為自己的產品是安全的。通過製造符合相關 UL 標準的產品,公司受益於 UL 在確定安全操作方面的廣泛測試、研究和驗證經驗。如果不符合 UL 標準,公司只能依賴自身的研究和測試來辯護,這可能不如 UL 認證的全面,並且更容易受到挑戰。
為電動移動設備充電可能存在一定困難
在美國,許多電動滑板車租賃公司使用零工工人(即工作時間靈活的獨立承包商)來給滑板車充電。零工工人通過應用程式找到需要充電的滑板車,將它們收集起來,在家中用家庭電源進行充電,然後在充電完成後將它們歸還到街頭。
許多電動滑板車設計有可更換的電池組,以便快速返回服務狀態。租賃公司為每輛重新充電的滑板車支付費用。這種模式通常導致多個滑板車在同一地點同時充電,通常是在家庭環境中。此外,私人滑板車或電動自行車的擁有者也會將設備帶入室內,以防止盜竊。即使有離街停車位,仍可能使用內部電源插座,通常通過延長線連接到外面。

如果線路和斷路器符合標準,並且使用了適當的安全系統,為單輛電動自行車或滑板車充電通常不會引發安全問題。電動滑板車設計為從一個常規的 20A 插座充電,適用於 16A 的持續負載。這個額定值是通過將持續的 16A 負載乘以 1.25 的係數得到的,即 20A。符合 UL 標準的充電器在 20A 電路上只會持續消耗 16A 電流。而不符合 UL 標準的充電器可能會消耗更高的電流,當多個充電器通過延長線同時連接時,很容易導致過載。
過載的插座會導致線路損壞並隨著時間的推移而退化。在電纜或端子處可能會形成高阻節點,增加火災的風險。在多戶住宅中,如果同時為多輛電動滑板車充電,尤其是由為滑板車公司充電的個人同時充電,風險會進一步加大。
立法行動與消費者安全

在美國,消費者產品安全委員會(CPSC)現在要求所有零售商、進口商和分銷商的電動移動設備必須符合已制定的 UL 安全標準,認識到消費者對安全問題或解決方案並不熟悉。紐約市議會也採取了類似行動,頒布了法律,要求所有電動自行車、電動滑板車和個人移動設備必須由 UL 或其他國家認可的實驗室認證。紐約的許多公寓樓,包括公共住房,現在要求住戶只能使用 UL 認證的充電器。這些立法行動促使電動移動設備製造商通過在廣告和網站上顯著展示其 UL 認證來教育消費者關於 UL 安全標準。
電池過載是電動汽車(BEV)應用中火災的主要原因。根據 2024 年 5 月的 UL 標準和參與報告,大約 50% 的電動移動設備擁有者不知道他們的電池是鋰離子電池。儘管鋰離子電池已經存在了 30 年,科學和工程界對其行為有很深的了解,但公眾對於如何安全使用它們的知識較少。這種知識的缺乏導致了增加火災風險的行為。該報告還指出,49% 的電動移動設備擁有者在其家中以阻擋火災出口的方式充電。用戶還習慣於在電池完全充電後仍將其留在充電器上,將多個充電器放在一起充電,通宵充電,或在充電時無人看管,所有這些行為都增加了電池火災的風險。
UL 標準幫助創造安全環境
UL 有 80 多項標準涉及鋰離子電池的安全性,其中三項直接與電動自行車和電動移動設備中的鋰離子電池有關:UL2271、UL2272 和 UL2849。這些標準通過為一系列關鍵功能和操作條件制定規則,幫助降低熱過載引起火災的風險。
- UL2271:該標準為輕型電動車輛(LEV)的電池組設計、結構和測試設定了要求。它涵蓋了電氣、機械和環境測試,以確保電池能夠承受過充電、過放電、短路、充電不平衡以及在規定的最高溫度下安全操作。電池在測試後不得爆炸、起火、破裂、產生電擊危險或失去任何保護功能。保護電路必須具有冗餘功能,即使在電源中斷的情況下也能繼續工作。該標準適用於售後電池以及最初安裝在 LEV 中的電池。
- UL2272:該標準專注於個人電動移動設備電氣系統的整體安全性。它為設備作為一個整體的設計、結構和測試設定了標準,並對設備進行了針對電氣和火災危險的安全性、耐用性和穩定性的測試。電氣測試類似於 UL2271 中的測試,但應用於整個系統,而不僅僅是電池。
- UL2849:該標準專門針對電動自行車的電氣系統。它涵蓋了電池組和整個系統,解決了其他電動移動設備中遇到的同類安全問題。該標準不涵蓋售後組件,因此 UL2271 對於確保消費者安全同樣重要。
UL 2849 不僅關注電池:該標準從整體電氣系統的角度出發,確保安全:
電池單元
- 電氣或環境易感性
- 機械完整性
電池組
- 防止火災蔓延
- 電池管理系統功能安全性
電動機
- 材料和電氣安全性
- 控制系統功能安全性
電池充電器
- 無電擊或火災危險
- 兼容家庭電力需求
電動自行車
- 在電池限值範圍內充放電
- 溫度在電池限值範圍內
- 易受應用和環境不利條件的影響
- 當主機或充電器出現錯誤時中斷充電

Power Integrations 支持符合 UL 充電標準的設計
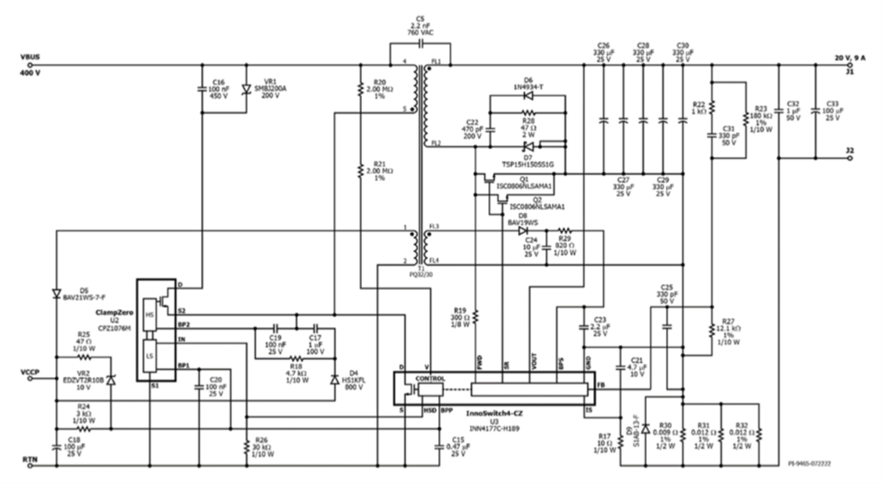
Power Integrations 提供了一系列適合電動滑板車和電動自行車充電的高集成、高壓離線電源轉換 IC。設計示例DER930 是一個 180W、20V、9A 的電源,它使用了 Power Integrations 的三款產品:InnoSwitch™4-CZ PowiGaN™ INN4177-H189、ClampZero™ CPZ1076M 和 HiperPFS™-5 PFS5177F。
該設計在滿載時的效率高達 95%,減少了作為熱量損失的功率損失,使解決方案更涼爽、更緊湊,這是電動移動解決方案的關鍵特性。安全功能包括過壓保護、過流保護和集成的熱保護。這些功能對於滿足電動移動設計的 UL 標準至關重要。

圖 1 – DER-930 原理圖,反激部分
過溫保護
熱保護使充電器能夠檢測到溫度上升並採取措施防止熱事件(如火災)。熱關斷電路會感應主開關的晶片溫度,當檢測到過溫狀態時中斷開關操作。較大的熱滯後保證了充電器在重新啟用開關之前恢復到安全溫度。可以選擇不同的溫度響應,包括滯回恢復或鎖存關閉(需要手動循環 AC 電源)。滯回響應防止開關在溫度下降到第二個較低閾值之前重新啟動。鎖存關閉響應要求將 BP 控制引腳電壓降低到另一個閾值以下,這可以通過循環 AC 電源來實現。
過壓、欠壓和過流保護
輸出電壓保護利用主變壓器上的偏置繞組將電流驅動到 InnoSwitch4-CZ IC 的主旁路引腳。偏置繞組輸出電壓跟踪電源輸出電壓。連接在偏置繞組輸出和主旁路引腳之間的齊納二極體可以可靠地檢測到次級過壓故障,並根據所選的故障響應類型使主控制器鎖存關閉或進入自動重啟。
InnoSwitch4-CZ 通過位於 ISENSE(IS)引腳和次級接地(GND)引腳之間的外部電流檢測電阻來調節輸出電流,其中電阻兩端產生的電壓與內部參考 ISV(TH)(約 35mV)進行比較。
過壓和過流保護使充電器能夠安全地管理超出期望範圍的操作條件,從而保護電池和電源轉換階段。通過在其設備中包含這些安全功能,Power Integrations 幫助設計人員快速創建穩健和安全的解決方案,縮短上市時間,並簡化符合 UL 安全標準的任務。

結論
由獨立公司如 UL 創建的安全標準是創造安全可靠產品的重要工具。這些標準不僅保護消費者,還支持製造商建立強大的市場聲譽,提高整個市場的水平。像 Power Integrations 這樣的公司,設計具有集成安全功能的解決方案,幫助支持設計社群推動設計進步,滿足不斷發展的市場需求,並最終確保消費者的安全。
參考資料:Power Integrations官網
問答集錦:
Q1: 什麼是UL認證,為什麼它對電動車類設備的充電安全如此重要?
Ans: UL認證是由美國保險商實驗室(UL)制定的安全標準,涵蓋了從電器接線到電動車類設備的各種產品。它的重要性在於確保產品經過嚴格測試,能夠安全操作,減少火災和其他危險。
Q2: 哪些安全功能對於符合UL標準的電動車類設備充電器至關重要?
Ans: 符合UL標準的充電器應具備過壓保護、過流保護和過熱保護等功能,這些功能可以防止充電器在異常情況下引發火災或損壞。
Q3: Power Integrations提供的哪些產品適合用於電動滑板車和電動自行車的充電?
Ans: Power Integrations提供了一系列高集成、高壓離線電源轉換IC,如InnoSwitch™4-CZ、ClampZero™和HiperPFS™-5,這些產品具有高效率和多種安全保護功能,適合用於電動滑板車和電動自行車的充電。
Q4: 電動車充電過程中應避免哪些行為以確保安全?
Ans: 在充電過程中應避免在惡劣天氣下充電、不要使用損壞的充電設備、避免過度拉扯充電電纜,並遵循製造商的使用手冊。
Q5: 哪些國際標準適用於電動車充電設備的安全規範?
Ans: 國際標準如IEC 61851系列和IEC 62196系列適用於電動車充電設備的安全規範,涵蓋了充電系統的通用要求和充電插頭插座的技術規範。
評論