世平安森美NCP81428 電子保險絲50A
- 概述
NCP81428 是一款支援 PMBus® 的 12 V、50 A 可並聯保險絲它能夠提供過流保護、過壓保護、短路保護、瞬間電流保護可支援單項應用,並聯應用.
- 特性
- 最大 80A,具有可程式 OCP 設定,125A短路保護
- VIN 範圍:5 V至 18 V
- 0.65 mOhm 無需 R SENSE
- 啟動可透過Pin或是PMBus
- 寬電壓範圍:2.9V至5.5V。
- 可程式VIN欠壓/過壓
- 外部Soft start編程
- 改善Soft start電流平衡
- 過溫度的停止
- 針對故障及保護的動作設定(重啟或鎖住)
- 快速的短路保護響應
- 應用
- 工業應用
- 伺服器應用
- 資料存儲
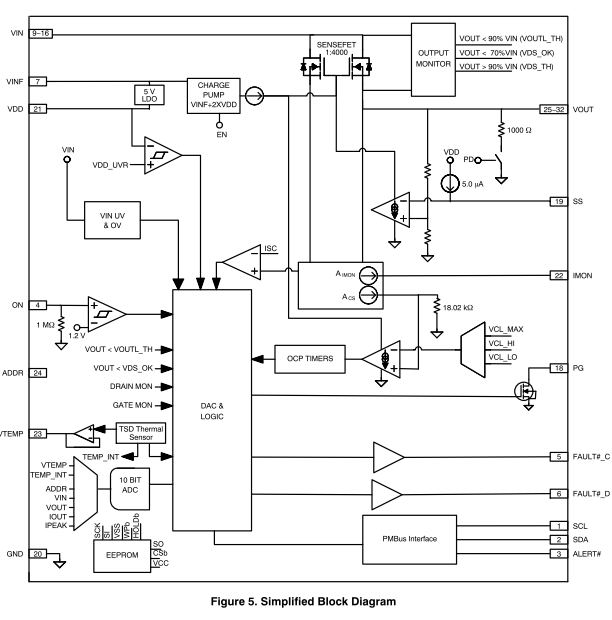
- 內部架構圖
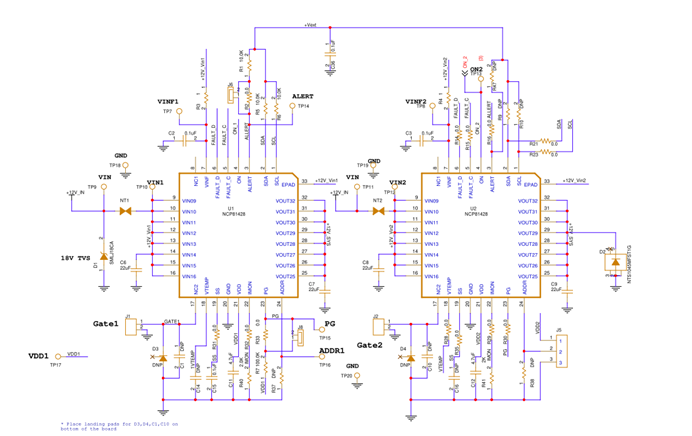
引腳描述
- SCL:PMBus時脈,不使用接地。
- SDA:PMBus資料,不使用接3.3V。
- ALERT#:開漏輸出。
- ON:電壓高準位輸入。
- FAULT#_C:故障通訊腳位。
- FAULT#_D:故障通訊腳位。
- VINF:控制器電源輸入端。
- NC1:空接。
- VIN09:電源輸入。
- VIN10:電源輸入。
- VIN11:電源輸入。
- VIN12:電源輸入。
- VIN13:電源輸入。
- VIN14:電源輸入。
- VIN15:電源輸入。
- VIN16:電源輸入。
- NC2:空接。
- VTEMP:溫度監控。
- SS:啟動時間編程引腳。
- GND:接地。
- VDD:內部線性穩壓電源輸出。
- IMON:電流監控輸出。
- PG:電源到位輸出腳。
- ADDR:PMBus 位址設定引腳。
- VOUT25:電源輸出。
- VOUT26:電源輸出。
- VOUT27:電源輸出。
- VOUT28:電源輸出。
- VOUT29:電源輸出。
- VOUT30:電源輸出。
- VOUT31:電源輸出。
- VOUT32:電源輸出。
- VIN33:電源輸入。
- 擁有的保護功能
- 欠壓鎖定(UVLO):4.4V最小4.7V最大。
- 過壓保護(OVP):可程式設定過壓最小最大值。
- 欠壓保護(UVP):當反饋電壓低於設定電壓最小75mV最大125mV時觸發 。
- 過流保護(OCP):精準度+-10% 。
- 過溫保護 ( OTP ):可程式過溫故障閾值範圍80度至150度。
- 短路保護 ( SCP ) : 短路電流閾值最大值165A
- 應用線路圖

7.電源驗證:
A:瞬態電流載 ( 0A 到 50A ) CH1:輸出電壓 CH2:輸出電流

B:開關測試 CH1:輸入電壓 CH2:EN CH3:輸出電壓 CH4:PG


C:過電流保護測試 CH1:輸入電壓 CH2:輸出電流 CH3:輸出電壓 CH4:PG

D:過電壓保護測試 CH1:輸入電壓 CH2:PG CH3:輸出電壓

- 總結
NCP81428適用於伺服器12V輸入端應用,能有效的對前端異常去做保護,避免後端元件因為異常狀態造成損壞,也能依需求使用PMBUS去做設定.