- 概述
NCP3135 是一款集成的同步降壓轉換器,適用於3.3V和5V的降壓應用。它能夠提供高達5A的直流負載和6A的瞬時負載電流。NCP3135 支援高效率、快速瞬態響應,並提供電源良好指示器。控制方案包括兩種操作模式:FCCM 和自動 CCM/DCM 模式。
- 特性
- 高效率:在CCM和DCM模式下均具有高效率。
- 高工作頻率:1.1 MHz。
- 支援MLCC輸出電容。
- 小尺寸封裝:3mm x 3mm,16引腳QFN封裝。
- 寬電壓範圍:2.9V至5.5V。
- 輸出電壓範圍:0.6V至0.84 x Vin。
- 內部1ms軟啟動。
- 自動省電模式。
- 電壓模式控制。
- 支援預偏置啟動功能。
- 輸出放電操作。
- 過溫保護。
- 內建過壓、欠壓和過流保護。
- 電源良好指示器 powergood。
- 應用
- 5V系統電源降壓應用
- 3.3V系統電源降壓應用
- 內部架構圖
引腳描述
- EN:邏輯控制引腳,用於啟用開關。
- NC:未連接。
- PGD:開漏電源良好輸出。
- VBST:高側FET的柵極驅動電壓。
- SW:高側和低側MOSFET之間的開關節點。
- PS:模式配置引腳。
- COMP:誤差放大器輸出。
- FB:反饋引腳。
- AGND:類比訊號地。(建議AGND and PGND分開以避免干擾)
- VDD:控制電路的電源輸入。
- VIN:電源輸入。
- PGND:電源地。(建議AGND and PGND分開以避免干擾)
- 擁有的保護功能
- 欠壓鎖定(UVLO):對VIN和VDD進行欠壓保護。
- 過壓保護(OVP):當反饋電壓高於標稱電壓的17%時,觸發過壓保護。
- 欠壓保護(UVP):當反饋電壓低於標稱電壓的17%時,觸發欠壓保護。
- 過流保護(OCP):對高側和低側MOSFET進行過流保護。
- 熱關斷:當芯片溫度超過135°C時,觸發熱關斷。
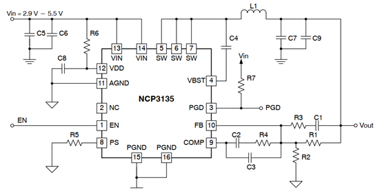
- 應用線路圖

7. 效率圖 VIN=5
(1)自動切換 CCM/DCM

(2)固定在FCCM模式

- 使用注意事項
對於較高輸出電壓應用(如Vout = 3.3V),選擇電感值不低於1µH,以避免因電感電流連波觸發過流保護。
對於Vin = 5V, Vout = 3.3V且Vin 跟EN pin接在一起的情況,在Vin和EN之間添加一個分壓器,以確保啟動時不會觸發UVP如下圖。(如Vout低於3.3V則不需要此分壓器)
When Vin=5V , after divider EN=1.35V (EN pin need > 1.3V)

- 總結
NCP3135 是一款高效能的同步降壓轉換器,專為低電壓高電流的降壓應用設計。 它支持高效率和快速瞬態響應,並具有 1.1 MHz 的高操作頻率,有助於縮小周邊元件的尺寸。其小巧的 3mm x 3mm QFN-16 封裝和寬電壓範圍(2.9V 至 5.5V)使其適用於多種應用環境。此外,NCP3135 內置多種保護功能,包括過溫、過壓、欠壓和過流保護,進一步提升了其可靠性和使用便利性。
@文章內容節錄自安森美NCP3135 datasheet https://www.onsemi.com/download/data-sheet/pdf/ncp3135-d.pdf
參考來源