1 背景介紹
英 飛凌MOTIX™ MCU專為實現一系列電機控制應用的機電電機控制解決方案而設計,在這些應用中,小尺寸封裝和最少數量的外部組件是必不可少的,包括但不限於:車窗升降 器,天窗,雨刮器 ,燃油泵,HVAC風扇,發動機冷卻風扇,水泵。由於電機量產的參數的非一致性。需要對這些小電機進行產線級別標定。以下是一些適配MOTIX™ MCU 硬體特性的標定方法參考。
2 系統拓撲圖
MOTIX™ MCU系列屬於SoC (System on Chip) 級產品,集成了MCU,LDO,gate driver,電流採樣,LIN/CAN收發器等模塊。針對BLDC電機控制,我們推薦TLE987x和TLE989x系列,其內部框圖如下所示,前者是 針對LIN通信方案,後者是針對CAN通信方案。詳細的信息和文檔,可點擊閱讀原文,訪問英飛凌官網。
TLE987x內部結構圖
基本上面所述的小電機應用基本都是如下的框圖,由MOTIX™ MCU, mosfet, external sensor 接口,通訊口,MON電源檢測口。現在我們就來看看怎麼使用MOTIX™ MCU的一些硬體功能用來做產線終檢。


TLE9893 150W 冷卻油泵參考設計
3 推薦檢測流程
A: PCBA檢測流程,不接電機
軟硬體版本管理
一般的ECU都有自己的軟體版本,硬體版本,以及電機版本信息。這些項目信息可以存放在 MOTIX™ MCU的flash裡面並可以考慮加上軟體checksum,也可以預留通訊協議讓上位機和 ECU通訊,把項目信息回讀並驗證。
TLE987x的LIN 通訊口和 PWM通訊口可以做到分時復用,只用一個硬體資源。

這樣就驗證了,通訊口是否正常,軟硬體版本是否正確。
供電電壓測試以及標定
1. 先給一個Vbat 電壓VbatLow,測量相關母線電壓並返回。
2. 再給一個 Vbat 電壓VbatHigh, 測量相關母線電壓並返回。
3. 回到正常供電電壓,把charge pump 功能關閉,charge pump關閉前後測量VDH 電壓並返回。如果防反接電路工作正常,關閉前後VDH電壓會有變化。
這步可以驗證了反接mos能否正常打開,ADC2各級電壓監控是否正常
相電壓檢測
電機相線可以考慮連接外部電壓源,參考電壓可以是 VDH和 GND
-
Phase1 給高,Phase2,Phase3 給低,執行硬體 off state 診斷。能在不開mosfet的情況下報出一個通道和電源短路,兩個通道和GND短路。相應的反電動勢比較器也能報出對應的狀態。
-
輪換著Phase2 給高,在輪換著Phase 3給高 測試兩次。
-
什麼都不接,執行off state 開路診斷。能夠正確診斷。

這步可以檢測,各個器件從UVW到MCU是否焊接好。電機在off state診斷情況下的短電源,短地以及開路。
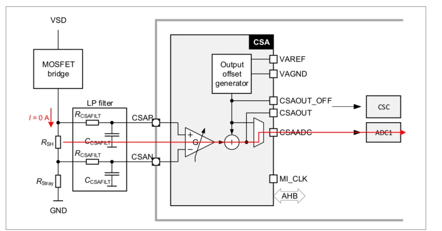
Shunt 電流以及運放offset檢測
在零電流的情況下,測試流過Shunt的漏電流,以及運放偏置的檢測,並和合理值作比較。

死區觀察
目標是測量驗證 mosfet的開關死區時間。
-
HS 開50%的占空比。LS開50%占空比+- 死區時間。此時應該沒有電流流過上下管。
-
LS 開50%的占空比。HS開50%占空比+- 死區時間。此時應該沒有電流流過上下管。
這樣就驗證了,死區合理,沒有漏電流。

溫度檢測以及sensor接口檢測
軟體內部讀出當前sensor的返回值,判斷合理性。如果需要做sensor的標定,也可以考慮在這裡做。
另外TLE9893 可以做外部AD口的 硬體斷線檢測。內部有一個激勵源可以做外部AD的線有沒有穩定連接。
至此,和MOTIX™ MCU硬體特性有關的終檢建議完畢,用戶可以增加自己的策略,使檢測的良品率更高。
B: 模塊組裝,接電機
逆變器電路測試
順序打開UVW三相,如圖,開啟U相上管,V,W相下管。測試電流值,以及反電動勢比較器的輸出。目的是測試電機的繞組是否能順利導通,以及電流通過是否合理。

低功耗電流測試,待機電流測試,ECU端子阻抗測試
目的是檢測ECU電流,電阻是否合理。
電機帶負載測試
通過發指令讓電機加載到額定功率,並觀察母線電流,電機轉速是否在合理值。
4 總結
英飛凌MOTIX™ MCU 在12V小電機應用中提供了豐富的硬體診斷模塊幫助客戶更好地量產自己的小電機ECU。有相關需求的客戶或者合作夥伴,可以掃描下列二維碼留下你的聯繫方式。


評論