序言
STEVAL-L99615C是一款評估套件,由包含L9961集成電路的擴展板組成,用於電池組監測
解決方案,以及NUCLEO-G071RB STM32的Nucleo-64開發板,旨在演示性能和易於與意法半導體技術集成,用於BMS應用。
該套件利用了L9961的特性,能夠監測多達五個鋰離子電池的串聯配置。通過I²C接口與STM32G071RB單片機進行通信。
擴展板是專門開發的,可以通過ST morpho連接器,並嵌入一個電源連接器,能夠將其連接到5個電池組,或者連接到外部電源模擬電池組。
軟體包包含STM32G071RB微控制器的專用固件程序和PC機的GUI已發布,使用戶可以從演示中受益,查看由描述的主要重要特徵BMS應用:電池電壓和堆棧電壓監測,堆棧電流監測,通過外部NTC進行溫度轉換,OV,以及UV閾值管理等。
1.1 概述
STEVAL-L99615C特點:
- 測量電池電壓(3至5個電池),具有過壓/欠壓檢測
- 堆棧電壓測量,具有過/欠壓檢測和與電池總和的合理性檢查
- 通過外部NTC測量電池組溫度(由車載微調器模擬),具有過溫/過溫檢測
- 測量電池電流,庫侖計數,過流和短路放電保護
- 電池平衡支持高達70 mA每個電池
- 雙配置HS/LS預驅動包繼電器管理
- 包保險絲管理
- 高熱插拔堅固性
1.2 系統架構
STEVAL-L99615C評估套件由兩個子系統組成:
- NUCLEO-G071RB STM32 Nucleo-64開發板嵌入STM32G071RBT6
- 擴展板嵌入L9961監測電池組和物理保護電池包應用,也有助於保持預期的電壓

1.2.1 NUCLEO-G071RB 核心開發板
NUCLEO-G071RB STM32開發板是基於高性能Arm Cortex®M0+ 32位RISC內核,工作頻率高達64 MHz,具有128 KB閃存和16 KB SRAM。
ST morpho頭允許擴展STM32 Nucleo開放開發平台的功能一個廣泛的選擇特定的盾牌。
STM32 Nucleo-64板不需要任何單獨的探頭,因為它們集成了ST-LINK/V2-1調試器/編程器。它們嵌入了全面的,免費的STM32軟體庫和示例STM32CubeG0單片機封裝。
1.2.2 擴展板
擴展板承載L9961 BMS設備,提供完整的電池組監測、平衡和保護功能系統的鋰離子和鋰聚合物電池在3,4,或5系列配置。該設備使用精度高ADC通過外部NTC提供單元電壓、堆棧電壓和溫度轉換。電壓監測函數以可編程的循環時間循環執行。堆棧電流也通過一個高監控精度CSA,連續運行,並執行庫侖計數。細胞平衡是可用的,可以同時在所有細胞上被激活。SOC/SOH評估的IC配置和信息交換通過I²C外設執行。
該IC還集成了一個雙預驅動器,可在HS/LS配置中用於驅動包繼電器。L9961還實現了電池組保險絲保護,以防止火災和爆炸危險。3.3 V穩壓器高電流能力可用於在待機狀態下提供包控制器和其他外部電路和正常的操作模式。IC保護電池組免受過/欠壓的影響,並監測過/欠溫。它還具有防止過流(兩個方向)和短路的功能放電事件。安全相關配置可以存儲在內部NVM中,以避免重新編程設備在每次喚醒。
1.2.3 供電部分
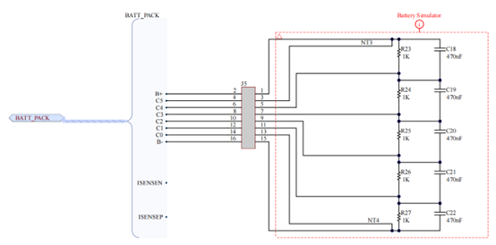
如果沒有真正的電池,可以使用L9961演示中嵌入的電池模擬器通過安裝J5跳線,並通過CN2連接器(B+和B-)饋送L9961演示板。

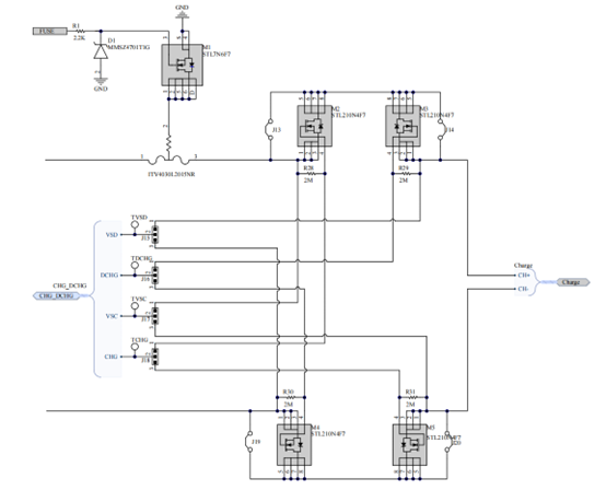
1.2.4 電池包繼電器級
L9961使用雙預驅動級來管理外部充電(CHG)和放電(DCHG)。開關。預驅動級可以通過編程CHG_HS_LS配置為高側或低側和DCHG_HS_LS欄位。
要將DCHG MOSFET設置為高側工作,請拆除J13和J14跳線並在J15中安裝跳線J16位置1-2或低側操作時,拆下J19和J20跳線並在位置安裝跳線2 - 3。要將CHG MOSFET設置為高側工作,請在J17和J18位置1-2或低側安裝跳線操作,在2-3位置安裝跳線。

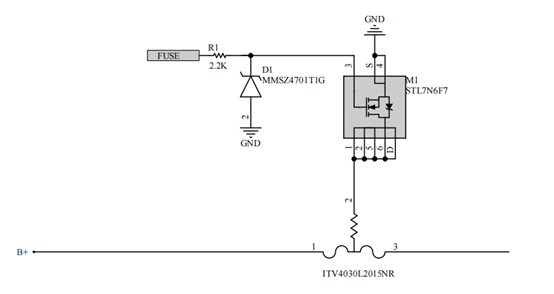
1.2.5 保險開關級
在某些被歸類為永久故障的條件下,L9961可以被編程激活保險絲pre-driver。一個外部的NMOS可以被驅動炸掉串聯在電池組正極上的保險絲終端。

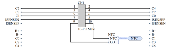
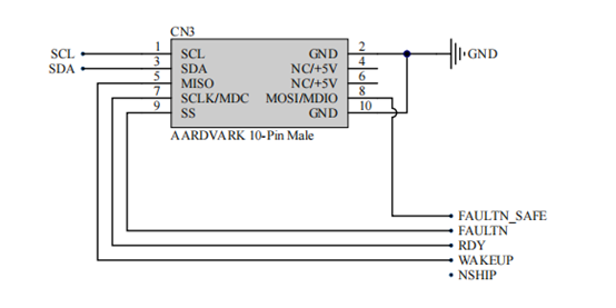
1.2.6 L9961樣板連接口
CN1是一個10針IDC風格的連接器,用於路由感測信號從遠程5節電池板到L9961演示板。連接器包含C0到C5的開爾文連接,電流感測電阻差分電壓和NTC電壓,可用於路由外部NTC和分流電阻。
如果使用外部Rshunt,則需要卸載R11並更換新的R11。
如果使用外部NTC,則應拆除R12。一旦它被刪除,用戶就可以連接NTC和OD引腳之間的外部電阻。用外部上拉使NTC極化是很重要的偏置到VREG的電阻。有關應用電路的進一步詳情,請參閱“應用”L9961數據表中的“信息”部分。

這是一個10針IDC類型連接器,允許連接Aardvark I2C/SPI主機適配器或BeagleI2C/SPI協議分析儀到L9961演示板。

2.1 配套軟體運行應用例程
ST也提供配套的GUI APP。在連接好適配器、數據線之後,在PC電腦上啟動ST提供的GUI APP。
在筆記本電腦上啟動GUI,驗證評估板使用的COM是否被筆記本電腦識別操作系統(本例中為WINDOWS)設備管理器。如果識別出來,GUI就會釋放在其模板底部的左側顯示一條消息,表示所連接的COM號使用。

如下例子,打開“L9961 Demo”選項卡並設置周期計時器(例如為250毫秒),它是可以觀察到每個電池上電壓的直接採集:實際上,對電池施加7.5 V在CN2連接器(VB+和VB+引腳上),五個電阻分壓器集成在STEVAL-L99615C中擴展板和模擬電池組電路,每個電池返回1.5 V。

評論