一:產品介紹
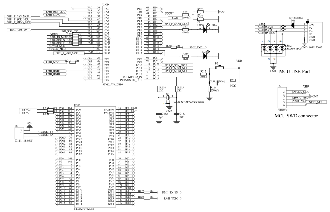
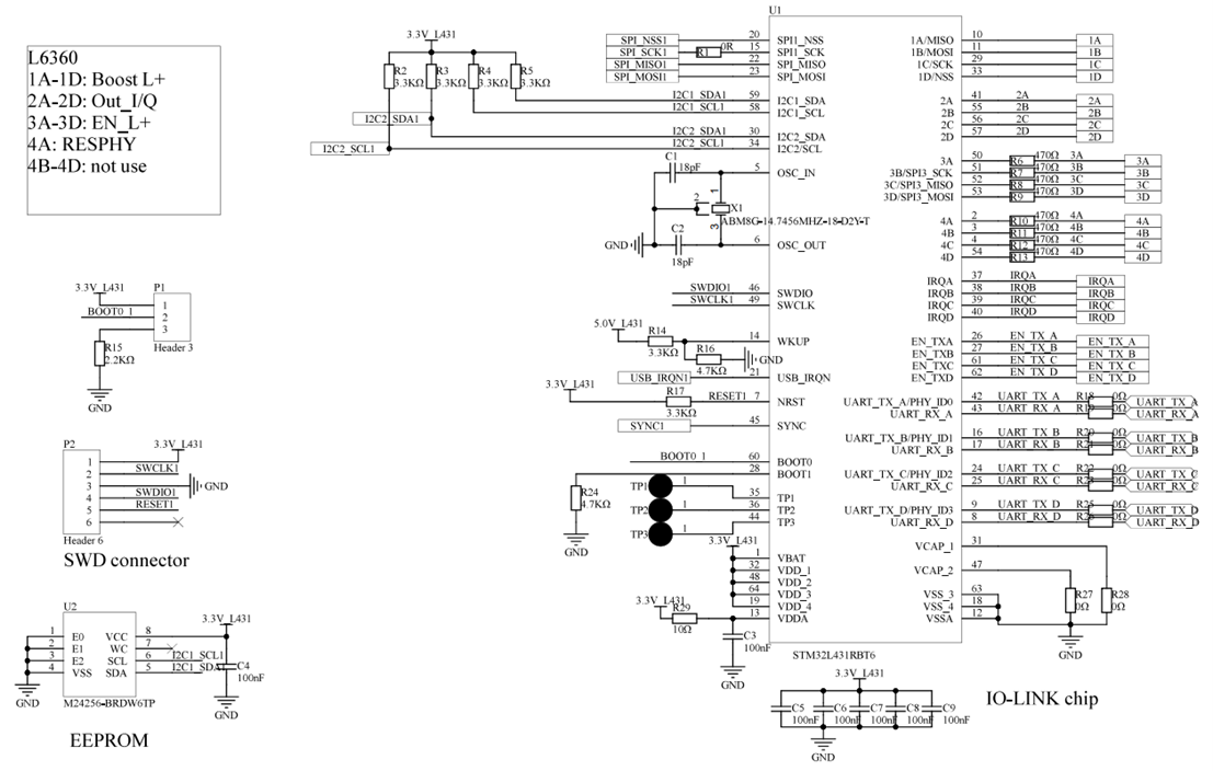
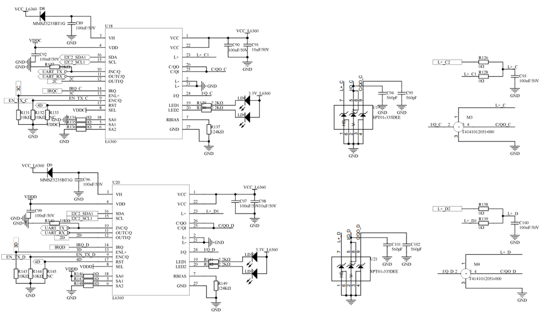
STDES-8PIOLM4P是基於IOLM4P的8埠IO-Link主設計。IOLM4P是一個一體化的IO-Link主4埠解決方案,它具有由意法半導體合作夥伴tecconcept編程的協議棧。它實現了一個快速和簡單的8埠IO-Link主原型,具有競爭力的成本,這可以大大縮短客戶的多埠IO-Link主設計的上市時間。STDES-8PIOLM4P是一款參考設計板,採用L6360TR作為IO-LinkL設備收發器。IOLM4P是帶有IO-Link主棧的STM32L431CB MCU。STM32F746ZG是作為USB/以太網和IO-Link之間網關的主控制器。以太網IP功能通過外部以太網PHY KSZ8863實現,該PHY具有兩個PHY單元,支持10BASE-T和100BASE-TX。STDES-8PIOLM4P是一種可用於工業化的交鑰匙解決方案。IOLM4P基於STM32F746ZG單片機,由Arrow Electronics預先編程,集成了tecconcept IO-Link主堆棧,易於為客戶開發。專用的SWD 5針連接器可以對單片機STM32F746ZG進行編程。STDES-8PIOLM4P是ST一站式BOM採購的整體解決方案。

二:產品框圖概覽

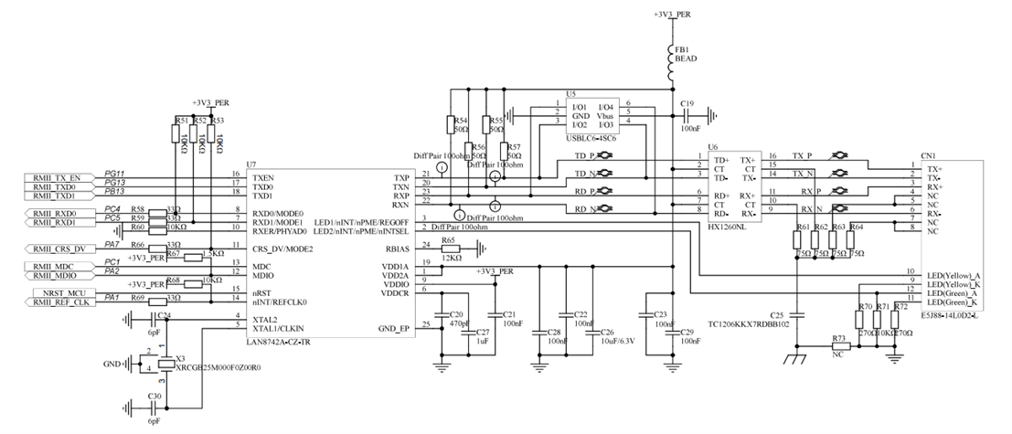
解決方案包括三個部分:兩個集成了IO-Link主棧的IOLM4P晶片。主控制器STM32F7可以通過SPI接口訪問兩個IOLM4P晶片,並通過COM口TXD/RXD接收命令/列印所有日誌。USB控制器可通過PC程序方便地訪問兩個IOLM4P晶片,並可與tecconcept控制工具的PC工具集成。IOLM4P具有基於STM32L4晶片的完整協議棧,並具有一個可用於主控制器的SPI控制器接口。STM32F7可以運行高級主訪問程序,然後訪問IOLM4P晶片的SPl接口。高級主訪問程序必須從ST合作夥伴tecconcept購買。USB控制器FTDI可以與基於高級主訪問程序的PC程序一起使用。
三:產品主要特性
STDES-8PIOLM4P的主要特點是:
- 8埠IO-Link主控板STDES-8PIOLM4P (172 × 60mm)主板,24V電源連接器,8埠M12連接器和USB微連接器,用於通信。
- 主控制器是STM32F746ZG, Arm 32位Cortex®-M7 CPU,帶FPU,自適應實時加速器(ART加速器)和L1-cache: 4KB數據緩存和4KB指令緩存,允許從嵌入式閃存和外部存儲器執行O-wait狀態。頻率高達216mhz, MPU, 462 DMIPS/2.14 DMIPS/MHz (Dhrystone 2.1),和DSP指令
- 使用兩個IOLM4P-STM32L4模塊,每個模塊都是IO-Link V1.1.2兼容的4埠主控制器堆棧
- USB微連接器用於PC控制工具通訊
- 備用UART埠用於STM32F7模塊運行代碼調試
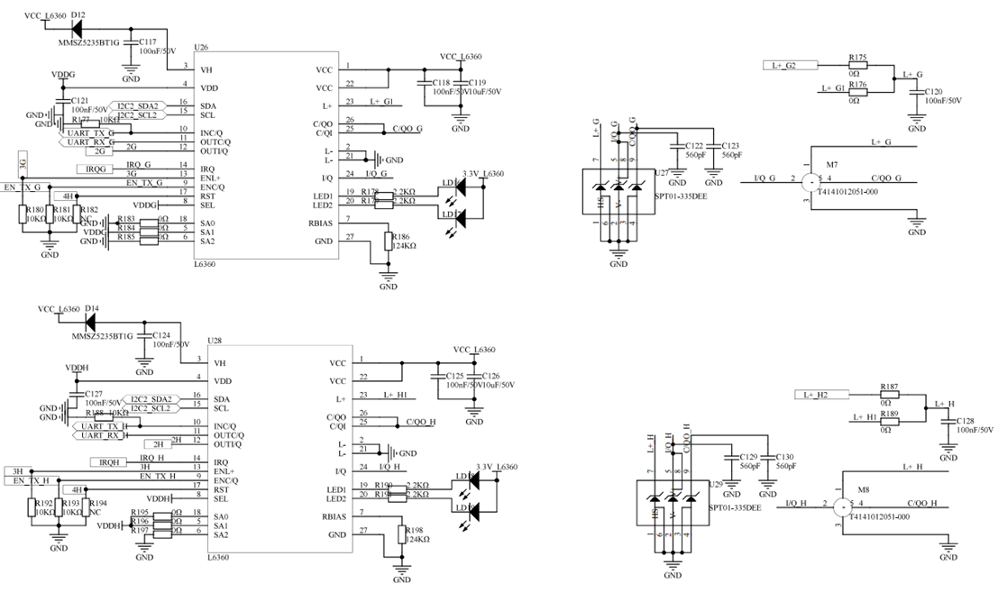
- 8個L6360 IO-Link主收發器晶片
- 易於擴展和集成IOLM4P到不同的應用程序完全兼容所有IO-Link設備
- 車載反極性保護
- EEPROM接口支持
- 本地數據存儲SWD連接器的調試和編程能力
- 可選以太網RJ45連接器,用於特定應用用於IOLM4P主固件更新的板載連接
- 器符合RoHS標準
四:產品原理圖











評論