特點
輸入電壓範圍:90-264VAC 47-63Hz
最大輸出功率:100W
輸出電壓:5-20VDC
五組檔位:5V@3A,9V@3A,12V@3A,15V@3A,20V@5A
峰值效率:>92.6%
功率密度:>24W/in3
支持USB快充協議
應用
用於耳機,燈等其他手持設備的AC -DC智能充電器
描述
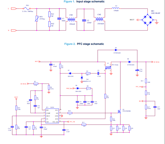
EVLVIPGAN100PD是一款100w USB Type-C®3.0電源適配器參考設計。它是一個帶有獨立USB PD的隔離電源控制器。評估板在初級側實現了基於意法半導體VIPerGaN®高壓變換器的反激變換器 VIPERGAN100准諧振,以及與光耦合器反饋電壓調節。這個控制器將高性能低壓PWM控制器晶片與650 V高壓電源封裝在一起。先進的低功耗電源管理靜態有助於實現低待機消耗。
使用基於L6564的PFC 減少輸入市電電流畸變,從而提供IDE市電範圍以極低的THD操作。在二次側,使用SRK1001自適應同步整流控制器來提高系統效率。在次級側的CC/CV調節迴路來驅動功率調節級和USB Type-C®PD接口基於STUSB4761控制器。該控制器提供了一個完整的硬體USB PD堆棧,將使得在符合USB PD標準上面具有更加穩定,抗干擾能力強等好處
評估板實現了一個強大的適配器保護:包括輸出過壓,輸出欠壓,輸出過壓,輸出短路等保護。這個參考設計幫助設計人員以較少的材料清單,低成本快速設計一個他們需求的適配器。
線路圖:


效率:

評論