概述
WS2260C是一款高性能、高集成度、且具有快速關斷特性的單通道同步整流控制器.支持CCM, QR和DCM的多模式工作。通過智能的控制Mosfet的開通和關斷 ,可替代反激變換器次级整流的肖特基二級管來實現效率的提高。
WS2260C内置自供電電路,可從SW 或 Vout 分别給 Vcc充電,從而可以使 IC 在输出電壓很低時可以正常工作,如在電池充電時低輸出電壓或輸出短路时。WS2260C支持放在正端時,可以满足正常供電而无需輔助繞組供電。WS2260C採用稳先微專利的振鈴檢測電路防止在 DCM 下 Vds 振蕩引起的誤開通。WS2260C 提供 SOT23-6 封裝。
特點
1 . 支援CCM,QR和DCM多模式工作
2 .支援高頻有源鉗位反激拓撲
3.支持寬輸出電壓範圍,可低至0V
4.支援放置正端整流而無需輔助繞組供電
5 .振鈴檢測技術防止DCM下振鈴引起的誤開通
6 .高的驅動電壓可以選擇標準的MOS管
7 .大約30ns的關斷和開啟延時
8 .支援<300KHz的開關頻率
9 .靜態電流低至110uA
10 .滿足能效Level 6要求
11 .SOT23-6封裝
應用領域
1 .手機充電器或快充
2 .USB PD 適配器
3 .其它反激式開關電源或拓撲
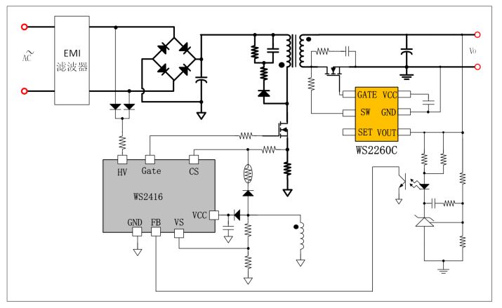
典型應用圖

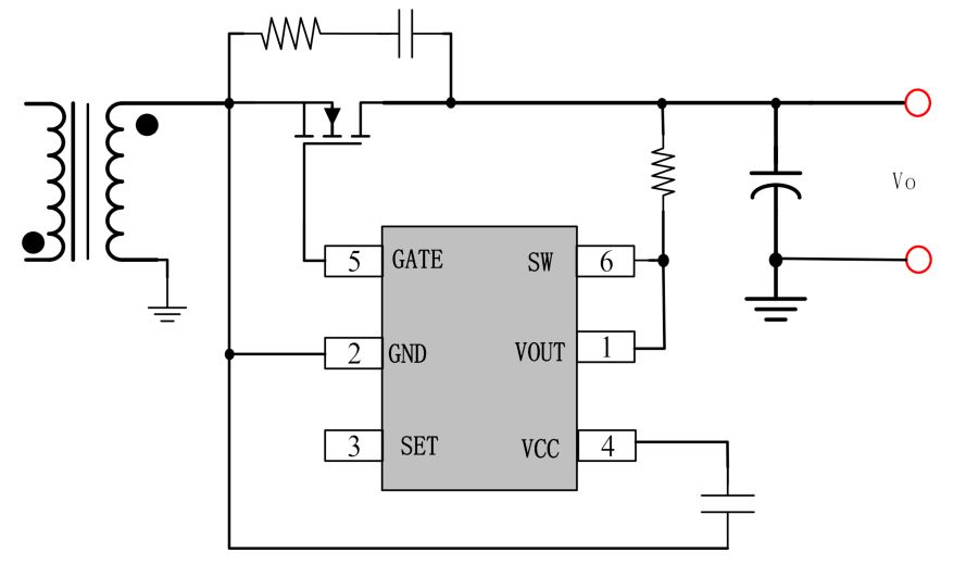
引腳定義與器件標識
WS2260C 提供了 6-Pin 的 SOT23-6封裝,如下圖所示

極限參數

電路內部結構框圖

封裝引腳功能說明

功能描述
WS2260C是一款具有快速關斷特性的單通道同步整流控制器。支援CCM,QR和DCM的多模式工作。通過智慧的控制Mosfet的開通和關斷,並確保Mosfet的導通時間盡量長,從而確保高效率。
WS2260C內置自供電電路,可從SW或Vout分別給Vcc充電,從而可以使IC在輸出電壓很低時可以正常工作,如在電池充電時低輸出電壓或輸出短路時。 WS2260C支援放在正端時,可以滿足正常供電而無需輔助繞組供電。 WS2260C採用專利的振鈴檢測電路防止在DCM下Vds振蕩引起的誤開通
供電電路
Vcc時WS2260C的晶片供電引腳,Vcc的能量可分別通過SW和Vout腳來提供當Vout<7V時,SW通過40mA電流源對Vcc電容充電,並將Vcc電壓調節到6.15V當7V<Vout<9.7V時,SW停止充電,Vout通過70mA電流源對Vcc電容充電,並將Vcc調節到Vout -0.7V當 Vout>9.7V 時,Vout通 過 70mA 電流源對Vcc電容進行充電,並將Vcc電壓鉗位在9V。
功能描述
WS2260C是一款具有快速關斷特性的單通道同步整流控制器。支援CCM,QR和DCM的多模式工作。通過智慧的控制Mosfet的開通和關斷,並確保Mosfet的導通時間盡量長,從而確保高效率。
WS2260C內置自供電電路,可從SW或Vout分別給Vcc充電,從而可以使IC在輸出電壓很低時可以正常工作,如在電池充電時低輸出電壓或輸出短路時。 WS2260C支援放在正端時,可以滿足正常供電而無需輔助繞組供電。 WS2260C採用專利的振鈴檢測電路防止在DCM下Vds振蕩引起的誤開通
供電電路
Vcc時WS2260C的晶片供電引腳,Vcc的能量可分別通過SW和Vout腳來提供當Vout<7V時,SW通過40mA電流源對Vcc電容充電,並將Vcc電壓調節到6.15V當7V<Vout<9.7V時,SW停止充電,Vout通過70mA電流源對Vcc電容充電,並將Vcc調節到Vout -0.7V當 Vout>9.7V 時,Vout通 過 70mA 電流源對Vcc電容進行充電,並將Vcc電壓鉗位在9V。
功能描述
WS2260C是一款具有快速關斷特性的單通道同步整流控制器。支援CCM,QR和DCM的多模式工作。通過智慧的控制Mosfet的開通和關斷,並確保Mosfet的導通時間盡量長,從而確保高效率。
WS2260C內置自供電電路,可從SW或Vout分別給Vcc充電,從而可以使IC在輸出電壓很低時可以正常工作,如在電池充電時低輸出電壓或輸出短路時。 WS2260C支援放在正端時,可以滿足正常供電而無需輔助繞組供電。 WS2260C採用專利的振鈴檢測電路防止在DCM下Vds振蕩引起的誤開通。
典型應用
WS2260C 支援輸出正端和輸出負端的應用,分別如下圖所示:


來源出處:http://www.winsemi.com/
參考來源