原作者:
卜祥瑞 英飛凌技術支持中心 高級工程師
在英飛凌開發者論壇(Infineon Developer Community)里,智能高邊開關的負載開路檢測一直是一個熱度很高的話題。負載開路故障主要是由兩種原因引起,一種是導線斷裂,另一種是負載損壞。按照要求,當汽車轉向燈斷開時,需要用加倍的閃爍頻率來提示故障。而其他類型的負載開路故障則通常由OEM進行定義,但控制單元首先要得到故障信息,而英飛凌的智能高邊晶片(PROFET)可以對開路進行檢測並報告。
智能高邊開關的開路檢測分為開通狀態(ON state)開路檢測和關斷狀態(OFF state)開路檢測,二者都是通過內部比較器檢測Vout,前提是V_DEN > V_DEN(H),以激活診斷功能。
(一)開通狀態(ON state)開路檢測
其中開通狀態的開路檢測比較簡單,如果DMOS導通時發生開路,OUT pin的電壓會抬升至Vs,此時如果V_DEN > V_DEN(H),則判定open load at ON state,IS PIN輸出I_IS <= I_IS(OFFSET)。如圖1所示。
圖1. ON state開路狀態下電路示意圖
(二)關斷狀態(OFF state)開路檢測
關斷狀態下的開路檢測較為複雜,需要額外的外部電路進行配合。
-
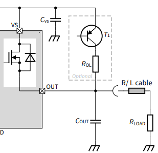
可在下圖2虛線中的位置添加一個外接電阻ROL。此時,在DMOS關斷時發生開路,OUT pin的電壓同樣會抬升至觸發V_out > V_out(OL_OFF),被判定為open load at OFF state, IS pin輸出I_IS <= I_IS(OFFSET)。

圖2. OFF state開路檢測外接電路配置圖(option1)
圖3. OFF state 開路檢測波形
但隨之而來會產生一定的問題,比如當DMOS導通,電路連接正常時,外接電阻的迴路中同樣會產生電流迴路,因此我們要求ROL儘可能的大一些。第二點,當DMOS關斷,電路連接正常時,外接電阻迴路中會產生一定的電流,從而增加功耗甚至影響負載。所以,我們可以增加一個開關T1,在不需要關斷狀態開路檢測功能時斷開該迴路。這樣只需要在關斷開路檢測時打開T1即可,其他情況下可以規避這條外接迴路對電路的影響。
圖3中是只配備上拉電阻進行關斷開路檢測時的波形,可以觀察到的一個細節是:當智能高邊開關在關斷狀態下開路時,即使不加外接電阻,OUT Pin的輸出電壓也不為0。這是由於器件中的漏電流所導致的;而當負載正常連接時,這裡漏電流的影響就可以忽略不計,後面會附上實測波形供大家參考。
需要注意的是,這種只配備外接上拉電阻和可控開關的關斷開路檢測方式也並非完美無缺,下面分析兩種異常工況, 如下圖4所示。


圖4. 負載對電池電路和負載開路故障對比
(Short to battery: OUT pin與電池正極短路,此時電路的開斷狀態不取決於DMOS開關與否)
以24V車身系統為例,通過分析可以看到,兩種不同的異常工況都會在MOSFET的Source端產生24V的電勢。當只使用上拉電阻時,OFF狀態下的開路與對電池短路的OUT Pin電壓相同,都是接近電池電壓,我們無法區分到底是發生了哪種錯誤。
更加完美的解決方案是使用如下圖5中的上下拉電阻配合的外接電路,當同時使用這種組合時,當OFF狀態下開路,OUT Pin電壓為上拉電阻上的分壓。而如果發生的是對電池短路,OUT pin的電壓為電池電壓。
這樣我們就可以準確得到當前電路發生異常的具體情況。

圖5. OFF state開路檢測外接電路配置圖(option2)
-
使用開發板BTS500xx-1LUA Arduino shield進行高邊智能開關的開路檢測功能演示,設備連接如下:

圖6. 開發板連接示意圖
-
該demo板原理圖如下

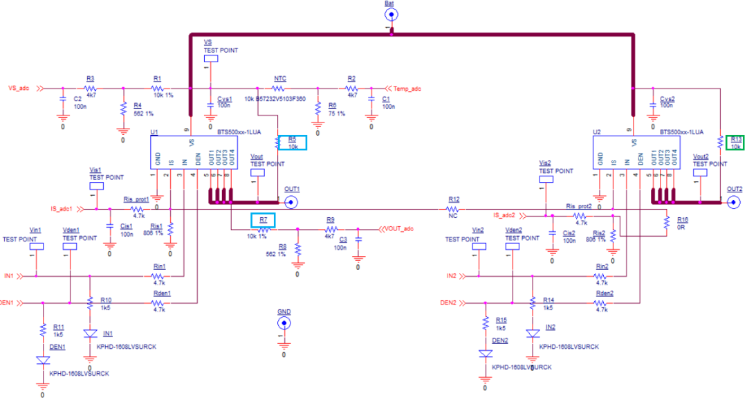
圖7. BTS500xx-1LUA Arduino shield 原理圖
其中,U1是BTS50005-1LUA,U2是BTS50010-1LUA。圖中R13是BTS50010-1LUA用於關斷狀態下開路檢測的外接電阻。其工作原理如下,通過配置外接上拉電阻可以在OFF status下檢測OUT腳的電壓;而BTS5005-1LUA的開路檢測迴路,由上拉電阻(圖中R5)和下拉電阻(圖中R7)組成。
-
不同條件下的OUT Pin的電壓測試結果:
1. OFF狀態下開路,綠色波形為只配置上拉電阻的Out Pin電壓,藍色波形表示配置了上下拉電阻分壓的Out Pin電壓。得出結論:配置上拉電阻後,OFF狀態下開路,Out Pin的電壓為Vs電壓(12V),而用了分壓電阻後,Out Pin上電壓為Vs的分壓(6V).

2. OFF狀態下開路,但不配置外接電阻,觀察到有漏電流引起的電壓。註:這個是正常現象,下圖中所示,粉色波形為無任何外接電阻的電路測量結果。當Vs=12V時,BTS50010-1LUA的漏電流引起高於GND約1.37V的電壓差。

3. OFF狀態下連接負載,發現外接電阻不會拉高OUT Pin上的電壓。註:圖中50mV是由Offset引起,對比發現當晶片不供電時示波器仍顯示50mV,因此得出:當OFF狀態下連接負載,OUT Pin上的電壓無限接近於GND.

4. ON狀態下(只配置上拉電阻,PWM控制)突然失去負載(ON state open load),Vout無法再被拉低(Infineon Intelligent)。
文章回顧:
- “如何確保英飛凌工程師在24小時內給您回復?操作指南來了!”
掃描二維碼關注英飛凌微信
參考來源