一、前言
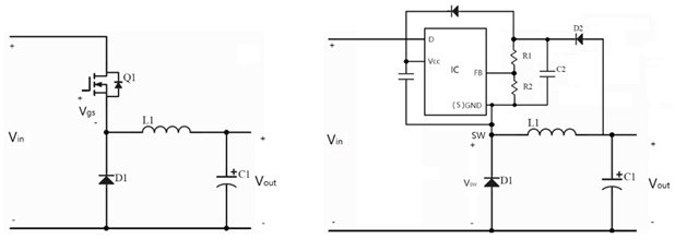
本文要介紹的低功率低成本高壓 Buck Converter 如下圖 1 ( b ) (註1) 所示,因其元件少、效率高、電路簡單,常用於低功率且輸入高壓時的降壓應用,如 Auxiliary Power 應用場合。由於特殊的應用方式,設計時只要了解該架構動作原理,就能設計出低成本高效能高可靠度的電源。
( a ) ( b )
圖 1:( a ) Buck Converter Topology. ( b ) 含控制 IC 之低功率高壓 Buck Converter 示意圖
( 註1 ) : 參考 ON Semiconductor NCP10670B, NCP10671B, NCP10672B datasheet.
二、架構動作原理分析
如上圖 1 ( b ) 架構的控制 IC 內部包含 Buck Converter 主開關的高壓 MOSFET。由於 IC 的 GND 腳接於 MOSFET 的 S Pin,如圖 1 ( b ) : SW 處,因此內部對 MOSFET 的驅動就不需要再另外使用高壓或隔離型驅動器,因此降低了成本及簡化了電路。
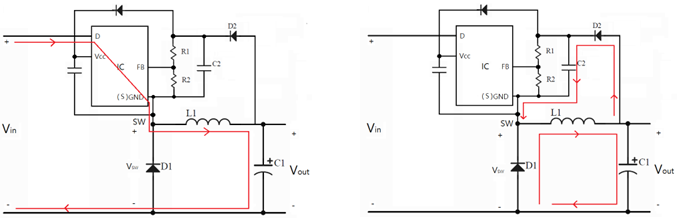
由於控制 IC 的 GND 腳接於 SW 處,而不是輸入與輸出的共 ( - ) 端,因此無法直接將輸出電壓 Vout 回授給控制 IC,必須透過轉換的方式。如下圖 2 ( b ) 所示,當 D1 導通時,SW 處電壓下降至趨近於 ( - ) 端電壓,此時 D2 會導通,輸出電壓透過 D2 對 C2 充電。正常清況下,C2 電壓會充電至輸出電壓。控制 IC 即利用回授此 C2 的電壓進行對輸出電壓的控制。
( a ) ( b )
圖 2 主開關 turn on / turn off 電流路徑:( a ) 主開關 turn on 電流路徑;( b ) 主開關 turn off 電流路徑
三、空載操作注意事項
由以上原理分析可知,由於輸出電壓回授偵測是利用 D1 導通區間將 C2 充電到輸出電壓以偵測輸出電壓。當空載時,若電感 L1 電流小到不足以完全導通 D1 時,C2 電壓就無法充電至接近輸出電壓,因此回授電壓得不到正確的輸出電壓就會造成輸出電壓上升。下圖 3 實驗空載且無 dummy load 電阻條件:輸出電壓爬升到目標電壓後,L1 電流減小導致 D1 沒完全導通,此條件 C2 電壓充電不足,導致回授電壓與實際輸出電壓有差異,輸出電壓達目標電壓後還在繼續上升,如下圖3 左圖。

CH1 : 輸出電壓 10V/Div;CH2 : D1 逆向電壓 ( VSW ) 10V/Div
圖 3 : 模擬 D1 沒有完全導通造成輸出電壓異常現象
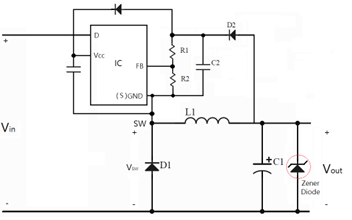
為了避免上述空載條件造成輸出電壓異常,可於輸出增加 dummy load . 原廠 demo board 文件有建議於輸出增加 Zener Diode 作為 dummy load,避免於空載或極輕載條件下,輸出電壓升高的問題。下圖 5 實驗空載條件但於輸出放置 16V Zener Diode,由圖可看到D1都有完全導通,因此輸出電壓正常穩定。

圖 4:輸出增加 Zener Diode 作為 Dummy Load

CH1 : 輸出電壓 5V/Div;CH2 : D1 逆向電壓 10V/Div
圖 5 : 增加 Zener Diode 作為 Dummy Load 後 D1 完全導通輸出電壓正常
四、結論
本文介紹的低功率低成本高壓 Buck Converter 在應用時需注意是否有空載條件或是否因負載電流太小造成續流二極體無法完全導通而造成輸出電壓異常。設計時可增加適當的 Zener Diode 作為 dummy load,即可使用此低成本的電源電路架構。
評論