隨著 48 V + 12 V的雙板網絡架構在車輛電源總線中的應用日益普及,對於高擴展性、高可靠性解決方案的需求也愈發旺盛。開發這樣創新性的方案,如果一切從“零”開始進行設計,開發者勢必會面對諸多不確定性的挑戰,需要逐個去解決開發過程中遇到的難題。
這時,如果有一個成熟的參考設計擺在你面前,還可以提供包括電路圖、PCB設計文件、BOM、3D視圖和Gerber文件等豐富完整的技術資料,是不是會令你怦然心動?
Vishay 就提供了一系列這樣的設計參考,滿足你的 48V 電源系統的開發所需!今天,先為大家介紹這樣一款開發利器:
可擴展的 3kW, 48V/12V 雙向 DC/DC 轉換器
在 12V / 48V 雙板電源系統中,為了優化車輛的整體效率,必鬚根據車輛的電力需求和電池的健康狀況在 12V 和 48V 電池之間向任一方向傳輸能量,因此大功率 48V / 12V 雙向 DC/DC 轉換器就成了方案中關鍵組件。

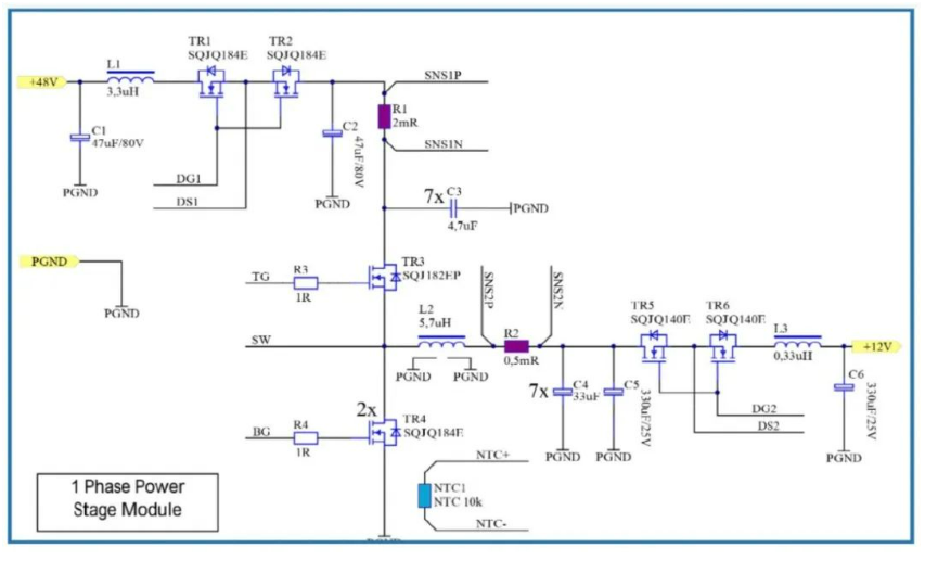
應對這一需求,Vishay 開發出的參考設計是一款完整的 3kW、48V / 12V 降壓-升壓轉換器,它採用絕緣金屬基板(IMS)和功率級散熱器,頂部安裝標準FR4 控制器板。
特別值得一提的是,這個參考設計打破了同類型轉換器不能在大功率範圍內以最大效率運行的局限,具有六個模塊化功率級,每個功率級可達到 500W(總計 3kW)!

評論