一.前言
LinkSwitch-TNZ 系列 IC 將功率轉換與無功損 AC 過零訊號產生功能相結合,通常用於系統時鐘和計時功能。採用高度整合的 LinkSwitch-TNZ IC 的設計比分離式實作更靈活,使元件數量減少了 40% 或以上。
除了在低功率返馳式設計中實現 80+ 效率之外,透過開/關控制實現的輕負載下的極低功耗允許更多功能 (如顯示器、無線連線、感應器等) 在系統待機期間處於作用中狀態。此裝置系列支援降壓式、升降壓式和返馳式轉換器架構。
所有裝置都包含一個 725 V 功率 MOSFET、振盪器、用於自偏壓的高電壓切換電流源、頻率抖動、快速 (逐週期) 限電流、磁滯回復過溫保護,以及輸出和輸入過壓保護電路全部整合到單晶片 IC 中。
LinkSwitch-TNZ IC 在待機狀態下消耗的電流低於 100 µA,因此電源供應器設計可以符合全球的無負載和待機法規。可以透過 BYPASS 接腳電容器值選擇 MOSFET 限電流模式。
高限電流等級提供最大連續輸出電流,低限電流等級則允許使用極低成本和小型表面接合電感器。
全套的保護功能可達成安全可靠的電源供應器,保護裝置和系統不受輸入和輸出過壓故障、裝置過溫故障、喪失調節功能和電源供應器輸出過載或短路故障等的影響。
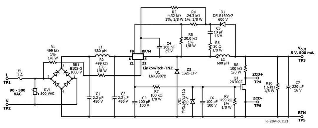
二.Standby Power Supply Using in system clock and timing functions LinkSwitch-TNZ LNK3307D EVB
LinkSwitch-TNZ LNK3307D EVB內建725V Mosfet,除了提供傳統的AUX power for IC,OPA,MCU..等等之外,更是提供了無功耗零交越信號檢測,function更多樣,尤其針對系統時鐘和計時功能的產品(ex:relay切換),同時也可達到:
· 使用現成電感器的低成本和元件數降壓轉換器
· 輸入端的零點偵測
· 空載輸入功率<50 mW
· 出色的輸出電壓線路調節(<2% 5 VTYP)
· 輸出短路故障期間降低耗散
· 低輸出電壓紋波<100 mVPK-PK
· >6 dB 傳導 EMI







LinkSwitch-TNZ 系列 IC 將功率轉換與無功損 AC 過零訊號產生功能相結合,通常用於系統時鐘和計時功能。採用高度整合的 LinkSwitch-TNZ IC 的設計比分離式實作更靈活,使元件數量減少了 40% 或以上。
除了在低功率返馳式設計中實現 80+ 效率之外,透過開/關控制實現的輕負載下的極低功耗允許更多功能 (如顯示器、無線連線、感應器等) 在系統待機期間處於作用中狀態。此裝置系列支援降壓式、升降壓式和返馳式轉換器架構。
所有裝置都包含一個 725 V 功率 MOSFET、振盪器、用於自偏壓的高電壓切換電流源、頻率抖動、快速 (逐週期) 限電流、磁滯回復過溫保護,以及輸出和輸入過壓保護電路全部整合到單晶片 IC 中。
LinkSwitch-TNZ IC 在待機狀態下消耗的電流低於 100 µA,因此電源供應器設計可以符合全球的無負載和待機法規。可以透過 BYPASS 接腳電容器值選擇 MOSFET 限電流模式。
高限電流等級提供最大連續輸出電流,低限電流等級則允許使用極低成本和小型表面接合電感器。
全套的保護功能可達成安全可靠的電源供應器,保護裝置和系統不受輸入和輸出過壓故障、裝置過溫故障、喪失調節功能和電源供應器輸出過載或短路故障等的影響。
二.Standby Power Supply Using in system clock and timing functions LinkSwitch-TNZ LNK3307D EVB
LinkSwitch-TNZ LNK3307D EVB內建725V Mosfet,除了提供傳統的AUX power for IC,OPA,MCU..等等之外,更是提供了無功耗零交越信號檢測,function更多樣,尤其針對系統時鐘和計時功能的產品(ex:relay切換),同時也可達到:
· 使用現成電感器的低成本和元件數降壓轉換器
· 輸入端的零點偵測
· 空載輸入功率<50 mW
· 出色的輸出電壓線路調節(<2% 5 VTYP)
· 輸出短路故障期間降低耗散
· 低輸出電壓紋波<100 mVPK-PK
· >6 dB 傳導 EMI











產品特色
·輸入端的零點偵測
·支援降壓式、升降壓式與返馳式架構
·在線電壓和負載範圍內實現 ±3% 調節
·可選的裝置限電流
·以精準的限電流在 66 kHz 工作頻率下運作
·可使用低成本的現成電感器
·縮減磁性元件和輸出電容器的尺寸和成本
·頻率抖動可降低 EMI 濾波器的複雜度
·X 電容器放電功能 (僅限 LNK331x)
·多種保護機制(短路和開迴路故障時自動重新啟動,OVP,OVL,OTP)
·725 V MOSFET 額定值,可實現優異的突波承受度
·IC 待機供應電流低於 100 µA
·使用外部偏壓時,無負載功耗低於 30 mW
參考資料:
1.Porwe Integratinos官方網站
https://www.power.com/zh-hant/products/linkswitch/linkswitch-tnz
2.Porwe Integratinos官方網站
評論