如今的生活當中大家都很注意,環境,氛圍來烘托。不論是平時就餐,閱讀,還是乘駕遠途,大家都喜歡營造相對氣氛,環境,這其中燈光的就是一種烘托氛圍的工具,隨著燈光的變換可以讓人的心情變的愉悅。
Microchip美國微芯科技推出了一款8腳MCU PIC16F15313,具有LINBUS通訊,USART 通訊接口,4路PWM,輸出,很適合做混色的氛圍燈控制。
1 自身體積小適合做小空間的功能控制
2 支持PPS,可以把埠根據PCB需求定義功能
3 支持USART ,LINBUS通訊
4 支持4路10bit PWM輸出
其具體功能介紹如下
封裝尺寸 如下

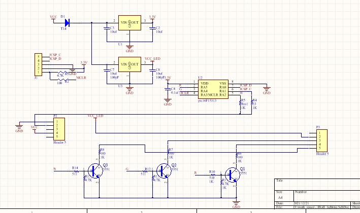
其原理參考設計圖如下

晶片可以通過三路PWM控制三個二極體驅動RGB三色LED,同時可以通過串口接收外部命令,該串口可以兼容LINBUS通訊,接入LINBUS驅動電路後可以接收LINBUS總線命令,整體看,電路簡單,設計方便,晶片還可以通過第四路PWM做一個電源驅動部分的控制,達到功耗控制的要求 PIC16F15313還有車規級別的產品,除了RGB Led燈光控制外車身的後視鏡,座椅,門窗的調節也可以勝任。
評論