NXP iMX8QXP 產品介紹
與虛擬儀表應用
世平集團代理的NXP i.MX8QXP多核心應用處理器,採用先進的奈米製程,為客戶提供更高速的運算能力及高效率的功耗表現。i.MX8QXP系列處理器採用ARM Cortex-A35核心且支援ARMv8-A 64位元指令集,最高時脈高達1.0GHz,此外還包含了一個Cortex-M4的通用型微控制器,其時脈為266MHz,可用於低功耗或是即時(Real-Time)反應處理。
i.MX 8QuadXPlus系列介紹。
這些器件是針對中檔汽車和工業市場領域的全面多媒體應用處理器。架構的靈活性支援在各類通用嵌入式應用中使用。這些器件旨在實現高性能和低功耗。這些晶片的計算能力基於高效的四(4x)Cortex-A35群集(8QuadXPlus)和雙(2x)Cortex-A35群集(8DualXPlus)。Cortex-A35在提供完整64位ARMv8-A支援的同時,保持了與32位元ARMv7-A軟體的無縫向後相容性。
專用的圖形處理單元(GPU)支援一些最新圖形API並負責圖形處理。視頻由專用視頻引擎解碼格式H.265 HEVC(主要設定檔,高達4K30)、H.264(高達1080p60)和編碼(高達1080p30)進行管理。記憶體介面支援32位元LP-DDR4,1200 MHz,不帶ECC(改錯碼)保護;40位DDR3L,933 MHz,帶ECC保護;兩個FlexSPI、eMMC 5.1、RAW NAND和SD 3.0。豐富的外設I/O,如CAN、並行或MIPI CSI攝像頭輸入;顯示支援介面(並行、MIPI-DSI和LVDS);千兆乙太網、ADC、USB 2.0 OTG、USB 3.0和PCIe 3.0提供廣泛的靈活性。
i.MX 8QuadXPlus和i.MX 8DualXPlus提供額外的計算資源和外設:
- 專用的系統控制單元(SCU)和專用的安全子系統,提供安全引導功能和加密加速
- 音訊DMA子系統,具有豐富的音訊和通用介面
- 通用Cortex-M4,具有自己的一系列外設
- 大量通常用於汽車和工業市場的外設
• Tensilica® Hi-Fi 4 DSP能夠高效地執行音訊和語音轉碼器以及模組的預處理和後處理,以便卸載ARM內核的負擔 


i.MX 8X系列處理器由3至5個ARM內核構成(2至4個Arm Cortex®-A35和一個Cortex®-M4F)。所有器件均包括獨立的GPU和VPU子系統以及容錯移轉顯示幕控制器。高級多核音訊處理由ARM內核和一個高性能Tensilica® HiFi 4 DSP提供支援,用於音訊預處理和後處理及語音辨識。i.MX 8X系列最多支援三塊顯示幕,提供多個顯示輸出選項,包括並行、MIPI-DSI和LVDS。這款器件的記憶體介面包括:
- LPDDR4(無支持改錯碼 [ECC])
- DDR3L(可支援ECC)
- 2個四位元串列外設介面SPI或1個八位元串列外設介面SPI (FlexSPI)
- eMMC 5.1、RAW NAND和SD 3.0
各種外設I/O,如CAN、並行或MIPI CSI攝像頭輸入、千兆乙太網、USB 2.0 OTG、USB 3.0(僅限8QuadXPlus/8DualXPlus)、ADC和PCIe 3.0帶來極大的靈活性。
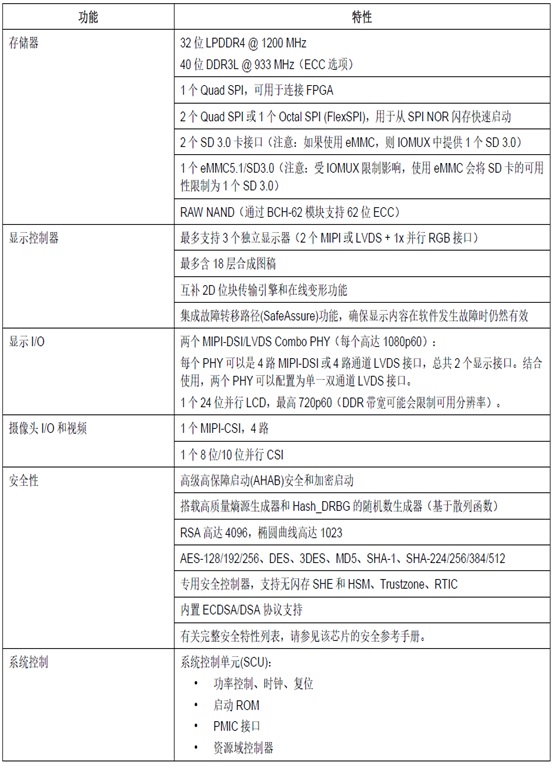
i.MX 8QuadXPlus/8DualXPlus處理器提供多種高級功能,如下表所示。



i.MX8QXP應用處理器擁有豐富的多媒體功能,適用於車用虛擬儀表(Virtual clustter)、車用娛樂導航機相關應用。對於工業應用領域恩智浦也推出工規/車規(AEC-Q100)版本,工規Tj溫度從-40度到105度, 車規Tj溫度從-40度到125度並推出產品長期供貨計畫(Product Longevity),保證從產品發表日起算至少供貨10-15年以上(工規10年,車規15年),讓客戶可以盡可能的延長產品生命週期。
iMX8QXP/DXP汽車的虛擬儀表應用
隨著汽車的高速電子化,與電動汽車市場的發展趨勢,越來越的電子裝置與感測設備被設計到汽車上.傳統車用儀表已無法完整表達車體狀態資訊並及時回報及時資訊給駕駛人進行參考判斷.因此電子化虛擬儀表便因有彈性顯示排列與快速反應特性,逐漸被車用市場所接受
使用場景
iMX8QXP整合了廣泛的多媒體資源,包含了4K H.264硬體的編解碼器滿足了影像方面的需求,同時也支援MIPI-CSI介面連接Camera及MIPI-DSI介面連接顯示面板。目前公版搭配的是OV5640 5Mpix攝像頭模組及解析度1920x1080 5.5吋 OLED面板。
應用描述
i.MX8X 有別於i.MX6 在於2倍 GPU 圖形處理效能. 並且NXP 提供 ASIL-B 軟硬體搭配整合方案供客戶參考. i.MX8X 內置影像處理器可支援IVI 儀表串流解碼並且實現車內乙太網AVB/TSN標準.
系統設計方塊圖
Block Diagram i.MX 8QuadXPlus Version








參考資料:
NXP官網:
技術資料
開發板與設計資源
評論