隨著社會進步,人工智慧成為人們生活中不可或缺的重要角色;比如:上班考勤、小區門禁、超市人臉支付、辦公大樓門禁、校園安全、高鐵閘機、人證檢測等可以讓人們感受到智能化設備帶來的便利及對工作效率的提高。安森美半導體推出的AR0230CS晶片也成了眾多AI設備的首選,基於良好的寬動態效果,可以很好的避免在逆光環境下的人臉及物體出現過亮或者過暗現象,AR0130CS很好紅外響應效率,能夠在晚上獲得更優質的畫質效果。從而讓後端平台能更準確的對抓到的影像進行分析運算,此產品適用場景:
AR0230CS:
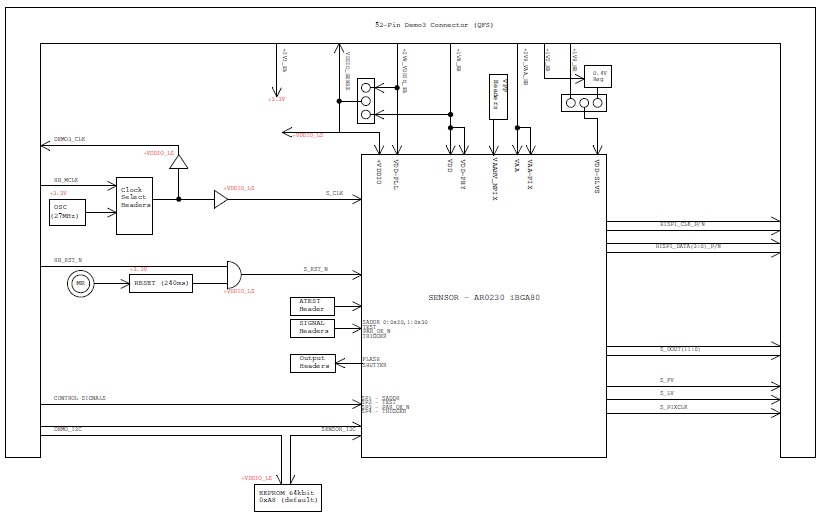
AR0230CS 是一款 1/2.7 英寸 CMOS 数字图像传感器,带有 1928 (H) x1088 (V) 有效像素阵列。它能在线性或高动态模式下捕捉图像,且带有卷帘快门读取。它包含了多种复杂的摄像功能,如像素内装仓、开窗,以及视频和单帧模式。它适用于低光度和高动态范围场景性能。它可通过一个简单的双线串行接口进行编程。AR0230CS 可产生非常清晰、锐利的数字图像,并且能够同时捕捉连续视频和单帧图像,适用于监控和高清视频等多种应用。
特性:
- 小區門禁
- 人臉識別考勤系統
- 超市人臉支付
- 校園安全
- 高鐵閘機
- 人證檢測
AR0230CS:
AR0230CS 是一款 1/2.7 英寸 CMOS 数字图像传感器,带有 1928 (H) x1088 (V) 有效像素阵列。它能在线性或高动态模式下捕捉图像,且带有卷帘快门读取。它包含了多种复杂的摄像功能,如像素内装仓、开窗,以及视频和单帧模式。它适用于低光度和高动态范围场景性能。它可通过一个简单的双线串行接口进行编程。AR0230CS 可产生非常清晰、锐利的数字图像,并且能够同时捕捉连续视频和单帧图像,适用于监控和高清视频等多种应用。
特性:
- 出色的微光性能
- 安森美半導體最新的3.0微米像素具有雙轉換增益的DR-Pix™技術
- 全高清支持,最高可達1080P 60 fps視頻表演
- 綫性或高動態範圍捕獲
- 可選的自適應本地色調映射(ALTM)
- 像素或行交錯的T1 / T2輸出
- 支持外部機械快門
- 片上鎖相環(PLL)振蕩器
- 集成的基于位置的顔色和鏡頭陰影更正
- 從模式可實現精確的幀率控制
- 立體/ 3D攝像頭支持
- 統計引擎
- 數據接口:四通道串行高速像素接口(HiSPi)差分信號(SLVS和HiVCM),或幷行
- 自動黑電平校準
- 高速可配置上下文切換
- 溫度感應器
- 視頻監控
- 1080p60(監控)視頻應用
- 高動態範圍成像

產品圖片:

AR0130CS:
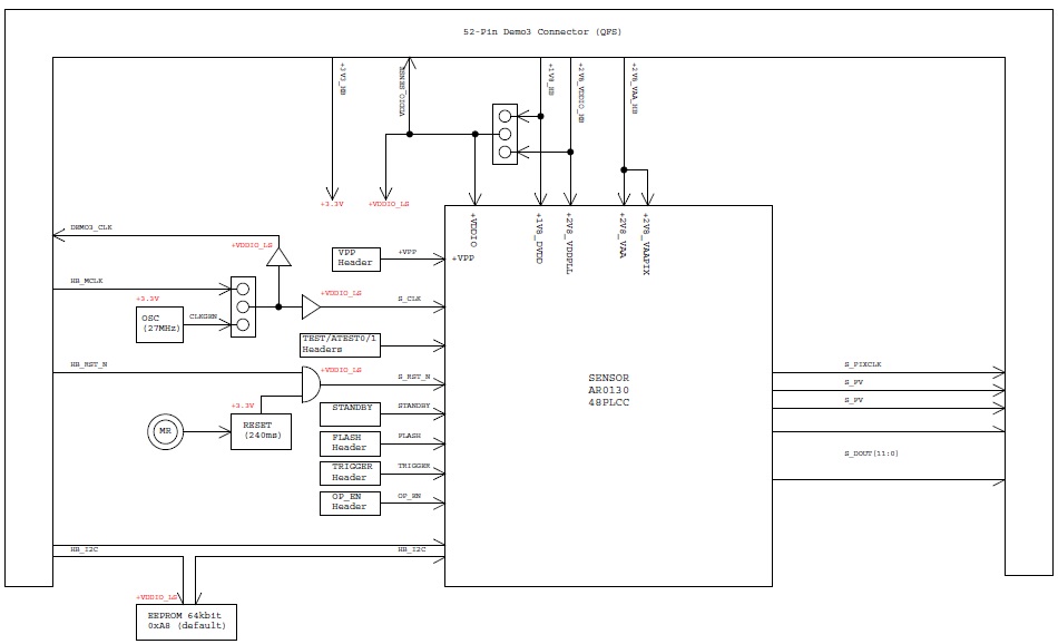
AR0130CS是一款 1/3 英寸光学格式高清 (720p/60fps) 传感器提供了高性能,以及经过证明的 3.75-µm 像素,可用于多种主流监控摄像头。该传感器具有适用于改善近红外 (NIR) 探测的低光度 (0 lux) 像素传感功能,让 OEM 能够生产带有日间/夜间运行模式的摄像头。对于 NIR 应用,该传感器提高了灵敏度,降低了 LED 照明要求。
特性:
- 出色的低光性能VGA模式和HD模式
- 出色的近紅外性能
- 高清視頻(720p60)
- 片上AE和統計引擎
- 自動黑電平校準
- 上下文切換
- 逐行掃描
- 支持2:1縮放
- 內部主時鐘由片上鎖相環(PLL)振蕩器
- 幷行輸出
- 游戲系統
- 視頻監控
- 720p60視頻應用

產品圖片:

AR0130&AR0230應用場景圖:


評論