
Si46EDB 是 Vishay 推出的一個 Buck Converter,EVM 上可針對各種功能模式以跳線方式來調整,調細可調整的模式如下所示:
J1 : 致能腳位:連接高電位致能,連接低電位禁能。可以連接到 60V。
J2 : 工作模式:
模 式 選 擇
模式 外接電阻 ( KΩ ) 省電模式 內部 VDRV REGULATOR
|
模 式 選 擇 |
|||
|
模式 |
外接電阻 ( KΩ ) |
省電模式 |
內部 VDRV REGULATOR |
|
1 |
0 to 100 |
Enable |
ON |
|
2 |
298 to 304 |
Disable |
ON |
|
3 |
494 to 504 |
Enable |
OFF(1) |
|
4 |
900 to 2200 |
Disable |
OFF(1) |
備註 :
(1) 需接 5V 在 VDRV 接腳 , 而且模式不會在開機後鎖住 , 可以隨時改變模式
J3 : 切換頻率設置。
J4:P1 - +VIN
P2 - PGND
P3 - AGND
P4 - +VOUT
J5:輸出電壓設置,3.3V / 5V 選擇
J6:Ultrasonic 音頻設置
二、詳細規格
1. 電源拓撲 : 固定導通時間降壓轉換器 ( Constant on-time synchronous buck converter )
2. 輸入電壓範圍 : DC : 4.5V ~ 60V
3. 可調整最低電壓 : 0.8V
4. 最大可輸出電流 :
|
|
Part Number |
輸出電流 ( A ) |
|
1 |
SiC461EVB |
10 A |
|
2 |
SiC462EVB |
6 A |
|
3 |
SiC463EVB |
4 A |
|
4 |
SiC464EVB |
2 A |
5. 工作頻率範圍 : 100KHz ~ 2MHz
6. 最高效率 : 97%
7. 輸出電壓精準度 : ±1% 輸出電壓
8. 音頻模式 ( 超聲波模式 ) :
a. Ultrasonic Pin : 設成 1 , 使芯片最低工作在 20KHz , 避開音頻範圍
b. Ultrasonic Pin : 設成 0 , 芯片將工作低於 20KHz , 可能會有音頻噪聲
9. 保護功能 :
a. 逐波限流 ( cycle by cycle current limit )
b. 過溫保護 ( over temperature protection )
c. 短路保護 ( short circuit protection )
d. 欠壓保護 ( under voltage protection )
e. 過壓保護 ( over voltage protection )
10. 工作溫度 : -40 ~ +125°C
11. 其他優點 :
內含 high / low side MOSFET , 減少外部線路
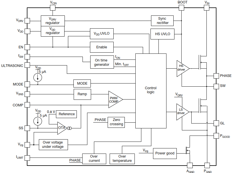
三、包裝及方塊圖


四、腳位功能說明
|
Pin 功能定義 |
||
|
PIN NUMBER |
SYMBOL |
DESCRIPTION |
|
1 |
VCIN |
內部穩壓器 VDD 與 VDRV的供電電壓,需與 VIN 連接,或連接至大於 5V 的較低電壓電源以降低內部穩壓器的損耗。 |
|
2 |
PGOOD |
Open-drain Power Good 指示引腳,高阻抗表示電源良好,需外接上拉電阻。 |
|
3 |
EN |
致能引腳,施加高 / 低電平可以使 IC 致能 / 禁用,可耐壓至 60V。 |
|
4 |
BOOT |
高端閘極驅動器靴帶電路電壓。 |
|
5, 6 |
PHASE |
高端閘極驅動器電流回流路徑。 |
|
7, 8, 29 |
VIN |
電源輸入端,高端 MOSFET 集極。 |
|
9, 10, 11, 17, 30 |
PGND |
電源參考地。 |
|
12, 13, 14 |
SW |
降壓式轉換器的開關切換點。 |
|
15 |
GL |
低端 MOSFET 閘極訊號 |
|
16 |
VDRV |
內部閘極驅動器供電電壓。當使用內部 LDO 供電時,則 VDRV 是 LDO 輸出電壓。連接 4.7 uF 去耦電容至 PGND。 |
|
18 |
ULTRASONIC |
浮接可以禁用 / 連接至 VDD 可以致能超聲波模式。 |
|
19 |
SS |
透過連接一個對AGND的電容設置軟啟動的斜率。 |
|
20 |
VSNS |
功率電感信號反饋功能引腳,用作控制系統補償。 |
|
21 |
COMP |
內部誤差放大器輸出。反饋迴路補償器通過引腳連接至AGND。 |
|
22 |
VFB |
開關穩壓器的反饋輸入引腳,用以設置輸出電壓。連接一個由VOUT到AGND的分壓電阻串。 |
|
23, 28 |
AGND |
類比訊號參考地。 |
|
24 |
FSW |
通過連接一個對AGND的電阻來設置脈波的高電平時間。 |
|
25 |
ILIMIT |
通過連接一個對AGND的電阻來設置電流限制。 |
|
26 |
VDD |
IC 的供電電壓。當使用內部 LDO 時,則是 LDO 輸出,連接 1uF 去耦電容至AGND。 |
|
27 |
MODE |
通過連接不同的電阻至AGND來設置不同的工作模式。 |
五、線路圖

六、參數設置
1. 設置輸出電壓
通過修改 VFB 連接的分壓電阻可以變更輸出電壓。其電阻計算公式如下,
VFB=0.8 V,R10 的電阻最大只能到 10k,以防止輸出電壓在空載時出現浮動。
R12= ( R10 ( VOUT - VFB ) ) / VFB
整理後,輸出電壓的計算方式如下 :
VOUT = ( R12 × VFB ) / R10 + VFB
若以 EVM 設計,R12=31.2K,取 R10=10K
VOUT = (31200×0.8) / 10000 + 0.8 = 3.296V

2. 決定切換頻率
修改 Rfsw 可以改變頻率。計算公式如下,SiC46x 可以工作在在 100kHz 到 2MHz 之間。
Rfsw = R9 = VOUT / ( Fsw × 190 × 10^(-12) )
整理後,開關頻率的計算方式如下 :
Fsw = VOUT / ( R9 × 190 × 10^(-12) )
以 EVK 設計為例,R_9=34.8K
Fsw =3.3 / ( 34800 × 190 × 10^(-12) ) ≅ 500KHz

3. 電感計算範例
首先由輸出電壓、輸入電壓與頻率計算導通時間。
ton = VOUT / ( Vin_max × Fsw ) = 3.3 / ( 60 × 500000 ) = 110 ns
接著由導通時間計算電感感量,K 是所需的最大輸出電流漣波與輸出電流的的百分
比,通常不超過 30%,但可以依設計需求調整。SiC462 最大電流為 6A,K值則
取 K = 0.3。
L = ( ( VIN - VOUT ) × ton ) / ( Iout_max × K ) = ( ( 60 - 3.3 ) × 110 × 10^(-9) ) / ( 6 × 0.3 ) = 3.465 uH
取接近值,L=3.3 uH。

4. 轉導放大器補償 RC
為了得到高頻寬,需要利用以下公式計算轉導放大器的外部補償,建議的 C_9 值是 1nF, C_OUT 是所有輸出電容的加總。
R_11 = ( L × COUT )^( 0.5 ) / C9 =( 3.3 × 10^( -6 ) × 132.1 × 10^(-6) )^(0.5) / ( 1 × 10^(-9) ) = 20.878K
取值 R11 = 24.3K。

5. 致能引腳電壓
引腳內部有 5MΩ 下地電阻,引腳在電壓超過 1.4V 時使 IC 開始工作。可以輸入一個固定電壓,或透過一個電阻連接到 VIN。

6. 軟啟動設置
軟啟動功能用於限制啟動時的電流大小,透過將 SS 引腳連接至一個積層電容可以簡單實現。開機時 IC 會從 SS 引腳輸出一個恆定電流對電容充電,100nF 電容可以提供大約 16ms 的軟啟動時間,其計算公式如下,建議選用的電容小於 1uF,EVM 選擇的是 10 nF,軟啟動時間計算如下 :
tss = ( Css × 0.8 ) / ( 5 × 10^(-6) ) = ( 10 × 10^(-9) × 0.8 ) / ( 5 × 10^(-6) ) = 1.6 ms

7. 限流電阻
透過在 ILIMIT 間設置的電阻大小可以更改電流限制點,以電流限制在 9.9A,其計算公式如下 :
RILIM = KLIM / ( Iout_max - ( ( VIN - VOUT ) × VOUT ) / ( 2 × fsw × VIN × L ) ) = 480000 / ( 10 - ( ( 60 - 3.3 ) × 3.3 ) / ( 2 × 500000 × 60 × 3.3 ×10^(-6) ) ) = 53009
取電阻值 53.6K 代回 :
Iout_max = ( ( VIN - VOUT ) × VOUT ) / ( 2 × fsw × VIN × L ) + KLIM / RILIM = 9.9 A

七、LAYOUT 建議
VIN / GND 平面與去耦
- 在 VIN 與 PGND 間應有陶瓷電容相連,並放置在盡可能靠近元件的位置。
- 應搭配使用樹種陶瓷電容的容值與包裝來涵蓋去耦的頻率。
- 容值較小的電容應越靠近 VIN,以提供高頻的響應。

VCIN 引腳
- 同時是內部穩壓器與 tON 控制模塊的輸入引腳,tON 會隨輸入電壓變化,且一定要在靠近 IC 的位置加上去耦電容。

SW 平面
- 使用大面積,低阻抗的舖銅連接電感。若需放置 snubber,則如圖中所示放在 Bottom 面。

VDD / VDRV 輸入濾波
- CVDD 電容需放在 VDD 與 AGND 之間來過濾雜訊。
- CVDRV 電容需放在靠近 VDRV 與 PGND 引腳的位置,以減少線阻並提供低端 MOSFET 最大的瞬間驅動電流。

啟動電阻與電容
- CBOOT 與 RBOOT 需放在極靠近 PHASE 與 BOOT 引腳的位置。
- 為降低寄生電感建議使用 0402 封裝的電阻與電容。

訊號走線
- 將類比小訊號與高電流路徑分離。如上圖所示,當控制用的小訊號放在右側時,存在高 dv/dt 與 di/dt 的大電流路徑則放置在元件左側,所有小訊號元件需緊鄰元件放置並最小化走線長度。
- AGND 中的 PIN 23 需要與 PGND 單點連接,將 AGND 鋪銅與 PIN 23 連接可以降低雜訊干擾。
- 反饋訊號可以使用內層走線,且須遠離 SW 並以地平面隔離。
- 漣波注入電路放在電感旁,建議使用 Kelvin connection ( 如上圖所示 )。

增加散熱路徑與複數電源路徑平面
- 可在 VIN 與 PGND 焊點增加散熱貫孔,利用內層來散熱與增加電流路徑。
- 可以增加額外的貫孔在 VIN 與 PGND 平面來改善散熱,並在底層增加 VIN 與地平面鋪銅提高功率承受能力。
- SW 焊點可以視為一個干擾源,而且並不建議使用貫孔
- 理想的貫孔尺寸是 8mil 與 10mil,貫孔可能造成溢錫或其他問題,請諮詢打件廠商。

地平面
- 建議將靠近 Top 層的第一個內層設計為地平面。
- 這個內層提供隔離 Top 層雜訊與內層訊號的作用。
- 內層地可以切開為 PGND 與 AGND

八、參考文獻
SiC46x Datasheet : https://www.vishay.com/docs/65124/sic46x.pdf
評論