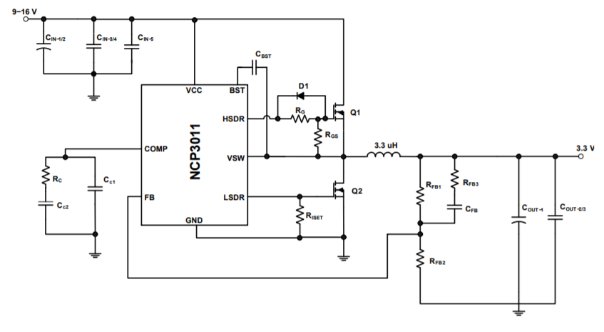
NCP3011介紹:NCP3011是一款同步降壓控制器,設計可用於較寬輸入範圍,能夠產生低至0.8 V的輸出電壓。NCP3011提供1.0 A閘極驅動器和一個內部設置的400 kHz振盪器。 NCP3011具有一個外部補償的跨導誤差放大器,其內部具有固定的soft-start功能。 NCP3011通過PowerGood引腳集成了輸出電壓監控功能,以指示系統處於穩壓狀態。並聯功能SYNC引腳將設備同步至更高的頻率,或輸出180度相位Clock信號來驅動另一個NCP3011。保護功能包括過流保護(OCP)和短路保護(SCP),輸出過壓(OVP)和欠壓保護(UVP)以及輸入欠壓鎖定(UVLO)。 NCP3011採用TSSOP-14封裝。
測項一:Low side MOSFET Vds (Phase)
測試目的:測試controller 所送出來的PWM訊號傳送到MOSFET的頻率是否正常正常
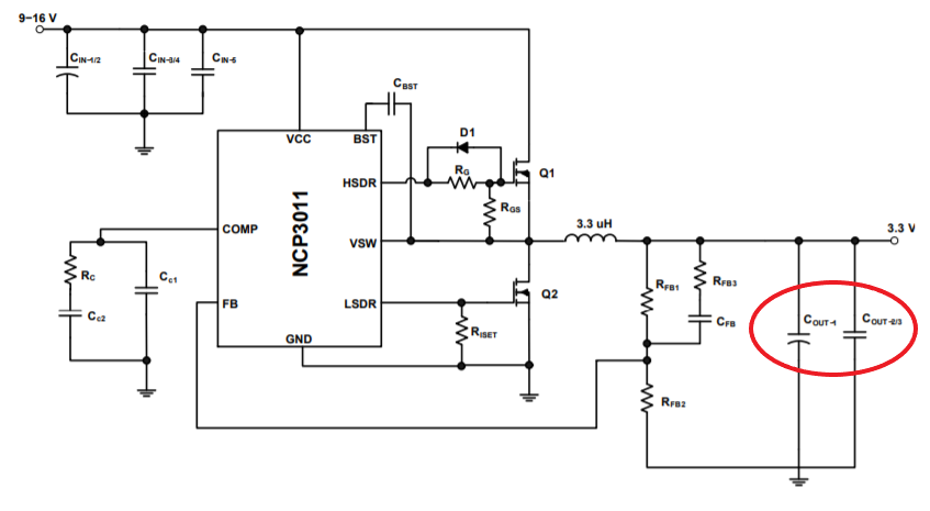
量測位置:下圖紅圈為同一點,一般量在Output Choke(Inductor)上
示波器設置:
頻寬20M>電壓5V>offset置中>螢幕放3~4個Cycle>Measurement: Freq
波型呈現(12V-3.3V):
無載(0A)
滿載(4A)
測項二:Jitter(抖動)
測試目的:抖動是指隨時間變化的訊號對其當時理想位置的偏離,又可稱作時間間隔誤差。主要量測Phase在補償時所產生最大的時間差
量測位置:主要是量測POWER的穩定度(同Phase之設置)

示波器設置:頻寬滿頻>滿載下,螢幕保留剛剛Phase的一個Cycle>累加:Display>Display Persistence>Infinite Persistence或DPX>等待累計約500筆以上>Cursors標出最長的時間
波型呈現(12V-3.3V):
滿載(4A)

測項三:Vout,ripple(輸出紋波電壓)
測試目的:主要量測目的是看輸出電壓的穩定性, 漣波的典型值是輸出電壓的 1-2%
量測位置:輸出ripple會建議優先選擇輸出的MLCC來量測

示波器設置:頻寬20M>示波器務必接地> offset需調整到輸出電壓準位,示波器電壓需調至20mv/div> Measurement:pk-pk,RMS
波型呈現(12V-3.3V):
無載(0A)
滿載(4A)

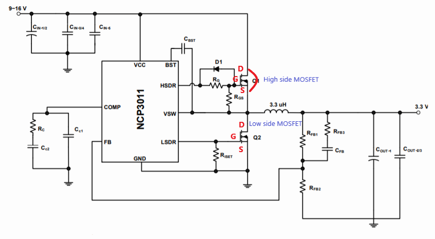
測項四:High Side Vds stress
測試目的:量測High Side Vds的MAX值是否會超過spec
量測位置:
方法一>最短路徑(探棒不可跨MOS)>需要接兩個被動探棒相減(D對地,S對地)使用示波器Math相減
方法二>用高壓探棒(differential)量測,因為高壓differential是量測兩側的壓差所以只需要一個探棒即可

示波器設置:頻寬滿頻>標出Vd跟Vs的波型>Math>Math setup>設定D減S所在的Channel位置> Measurement:Vmax
波型呈現(12V-3.3V):
下圖是使用方法一來測試
無載(0A)

滿載(4A)
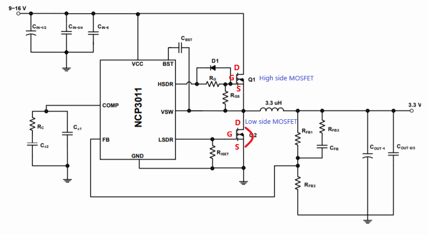
測項五:Low Side Vds stress(phase)
測試目的:量測Low Side Vds的MAX值是否會超過spec
量測位置:因為Low side本身S就是接地,量測時盡量使用MOS本身的地較為精準

示波器設置:頻寬滿頻> Measurement:Vmax
波型呈現(12V-3.3V):
無載(0A)
滿載(4A)
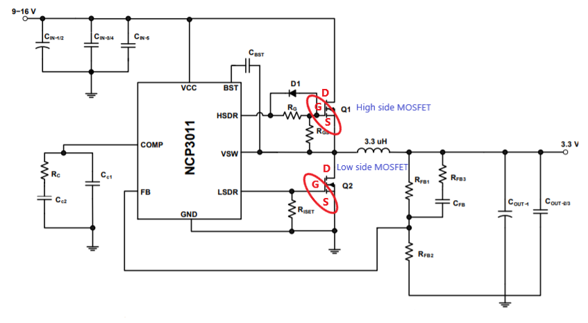
測試六:Glitch
測試目的:主要是看L/S Vgs會不會隨著H/S開啟而升高
量測位置:
L/S Vgs(L gate) 最短路徑
H/S Vgs(U gate)最短路徑//MOS不可量跨壓,需要接兩個被動探棒相減(G對地減S對地)

示波器設置:標出H/S Vgs 和L/S Vgs > cursor需抓L/S從穩態到被H/S帶起來的最高點再去看有無超過Vgs(th) Min=1.2V,以防H/L side同時開啟
波型呈現(12V-3.3V):
無載(0A)

滿載(4A)
線路圖:

展示板照片:
