目的 :
廠測製具功能 - 以目視LED燈的狀態來檢測電路板中的電壓是否符合規格
原由 :
在電路板加工後 ,會進行PCBA電氣特性檢測項目 ,為了能快速而簡便得知結果 ,所以設計以燈號來顯示檢測結果
操作範例 :
檢測電路中的3.3V和4.5V電壓是否符合設定範圍3.3V : 3.15V ~ 3.45V 內LED亮 ,反之為暗
- 4.5V : 4.35V ~ 4.65V內LED亮 ,反之為暗

電路範例 :
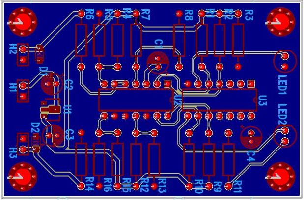
電路板元件位置圖 :

電路板線路圖 :
電路板照片 :

目的 :
廠測製具功能 - 以目視LED燈的狀態來檢測電路板中的電壓是否符合規格
原由 :
在電路板加工後 ,會進行PCBA電氣特性檢測項目 ,為了能快速而簡便得知結果 ,所以設計以燈號來顯示檢測結果
操作範例 :
檢測電路中的3.3V和4.5V電壓是否符合設定範圍3.3V : 3.15V ~ 3.45V 內LED亮 ,反之為暗

電路範例 :
電路板元件位置圖 :

電路板線路圖 :
電路板照片 :

★博文內容均由個人提供,與平台無關,如有違法或侵權,請與網站管理員聯繫。
★博文作者未開放評論功能